晶振是由石英晶体组成的,石英晶体之所以能当为振荡器使用,是基于它的压电效应:在晶片的两个极上加一电场,会使晶体产生机械变形;在石英晶片上加上交变电压,晶体就会产生机械振动,同时机械变形振动又会产生交变电场,虽然这种交变电场的电压极其微弱,但其振动频率是十分稳定的。当外加交变电压的频率与晶片的固有频率(由晶片的尺寸和形状决定)相等时,机械振动的幅度将急剧增加,这种现象称为“压电谐振”。
晶振电路为主控芯片提供系统时钟,所有的外设工作,CPU工作都要基于该时钟,类似于整个系统的“心跳节拍”。
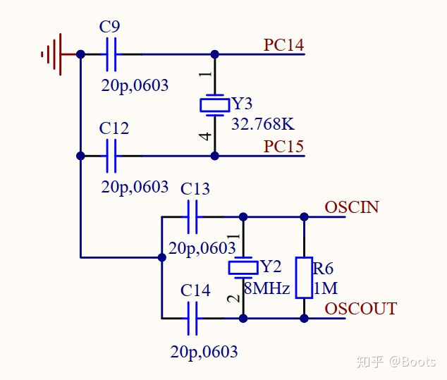
晶振分为无源和有源,但是本质上都是皮尔斯震荡电路(反相放大器+电阻+电容+晶体+电源),只不过对于单片机而言,单片机内部集成了反相放大器和电阻以及电源,外接晶体和电容就可以了,这里的晶体就称之为无源晶振。
而有源晶振是将皮尔斯振荡器作成一个整体,直接加电源即可工作,当然,价格也会比无源的贵一些。

最后
以上就是隐形大山最近收集整理的关于STM32电路晶振的全部内容,更多相关STM32电路晶振内容请搜索靠谱客的其他文章。
本图文内容来源于网友提供,作为学习参考使用,或来自网络收集整理,版权属于原作者所有。
发表评论 取消回复