资源文件夹包含:proteus仿真+原理图;keil编写的C语言程序;详细设计说明书。
资源链接:
加我QQ:1271370903
一、摘 要
交通在人们的日常生活中占有重要的地位,随着人们社会活动的日益频繁,这点更是体现的淋漓尽致。交通信号灯的出现,使交通得以有效管制,对于疏导交通流量、提高道路通行能力,减少交通事故有明显效果。近年来随着科技的飞速发展,单片机的应用正在不断深入,同时带动传统控制检测技术日益更新。在实时检测和自动控制的单片机应用系统中,单片机往往作为一个核心部件来使用,仅单片机方面知识是不够的,还应根据具体硬件结构软硬件结合,加以完善。
本系统采用单片机STC89C52为中心器件来设计交通灯控制器,以模拟十字路口交通灯的各种状态显示以及倒计时时间。系统由单片机I/O口扩展电路、交通灯状态LED灯显示电路、数码管显示电路、复位及晶振电路等几大部分组成。系统除基本的交通灯倒计时功能外,还有倒计时时间设置、紧急情况模拟等功能,较好的模拟实现了十字路口可能出现的状况。
关键词: STC单片机;STC89C52;交通灯;数码管
二、设计目的
(1)巩固和加深对单片机原理和接口技术知识的理解;
(2)培养根据课题需要选学参考书籍、查阅手册和文献资料的能力;
(3)学会方案论证的比较方法,拓宽知识,初步掌握工程设计的基本方法;
(4)掌握常用仪器、仪表的正确使用方法,学会软、硬件的设计和调试方法;
(5) 能按课程设计的要求编写课程设计报告,能正确反映设计和实验成果,能用计算机绘制电路图、仿真图和流程图。
三、设计要求及内容
(1)红灯和绿灯相互转换经过黄灯,并且黄灯闪烁三次;
(2)主干道方向通行30秒,辅干道通行20秒,单独左转信号15秒,先直行信号,后左转信号;
(3)设置自动、手动、特殊情况三种方式。
(4)自动模式下自动显示各种状态的倒计时,红绿灯自动切换;
(5)手动模式下可以根据道路车流量情况手动调节红灯绿灯相应时间;
(6)紧急情况下所有路口红灯亮,黄灯闪烁,以便120、110等及时通行。
四、总体设计方案
4.1 系统需求及方案设计
为了实现基于51单片机的十字路口交通灯设计,本文将实现以下设计需求:
(1)精确、实时的进行数码管自动倒计时、LED红绿灯自动切换,较好的模拟交通灯的运行情况;
(2)直接、清晰明了的显示测得的倒计时的数值;
(3)手动调整倒计时的时间,提升交通灯可控性;
(4)能够实现交通灯紧急情况处理,完善交通灯的功能;
(5)操作简单、功能完善、精确度高。
基于以上列出的几点,本设计利用STC89C52单片机控制数码管模块、LED灯模块、按键模块等外部电路实现相关功能,具体的设计框图如图下所示。

4.2 所用软件介绍
4.2.1 Altium Designer电路设计软件
在本科单片机设计中,设计电路使用的软件一般是Altium Designer或proteus,由于Altium Designer功能强大,可以设计硬件电路的原理图、PCB图,且界面简单,易操作,上手快。Altium Designer19是一款专业的整的端到端电子印刷电路板设计环境,用于电子印刷电路板设计。它结合了原理图设计、PCB设计、多种管理及仿真技术,能够很好的满足本次毕设的需求。
4.2.2 Keil软件及C语言设计
作为本科期间学习的第一门编程语言,C语言是我们最熟悉的编程语言之一。当然,由于其功能强大,C语言是当前世界上使用最广泛、最受欢迎的编程语言。在单片机设计中,C语言已经逐步完全取代汇编语言,因为相比于汇编语言,C语言编译与运行、调试十分方便,且可移植性高,可读性好,便于烧录与写入硬件系统,因此C语言被广泛应用在单片机设计中。keil软件由于其兼容单片机的设计,能够实现快速调试,并生成烧录文件,被广泛应用于C语言的编写和单片机的设计。
4.2.3 proteus仿真设计软件
Protues也是在单片机仿真设计中常用的设计软件之一,通过设计出硬件电路图,及写入驱动程序,就能在不实现硬件的情况进行电路调试。另外,protues还能实现PCB的设计,在仿真中也可以与KEIL实现联调,便于程序的调试,且支持多种平台,使用简单便捷。
五、硬件设计
5.1 硬件电路组成
如图下图是本系统的硬件设计方案,具体地,硬件电路由以下模块构成:
(1)单片机最小系统。用于驱动和控制其他模块,以实现整体功能,其以STC89C52单片机为核心芯片,并辅以复位电路和晶振电路。
(2)数码管倒计时显示模块。由四个两位数码管组成,负责实时显示交通灯倒计时:主干道直行30秒,辅干道直行20秒,左转15秒。
(3)LED红绿灯模块。由16个LED灯组成,分别模拟红灯、黄灯、直行绿灯、左转绿灯。
(4)电源模块。用于整个系统的供电。

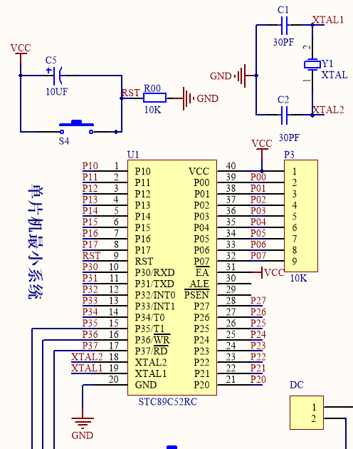
5.2 单片机最小系统电路
单片机最小系统是单片机扩展开发应用中最基础和最主要的部分,一般由以下的电路构成,是整个设计的核心其保证了基于单片机的其他功能的扩展与实现。如图下所示。
复位电路: 复位电路是单片机应用中的最基本和最重要的电路,用于处理单片机工作失灵等紧急问题。当单片机复位端口为高电平时,单片机中的代码将不会被执行。一开始上电时,电容还未充满电,复位端口为高电平,避免了直接上电就运行程序导致的程序错误等问题。当电容充满电后,复位端口变为低电平,程序开始运行。
晶振电路:晶振电路也是的单片机设计中必备的电路,为系统提供工作时序。本毕设晶振电路提供11.0592MHZ时钟频率,以此构成整个稳定的振荡电路,为单片机的正常工作提供保障。

5.3 数码管倒计时及红绿灯电路
数码管倒计时电路由四个两位数码管构成,其中南北向(主干道)的数码管显示相同的倒计时,同接在单片机相同的IO口上;东西向(辅干道)的数码管显示相同的倒计时,同接在单片机相同的IO口上;由于只是两位数码管,因此最多只能倒计时99秒。红绿灯电路由16个LED发光二极管构成,分别模拟红灯、黄灯、直行绿灯、左转绿灯。其中南北向(主干道)的LED灯显示相同的情况,同接在单片机相同的IO口上;其中东西向(辅干道)的LED灯显示相同的情况,同接在单片机相同的IO口上。具体如图下所示。

5.4按键及电源电路
按键及电源电路如图下所示。三个按键分别接在单片机P3.5,P3.6,P3.7口,另一端接地。三个按键分别用于实现:紧急情况、自动模式倒计时增加、自动模式倒计时减少。

六、软件设计
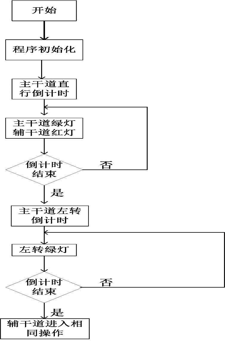
6.1 软件设计需求及设计思路
根据本文设计需求,在第三章硬件电路设计的基础上,需要通过软件编程实现的具体功能:
(1)驱动各个模块工作,实现数码管的显示及LED灯的点亮;
(2)按键设置功能。实现紧急情况下所有路口红灯亮、自动模式倒计时增加、自动模式倒计时减少等功能;
(3)倒计时功能实现。实现主干道方向通行30秒,辅干道通行20秒,单独左转信号15秒,先直行信号,后左转信号;
(4)LED红绿灯的切换。实现红灯和绿灯相互转换经过黄灯,并且黄灯闪烁三次。
具体设计流程如图下所示。

6.2 主函数设计
主函数的主要功能是初始化数码管显示和定时系统、驱动各个模块工作、通过调用函数调用各个模块开始执行相应功能。

6.3按键程序流程图
按键程序需要实现紧急情况下所有路口红灯亮、自动模式倒计时增加、自动模式倒计时减少等功能,具体流程图如图下所示。

七、仿真演示
7.1 仿真实现
7.1.1 仿真电路图
本系统用protues8.7设计的仿真原理图如图下所示。

7.1.2 仿真结果
(1)主干道交通灯倒计时

(2)辅干道倒计时

(3)左转倒计时

(4)紧急情况

参考文献
[1] 楼然苗, 李光飞. MCS-51系列单片机设计实例[J]. 单片机与嵌入式系统应用(02):84
[2] 刘文涛. 单片机应用开发实例[M]. 北京:清华大学出版社,2005,18-25
[3] 徐向民. Altium Designer快速入门[M]. 北京:北京航空航天大学出版社,2011,20-29
[4] 王艳艳, 张荣国, 罗晓锋. Proteus与Keil软件在“C语言”教学过程中的应用[J]. 科技视界, 000(23):191-192,311
[5] 曾燕, 贾振国. Proteus仿真技术在单片机教学中的应用[J]. 长春工程学院学报(社会科学版)(1):135-138
[6] 周航慈. 单片机应用程序设计技术[M]. 北京:北京航空航天大学出版社,2002,21-25
[7] 王晓萍,陈嫄嫄. 单片机在十字路口交通灯控制系统中的应用[J]. 十堰职业技术学院学报(6):105-107.
[8] 郭玉秀. 基于单片机的十字路口交通灯的设计及仿真[J]. 现代制造技术与装备, 2018(8):66-68.
[9] 栗洋. 基于单片机的十字路口交通灯控制[J]. 工程技术(文摘版):00219-00219.
[10] 淡海英, 杨聪. 基于单片机控制的十字路口交通灯设计与分析[J]. 电子测试, 2017, 000(013):9,8.
最后
以上就是温婉酸奶最近收集整理的关于基于单片机的十字路口交通灯设计(带左转带紧急按钮带调时间)七、仿真演示的全部内容,更多相关基于单片机内容请搜索靠谱客的其他文章。
发表评论 取消回复