要求:
1.利用D触发器设计一个同步12进制的加法计数器,写出设计过程;
2.用Multisim进行仿真,借助逻辑分析仪,观察波形图。
步骤:
首先列出同步十二进制加法计数电路的状态表

确定激励方程组

D3、D2、D1、D0 是触发器现态函数

画出完全状态图,并检查自启动能力


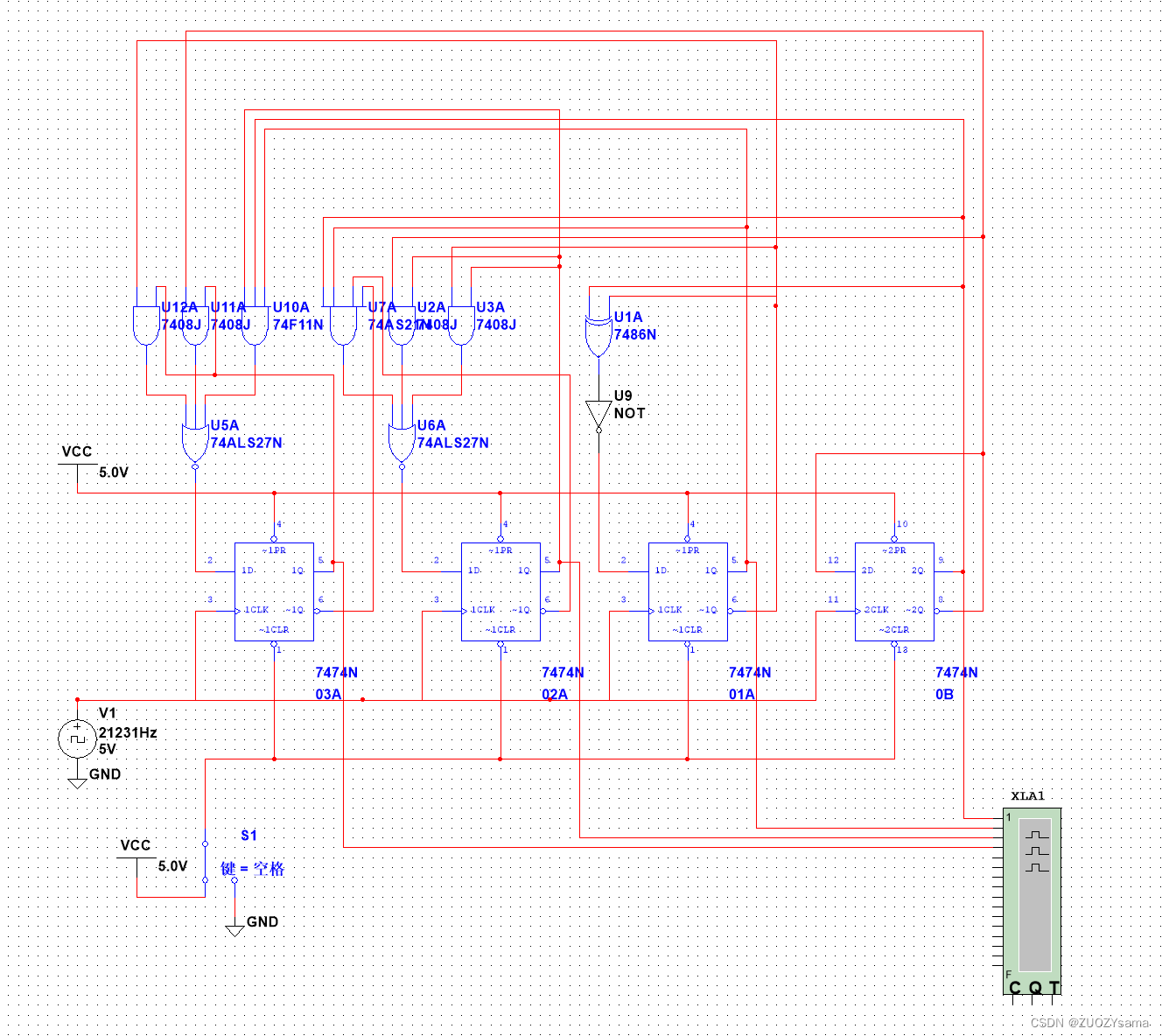
Multisim进行仿真

Multisim仿真电路图

输出端波形图截图
(纯纯小白,第一次发表文章;
(很多东西刚学,如果文章有错误,欢迎大佬们指正!感激不尽!
最后
以上就是眼睛大蜜蜂最近收集整理的关于D触发器设计同步12进制加计数器的全部内容,更多相关D触发器设计同步12进制加计数器内容请搜索靠谱客的其他文章。
本图文内容来源于网友提供,作为学习参考使用,或来自网络收集整理,版权属于原作者所有。
发表评论 取消回复