我是靠谱客的博主 调皮斑马,这篇文章主要介绍51单片机电路原理图_51单片机最小系统电路设计,现在分享给大家,希望可以做个参考。

9264944abf3f0afcbab06bbfe6591f99.png
51单片机最小系统具有体积小、质量轻、功能强、功耗低、性价比高等特点。由芯片、系统时钟、I/O端口设备及复位电路等构成。
电子学习资料大礼包​mp.weixin.qq.com

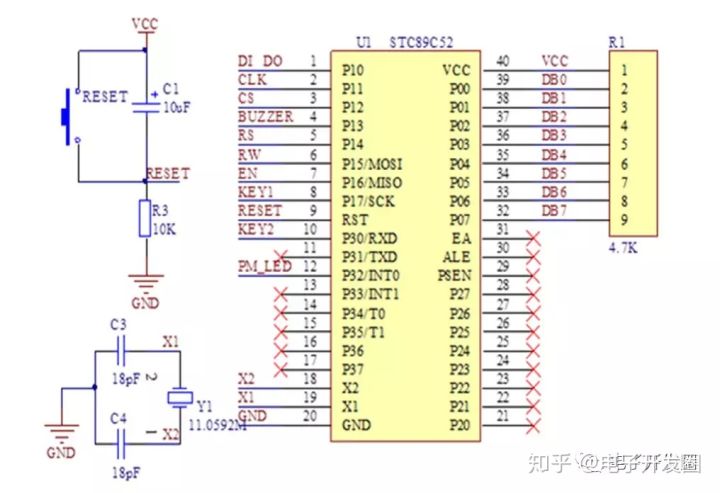
51单片机是STC公司开发制造的一种8位微控制芯片,拥有512字节的数据存储空间和8K字节的程序存储空间。共40个引脚,1个全双工串行通信端口,2个优先级设置,3个十六位强大定时/计数器,4个八位并行I/O端口,5个优质中断源。STC89C52单片机的时钟引脚为XTAL1 和XTAL2;控制信号的引脚有RST,ALE,PSEN 和EA;I/O端口有P0,P1,P2和P3。

复位电路主要用于控制单片机的启动状态。在单片机系统运行过程中,受到外界干扰而出现程序出错或直接死机、停止运行的时候,通过复位操作,单片机内部的烧录代码就会重新执行。复位方式一般分为自动复位和按键复位,本设计为了编程的简单化,采用了外部手动按键复位的方式。STC89C52单片机的P0脚内无上拉电阻,为开漏输出。所以在本设计中P0脚用作输出端口,需另加上拉电阻以加大输出的驱动能力,本设计采用10K的排阻作为上拉电阻。

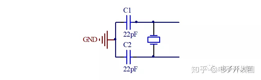
时钟电路其实本质就是一个晶体振荡电路,提供一个方波信号让单片机进行工作,因此单片机的运行速度及处理能力都是由时钟电路决定。XTAL1为反相放大器的输入端,XTAL2为反向放大器的输出端。本设计中外接的石英晶体振荡器具有11.0592MHZ的振荡频率。

d2f1fb1e8858cddaeef21de28b234e0e.png

51芯片内部结构框图

所谓单片机最小系统,就是用不能再少的元件来组成可以正常工作的电子控制系统。52系列单片机的最小系统一般包括:控制芯片、系统时钟以及复位电路。其框图如下所示:

5f3bd66ed54f1440084935620fe413d8.png

单片机最小系统框图

系统时钟电路:系统时钟电路主要用于为主控芯片提供时钟节拍,在人体中就相当于心脏的作用,只有随着心脏的跳动,血液才会到达身体各个部位,以保持人体生存及生活。本次设计中的时钟电路,选用12M的晶振。具体系统时钟的电路设计如下所示:

3acb185ff81019ee8ccda104237f0bb2.png

系统时钟电路图

复位电路:本次设计采用的51最小系统板为低电平复位。即当按键自然释放时RSTSET端输入信号为高电平,当按键按下时,RSTSET端的输入信号为低电平,从而实现电路的复位。具体复位电路的设计如下所示:

f2468ada6a9b0caf4f743709a299b899.png

复位电路图

单片机:复位电路的C3电容大小可直接影响单片机的复位时间,实际应用中一般选用10uF极性电容。在工作模式下,可选用更高频率的晶体振荡器,因为单片机最小系统的晶振频率可直接影响单片机的运算处理速度,即晶振频率越大,相应运算处理速度会越快。

51微控制芯片的正常工作电压范围在3.8V-5.5V之间,在本设计中通过外接5V直流电源给单片机供电。主控制器电路如下所示:

a412d938270dda8803037e0daa14b3a6.png

最后

以上就是调皮斑马最近收集整理的关于51单片机电路原理图_51单片机最小系统电路设计的全部内容,更多相关51单片机电路原理图_51单片机最小系统电路设计内容请搜索靠谱客的其他文章。

本图文内容来源于网友提供,作为学习参考使用,或来自网络收集整理,版权属于原作者所有。
点赞(197)

评论列表共有 0 条评论

立即
投稿
返回
顶部