我是靠谱客的博主 愤怒泥猴桃,这篇文章主要介绍zigbee怎么与手机连接_怎么样的投影仪才能投屏,连接电脑手机,现在分享给大家,希望可以做个参考。

02a23642387a9710157f607903435038.png

投影仪怎么连接电脑手机,无线投屏来了
投影仪其实比智能电视出来的还早,它的使用场景有电影院,教室,公司会议,家里室等地方都会用到投影仪。
但是投影仪毕竟是一个虚拟的投射出来的屏幕。
它的内容来源还得来自于电脑,或者来自于手机。于是就会衍生出投影仪怎么连接电脑,投影仪怎么连接手机和ipad的需求。抛弃传统办法,教你无线投屏投影仪
按照以往的惯例,网上肯定会很多人告诉你使用数据线,比如HDMI线,VGA线之类的。但是我今天讲解的是无线投屏方式,让投影仪更快更自由的连接电脑。帮助你实现用投影仪投屏开会,投屏演讲汇报等玩法。

22037e076e7c4f248eceee34b1887d45.png
投影仪连接电脑

1)智能投影仪怎么连接电脑


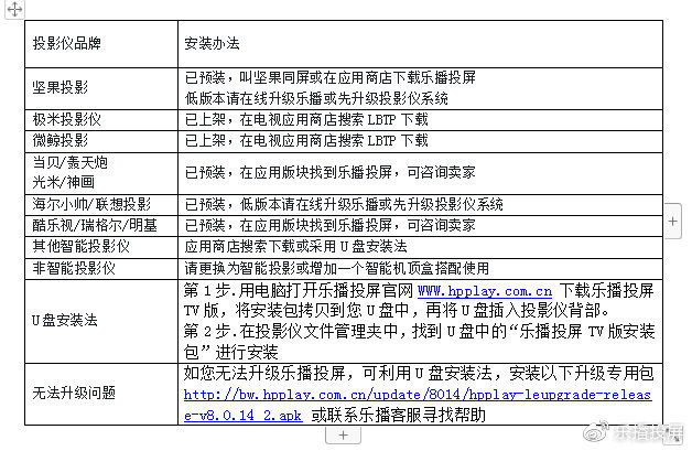
我们来区分一下投影仪。如果是智能投影仪,那很简单,比如极米投影仪,坚果投影仪,当贝投影仪、神画、联想、海尔小帅投影仪,爱普生等投影仪,其实近几年出售的基本已经是智能投影仪。操作办法:第1步 打开投影仪投屏功能
打开投影仪,在投影仪应用商店搜索LBTP,搜索乐播投屏之后下载打开,从而让你的智能投影仪发布投屏功能。或者我的应用里找找有没有关于无线投屏和乐播投屏的应用,大部分投影仪都已经预装了乐播投屏。

88e628d199e0f101d9f8310fdaff9bd9.png
投影仪安装乐播投屏

第2步·电脑打开投屏
打开电脑,使用百度去搜索乐播投屏官网,进入乐播投屏官网,找到软件下载,下载乐播投屏PC版,安装到你的电视上。从而让你的电脑也有投屏功能。
乐播投屏支持window7以上的电脑投屏。Mac电脑有另外的文章介绍。第3步·投屏
完成12步之后,投影仪和电脑都分别有了投屏功能,我们就可以直接使用了,我们来到会议室,要连接时,检查一下网络,看投影仪和电脑是否都连接了一个网络。之后打开电脑上的乐播投屏,让电脑开始搜索投影仪,搜到之后开始投屏。

ae24bb024cdb9725eab86ea94676cbe7.png
投影仪连接电脑

无线投屏的好处简要
借助着电脑投屏投影仪,你可以在电脑端进行网页、PPT、World文档、表格,浏览器,贵司官网等……一大推电脑客户端等画面,都能投屏到投影仪显示。
借助着电脑投屏投影仪,你不需要再用线投屏。投屏的距离在15M以内完全OK,投屏效果良好,不再需要固定的电脑,固定的人来操作投影仪,谁要投屏直接自己投屏就好了。二)传统投影仪能无线投屏电脑吗?有办法!
有人就会说了,上面说的是智能投影仪,但是老旧的传统投影仪也可以无线连接电脑吗?
可以的,教你一个低成本的改造办法。我们可以选购一个智能机顶盒,去电商搜索盒子比如小米盒子,泰捷盒子之类的,价格在80-300之间,随意选择。买回来之后,用HDMI线连接投影仪,传统投影仪就会变为智能投影仪。以后用电脑投屏到盒子,盒子的画面再由投影仪投影出来,就搞定了。如需不懂还需咨询,联系专业的乐播投屏客服。
按照这个逻辑
其实手机也是可以直接无线投屏到投影仪的,可以用到视频投屏,手机游戏投屏,关于投屏的介绍,到乐播投屏新闻中心进一步了解吧。

b20e5de2ba31fdfe35abfc2ae52a246f.png
投影仪连接手机

最后

以上就是愤怒泥猴桃最近收集整理的关于zigbee怎么与手机连接_怎么样的投影仪才能投屏,连接电脑手机的全部内容,更多相关zigbee怎么与手机连接_怎么样内容请搜索靠谱客的其他文章。

本图文内容来源于网友提供,作为学习参考使用,或来自网络收集整理,版权属于原作者所有。
点赞(210)

评论列表共有 0 条评论

立即
投稿
返回
顶部