三电极电化学恒电位电路
这是在瑞士Membrapor气体传感器官网找到的技术文档
4. 3电极传感器 - 设计恒电位电路
为了操作电化学传感器,需要控制电路,称为恒电位电路。对于3电极传感器,主要目的是维持参比电极(ref)和感测电极(sens,也称为工作电极)之间的电压,以控制电化学反应并输出与产生的电流成比例的输出信号由传感器。
传感器响应目标气体,氧化或还原气体,产生与气体浓度成比例的电流。这个电流必须通过反电极(cnt)提供给传感器。
在cnt发生相反的氧化还原反应,用sens完成电路。允许cnt的潜力浮动。当检测到气体时,电池电流上升,并且cnt相对于参考极化。cnt的电位并不重要,只要电路能提供足够的电压和电流来维持sens的正确电位即可。

电化学传感器的测量电路是跨阻抗结构的单级运算放大器ic1。传感器电流在rgain上反射,产生相对于虚拟地gnd的输出电压。c2降低高频噪音。负载电阻rload是最快响应时间和最佳信噪比之间的折衷。推荐值在传感器数据表中给出。
控制运算放大器ic2向cnt提供电流以平衡sens所需的电流。ic2的反相输入连接到参考电压,不能从电流中得到任何显着的电流。
当断开电路电源时,jfet将引脚短接到公共电路。
这确保了sens的维持在与ref相同的潜力。这种无偏压传感器的状态确保传感器在开机时立即就绪。
需要偏置电压的传感器不能被短路。相反,建议始终保持电压(大部分为300 mv)。这可以通过关闭电源时的按钮单元来实现。

5. 2电极传感器
2电极传感器具有感测电极的电位可能偏移的缺点。这主要发生在暴露于目标气体时。因此建议不要使用双电极传感器进行连续测量。与3或4电极传感器相比,其他缺点是温度依赖性更强,信号输出更低。

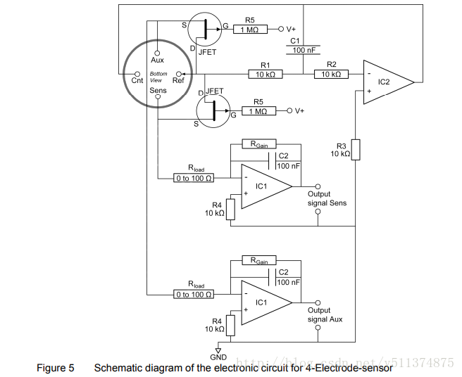
6. 4电极传感器
4电极传感器是最复杂的电化学传感器。他们有一个额外的电极,即所谓的辅助电极(辅助),提供有关传感器的状态的附加信息。可以产生两种不同类型的4电极传感器:
•氢补偿传感器
•低浓度的l型传感器
这些传感器是完全不同类型的传感器,其中辅助设备采用不同的功能。然而,基本的恒压电路是一样的:

7. 4电极传感器类型
7.1 氢补偿传感器
这种类型的元件4电极传感器允许补偿不能用滤波器或其他技术进行区分的干扰气体。co / sf-4e-s是烟气/烟道气体监测中非常受欢迎的气体传感器,也是氢气补偿一氧化碳(co)传感器的一个例子。尽管co和氢气(h2)的氧化都发生在感应电极上,但辅助电极处的信号几乎完全是由h2引起的。由两种气体引起的两种信号的浓度可以很容易地计算出来,因此,在3-电极传感器失效的应用中可以获得高度精确的浓度。
7.2 L型低浓度传感器
与三电极传感器相比,这种类型的传感器可以降低检测限,提高分辨率。辅助电极的信号用于校正以下影响:
•温度变化引起基线漂移
•干扰气体引起基线漂移
不纠正的是由于干扰气体造成的交叉敏感性。
最后
以上就是懵懂短靴最近收集整理的关于电化学传感器(2)---设计恒电位电路三电极电化学恒电位电路的全部内容,更多相关电化学传感器(2)---设计恒电位电路三电极电化学恒电位电路内容请搜索靠谱客的其他文章。
发表评论 取消回复