最近刚刚做完一个关于气体压力检测的项目,由于本人模拟电路部分比较薄弱,在传感器放大电路的设计过程中遇到了一系列的问题,在解决这些问题的过程中积累了不少经验,在这里顺便做个总结,一来可以在日后供自己查阅和参考,二来希望把我积累的经验分享给广大电子爱好者和电子工程师,希望大家在以后的设计过程中可以少走弯路。
由于我之前没有陶瓷压力传感器的电路设计经验,加之自己也不是什么模拟电路高手,便选择了,先借鉴别人的设计设计方案,我先弄来了一块别人的成品电路,原本准备直接照搬过来的,但仔细一看,板上的芯片全部被磨掉了,因此借鉴的难度加大了不少。但是作为一名工程师肯定不能被这点问题难倒吧!好在,我手上的成品电路板是双面板,可以直接看见板上的所有走线(有些看不清的,可以用万用表的二极管档测量出来)。于是我开始着手先把它的原理图绘制出来(目前只能确定板子上的连线,芯片型号仍然是未知),在几经周折之后,终于把原理图完整的画完了。
接下来就是根据原理图来确定芯片型号的时候了,在确定芯片型号之前,还需要搞清楚的就是传感器的一些基本资料,下面一起来看看。
首先来了解一下陶瓷压力传感器的工作原理和内部结构,陶瓷压力传感器的膜片受到压力时,电阻发生变化,电阻是在芯片内部的,构成一个惠斯通电桥(如果不知道惠斯通电桥的,百度一下就出来了,比较简单,这里也不做过多的解释),当电阻发生变化之后,电桥输出一个mv级的差分信号,这时,我们通过放大电路,把这个差分的毫伏信号放大到伏级,就可以直接通过AD芯片或者单片机的AD采集了,当然还有一点需要注意的就是传感器的供电方式,一般有两种,一种是电压型的,就是输入恒定电压,另一种是电流型的,需要提供一个恒定的电流。我使用的传感器就是1.5mA电流型的,1.5mA是最大电流,电流型的使用起来稍微麻烦一点,需要设计一个恒流源,但其优点是精度相对较高,受温度影响较小,对于高精度的应用场合,电流型更具有优势。
在搞清楚陶瓷压力传感器的原理和内部结构之后,接下来就需要解决两个问题,一是如何对陶瓷压力传感器输出的毫伏级信号进行放大;二是,1mA的恒流源电路怎么设计。带着这两个问题再来猜测成品电路板中使用的芯片就相对要容易一些,我们首先带着第一个问题,对成品电路板电路进行仔细分析,然后又在网上搜索大量关于“如果对电桥差分信号进行放大”的电路,最后终于确定了用于信号放大的芯片——AD620(关于AD620的详细资料,请大家查看芯片手册),在AD620的芯片手册中,我看到了,芯片官方提供的电桥信号处理电路,如下:

接下来再来看看,开始留下的第二个问题,1mA的恒流源电路怎么设计,下面先来看看一种比较简单的恒流源电流,电流图如下:
我们先来简单分析一下这个电路,SVC是标准参考电压,R5是负载,由于上图使用了集成运放,运放的开环放大倍数足够大,且由负载构成了深度负反馈,在根据运放虚短的特点,所以3脚和2脚的电压相等,SVC是标准电压,根据分压原理,3脚可以得到一个稳定的电压,由于三脚和二脚电压相等,二脚也可以维持一个稳定的电压,2脚的电压除以R3//R4的电阻便可以得到通过R5的电流,由于2脚电压不变,R3//R4也是确定值,所以经过R5的电流也是不变的,因此构成了一个恒流源。
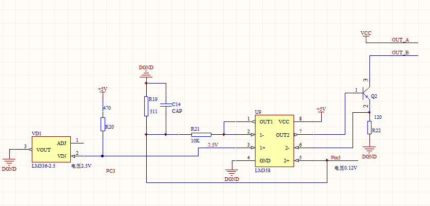
在分析完这个电路之后,再来分析下面这个电路就很简单了,下面这个电路就是成品电路板的,恒流源电路,我们一起来分析一下。

这个电路可以提供1mA的恒定电流,我们再来分析一下。
首先使用LM336-2.5这个稳压管,来产生标准的2.5V电压,2.5V电压输入到运放的3脚,运放的1脚和2脚短接,构成了一个电压跟随器,所以1,2脚输出电压也是2.5V,然后R19和R21对2.5V电压进行一个分压,得到5脚电压0.12V,再根据运放虚短,得到6脚电压也是0.12V,所以流过R22的电流为1mA,又因为流过R22的电流等于三极管Ic+Ib,又因为Ic>>Ib,所以Ic约为1mA,所以OUT_A和OUT_B之间的电流约为1mA。
到此为止,陶瓷压力传感器放大电路设计的两个难点都已经解决了,接下来就是,完成原理图的绘制了,下面是我已经绘制完成的传感器放大电路部分原理图:
由于页面空间有限,图片可能不是很清楚,感兴趣的朋友可以通过以下链接下载完整的原理图。

“原理图下载链接:
(由于本人水平有限,文中难免有错误或不妥之处,敬请读者批评指正!转载请注明出处!)
联系方式:435835181@qq.com
最后
以上就是拼搏猎豹最近收集整理的关于陶瓷压力传感器放大电路的设计的全部内容,更多相关陶瓷压力传感器放大电路内容请搜索靠谱客的其他文章。
发表评论 取消回复