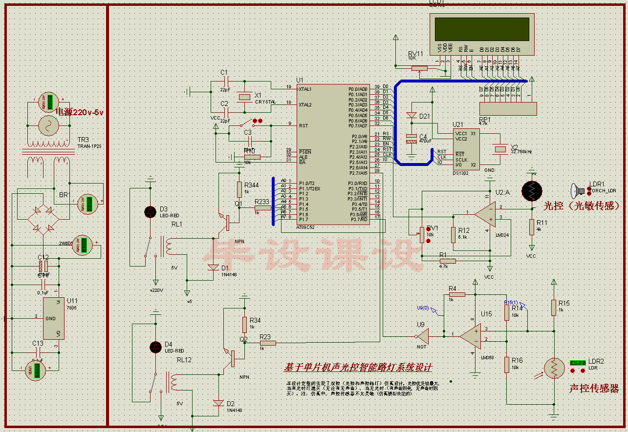
设计完整的实现了双控(光控和声控路灯)仿真设计。光控优先级最大,当有光时灯熄灭(无论有无声音),当无光时(有声音则亮,无声音时则灭)。包含的电路有电源电路,灯电路,显示电路,光控电路,声控电路等。

#include <reg52.h>
#include <intrins.h>
#define NOP _nop_()
#define TEMP_ALERT_L 0x00
#define TEMP_ALERT_H 0x25
#define SET_TIME 6500
#define END_ALERT 100
typedef unsigned char uchar;
typedef unsigned int uint;
sbit guang = P0 ^ 7;
sbit shen = P2 ^ 7;
sbit RS = P2 ^ 0; /* P2^0; */
sbit RW = P2 ^ 1; /* P2^1; */
sbit EN = P2 ^ 2; /* P2^2; */
sbit RST = P2 ^ 3; /* DS1302使能信号,高电平有效 */
sbit CLK = P2 ^ 4; /* 时钟信号 */
sbit IO = P2 ^ 5;
uchar disp1[16] = " Welcome! ";
【资源下载】下载地址如下:
https://docs.qq.com/doc/DTlRSd01BZXNpRUxl

最后
以上就是可爱花瓣最近收集整理的关于(毕业设计资料)基于单片机声光控智能路灯系统仿真设计的全部内容,更多相关(毕业设计资料)基于单片机声光控智能路灯系统仿真设计内容请搜索靠谱客的其他文章。
本图文内容来源于网友提供,作为学习参考使用,或来自网络收集整理,版权属于原作者所有。
发表评论 取消回复