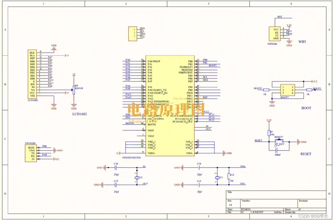
整个红外测温系统是以STM32F103C8T6单片机作为主控制器,
然后通过人体红外测温模块对人体温度进行采集,
并且可以将采集到的温度值进行播报显示,同时还可以通过无线的方式将采集到的人体温度上传到监控端(PC端和APP),实现对人体温度的远程采集。
在上位机端可以进行阈值设定,当超过阈值的时候,在APP端报警。






源码:
https://gitee.com/sinonfin/sharing
最后
以上就是重要舞蹈最近收集整理的关于毕业设计 STM32远程人体红外测温系统 - 物联网 单片机的全部内容,更多相关毕业设计内容请搜索靠谱客的其他文章。
本图文内容来源于网友提供,作为学习参考使用,或来自网络收集整理,版权属于原作者所有。
发表评论 取消回复