1.74161为十六进制计数器,设计十二进制计数器时1片就可以满足要求。
2.新建BDF文件及保存工程同前篇。
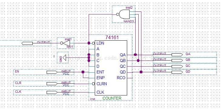
3.将所需要的元器件和引脚拖入区域内并完成连接,如图1所示

图1 十二进制计数器连接图
4.建立VWF文件,仿真后得到结果如图2

最后
以上就是斯文朋友最近收集整理的关于用74161设计十二进制计数器的全部内容,更多相关用74161设计十二进制计数器内容请搜索靠谱客的其他文章。
本图文内容来源于网友提供,作为学习参考使用,或来自网络收集整理,版权属于原作者所有。
1.74161为十六进制计数器,设计十二进制计数器时1片就可以满足要求。
2.新建BDF文件及保存工程同前篇。
3.将所需要的元器件和引脚拖入区域内并完成连接,如图1所示

图1 十二进制计数器连接图
4.建立VWF文件,仿真后得到结果如图2

以上就是斯文朋友最近收集整理的关于用74161设计十二进制计数器的全部内容,更多相关用74161设计十二进制计数器内容请搜索靠谱客的其他文章。
发表评论 取消回复