我是靠谱客的博主 沉默麦片,这篇文章主要介绍2020-02-24 RK3288 Android7.1 5.1 增加AP6256 WI-FI Bluetooth调试记录,现在分享给大家,希望可以做个参考。
RK3288 Android7.1 5.1 增加AP6256 WI-FI Bluetooth调试记录
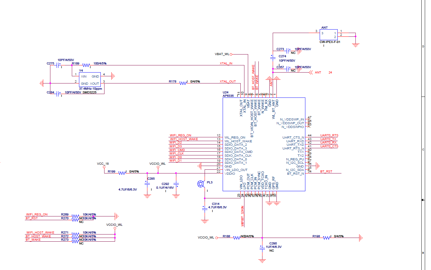
一、硬件连接图,AP6335、AP6255、AP6256 Pin对Pin,可以直接替换。


二、原本的AP6255已经可以工作,但是换成AP6256后wifi和bluetooth都不能用,log如下。

三、跟厂商FAE沟通,问题在于找不到对应的固件。

三、那就把供应商提供的固件添加到系统里面吧。

四、调用wifi库的地方kerneldriversnetwirelessrockchip_wlanrkwifirk_wifi_config.c。

kerneldriversnetwirelessrockchip_wlanrkwifibcmdhddhd_config.c

五、调用bluetooth库的地方hardwarebroadcomlibbtsrchardware.c。上层应用自动会找bt_hwcfg: Found patchfile: /etc/firmware//BCM4345C5.hcd。


六、所需要修改的代码如下。

七、hal根据pid和vid识别模块和加载wifi驱动在hardwarelibhardware_legacywifiwifi.c




八、看到下面的log就说明ok了。

九、rk3288 Android5.1上添加AP6256.添加库文件和修改kerneldriversnetwirelessrockchip_wlanrkwifibcmdhddhd_config.c就可以,自动识别。

最后
以上就是沉默麦片最近收集整理的关于2020-02-24 RK3288 Android7.1 5.1 增加AP6256 WI-FI Bluetooth调试记录的全部内容,更多相关2020-02-24内容请搜索靠谱客的其他文章。
本图文内容来源于网友提供,作为学习参考使用,或来自网络收集整理,版权属于原作者所有。
发表评论 取消回复