文章目录
- 一、 前言
- 二、 概述
- 2.1. 主要参数
- 2.2. 外观
- 2.3. 管脚定义
- 2.4. 内部原理图
- 三、 硬件设计
- 3.1 典型接线图
- 3.2 实际接线图
- 3.3 供电
- 3.4 GPIO使用
- 四、 AT指令的演示
- 4.1 TCP相关的演示
- UDP相关的演示
- HTTP相关的演示
- 配网相关的演示
- 注:(配网的时候建议手机更新一下微信和打开手机GPS定位)
一、 前言
安信可ESP-12H模块采用的是乐鑫 ESP32-S2F 芯片,"阉割版ESP32"虽然去掉了蓝牙,但依然比 ESP8266 性能比更高,有18个可编程 GPIO,其特性:
- 基于 RSA-3072 算法的安全启动
- 基于 AES-XTS-256 算法的 Flash 加密
- 保护私钥和设备机密不受软件访问
- 密码加速器提高云连接性能
- 有效抵抗物理故障注入攻击
- ESP-12H 集成了丰富的外围设备,有 18个可编程 GPIO,可以灵活配置为SPI、I2S、UART、ADC、DAC 等常用功能。
- ESP-12H模组在PIN脚与ESP-12F模组相同,完全可以无缝替代
ESP8266 / ESP32 和 ESP32S2的差别一览表

二、 概述
2.1. 主要参数
参数
| 模块型号 | ESP-12H |
|---|---|
| 封装 | SMD-22 |
| 尺寸 | 24.0 * 16.0 * 3.0(±0.2)MM |
| 天线形式 | 板载 PCB 天线/IPEX 外接天线 |
| 频谱范围 | 2400 ~ 2483.5MHz |
| 工作温度 | -40 ℃ ~ 85 ℃ |
| 存储环境 | -40 ℃ ~ 125 ℃ , < 90%RH |
| 供电范围 | 供电电压 3.0V~3.6V,供电电流 >800mA |
| 支持接口 | UART/GPIO/ADC/PWM/I2C/I2S |
| IO口数量 | 18 |
| 串口速率 | 支持110 ~ 4608000 bps ,默认115200 bps |
| 安全性 | WEP/WPA-PSK/WPA2-PSK |
| SPI Flash | 内置16Mbit |
2.2. 外观



2.3. 管脚定义
表管脚功能定义
| 脚序 | 名称 | 功能说明 |
|---|---|---|
| 1 | U0TX | U0TX,GPIO43,CLK_OUT1 |
| 2 | U0RX | U0RX,GPIO44,CLK_OUT2 |
| 3 | IO28 | SPIWP,GPIO28 |
| 4 | IO37 | SPIDQS, GPIO37,FSPIQ |
| 5 | IO0 | RTC_GPIO0, GPIO0 |
| 6 | IO34 | SPIIO5,GPIO34,FSPICSO |
| 7 | IO33 | SPIIO4,GPIO33,FSPIHD |
| 8 | GND | GND |
| 9 | IO21 | RTC_GPIO21, GPIO21 |
| 10 | IO20 | RTC_GPIO20,GPIO20,U1CTS,ADC2_CH9,CLK_OUT1,USB_D+ |
| 11 | IO19 | RTC_GPIO19,GPIO19,U1RTS,ADC2_CH8,CLK_OUT2,USB_D- |
| 12 | IO12 | RTC_GPIO12,GPIO12,TOUCH12,ADC2_CH1,FSPICLK,FSPIIO6 |
| 13 | IO11 | RTC_GPIO11, GPIO11, TOUCH11, ADC2_CH0, FSPID,FSPIIO5 |
| 14 | IO10 | RTC_GPIO10, GPIO10, TOUCH10, ADC1_CH9, FSPICS0, FSPIIO4 |
| 15 | VCC | VCC |
| 16 | IO9 | RTC_GPIO9,GPIO9,TOUCH9,ADC1_CH8,FSPIHD |
| 17 | IO8 | RTC_GPIO8,GPIO8,TOUCH8,ADC1_CH7 |
| 18 | IO7 | RTC_GPIO7,GPIO7,TOUCH7,ADC1_CH6 |
| 19 | IO5 | RTC_GPIO5,GPIO5,TOUCH5,ADC1_CH4 |
| 20 | EN | 高电平:芯片使能低电平:芯片关机;注意不能让CHIP_PU管脚悬空 |
| 21 | IO2 | RTC_GPIO2,GPIO2,TOUCH2,ADC1_CH1 |
| 22 | IO1 | RTC_GPIO1,GPIO1,TOUCH1,ADC1_CH0 |
表 模组启动模式说明
| 管脚 | 名称 | 功能说明 | 功能说明 |
|---|---|---|---|
| IO0 | 上拉 | 1 | 0 |
| IO46 | 下拉 | 无关项 | 0 |
注意:部分引脚已经内部上拉,请参考原理图
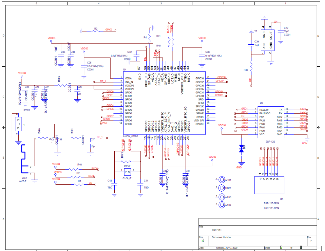
2.4. 内部原理图

三、 硬件设计
3.1 典型接线图
| USB转TTL | ESP-12H |
|---|---|
| Vo | VCC |
| Vo | EN |
| TXD | RXD0 |
| RXD | TXD0 |
| GND | GND |
3.2 实际接线图

3.3 供电
(1)、推荐3.3V电压,峰值500mA以上电流
(2)、建议使用LDO供电;如使用DC-DC建议纹波控制在30mV以内。
(3)、DC-DC供电电路建议预留动态响应电容的位置,可以在负载变化较大时,优化输出纹波。
(4)、3.3V电源接口建议增加ESD器件。

3.4 GPIO使用
(1)、模组外围引出了一些GPIO口,如需使用建议在IO口上串联10-100欧姆的电阻。这样可以抑制过冲,是两边电平更平稳。对EMI和ESD都有帮助。
(2)、特殊IO口的上下拉,需参考规格书的使用说明,此处会影响到模组的启动配置。
(3)、模组的IO口是3.3V如果主控与模组的IO电平不匹配,需要增加电平转换电路。
(4)、如果IO口直连到外围接口,或者排针等端子,建议在IO走线靠近端子处预留ESD器件。

四、 AT指令的演示
4.1 TCP相关的演示
模块当客户端:

模块当服务端:

UDP相关的演示


HTTP相关的演示


配网相关的演示
注:(配网的时候建议手机更新一下微信和打开手机GPS定位)
SmartConfig(esptouch)配网演示


AirKiss(微信公众号)配网演示


最后
以上就是爱笑画笔最近收集整理的关于安信可新模组ESP-12H 快速入门指南,更多GPIO,更多选择!的全部内容,更多相关安信可新模组ESP-12H内容请搜索靠谱客的其他文章。
本图文内容来源于网友提供,作为学习参考使用,或来自网络收集整理,版权属于原作者所有。
发表评论 取消回复