IPv6标准详细解读
IPv6标准主要分为5类,即资源类、网络类、应用类、安全类、过渡类等,本文中将会对它们进行详细的介绍,感兴趣的朋友可以阅读本文了解一下。

资源类标准是区分IPv6与IPv4的核心标准,主要包括编址技术标准及域名技术标准。网络类标准是涉及IPv6网络层技术的标准,主要包括路由技术标准及移动IPv6标准。应用类标准是IPv6技术应用于移动互联网、物联网等应用时所需遵循的标准规范。过渡类标准是从IPv4向IPv6过渡过程中涉及的技术标准。
在各类标准中,资源类、网络类、安全类、过渡类标准主要是在IETF中研究制定,BBF(Broadband Forum)也在制订涉及接入汇聚网的IPv4/v6网络过渡标准;移动互联网标准主要是在3GPP中制定;涉及IPv6应用于物联网的标准目前主要是在IETF及IPSO(IP for Smart Objects)联盟中制定;ITU-T主要制订涉及NGN的IPv6标准。
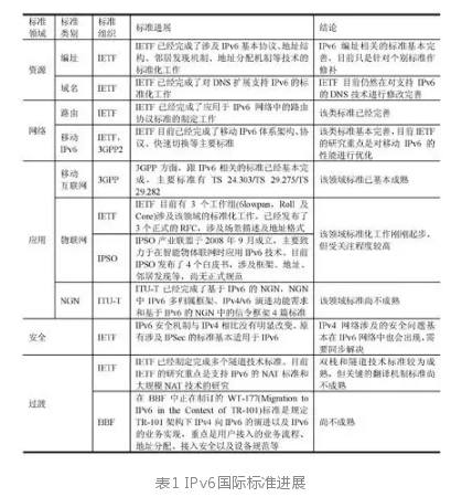
国际标准
IETF是国际上IPv6标准化的主体。自1995年以来,IETF已经制定了200多项IPv6相关RFC标准,IPv6核心标准已经完成,目前的工作主要集中在IPv4向IPv6的过渡,以及对现有的IPv6标准进行补充和完善上。除IETF之外,其它国际组织,如3GPP、3GPP2、ITU-T等,也制定了一些IPv6应用的标准。
资源类标准
1.编址标准
IETF已经完成了涉及IPv6基本协议、地址结构、邻居发现机制、地址分配机制等技术的标准化工作,发布了118个相关RFC。该类标准基本完善,目前在该领域的标准化工作重点是对原有协议标准的维护及补充完善。
2.域名标准
IETF已经基本完成了对DNS扩展支持IPv6的标准化工作,发布了11个相关RFC,该类标准基本完善,目前在该领域的标准化工作重点是对原有协议标准的维护及补充完善。
网络类标准
1.路由标准
与IPv4路由协议对应,IETF已经完成了应用于IPv6 网络中的路由协议标准的制定工作,发布了包括关于RIP,OSPF,BGP,IS-IS等路由协议、多宿技术以及IPv6 MPLS VPN在内的29个RFC标准。该类标准已经完善,在现有IPv4网络应用的路由协议基本已有对应的IPv6版本。
IETF目前正在研究制定下一代的路由机制标准,该类标准在制定过程中即已考虑到IP版本兼容性,将能直接应用于IPv6网络中。
2.移动IPv6标准
IETF目前已经完成了移动IPv6体系架构、协议、快速切换等主要标准,发布了35个相关RFC。该类标准基本完善,目前IETF 的研究重点是对移动IPv6的性能进行优化。
应用类标准
1.移动互联网
3GPP方面,与IPv6相关的标准已经基本完成,主要标准有TS 24.303/TS 29.275/TS 29.282。3GPP的标准,一旦涉及到跟IETF有交互,是由3GPP提相应的需求,给IETF发出联络函,然后由IETF来完成。在3GPP中,主要与IETF有交互的项目是IMS相关的以及SAE相关的标准。
在移动网络过渡方面,中国移动于 2009年5月在3GPP SA2新成立了一个研究课题,名称是“Study on IPv6 MigraTIon”,课题号为TR 23.975。主要研究IPv4网络如何向IPv6网络演进,包括演进场景、解决方案、对网元的影响、对兼容性和互通性的影响等方面的研究,目前刚通过立项申请,尚无文稿输入。
2.物联网
IETF目前有3个工作组(6lowpan,Roll及Core)涉及该领域的标准化工作,已经发布了3个正式的RFC,涉及需求、场景描述及承载方式等内容。IPSO产业联盟于2008年9月成立,主要致力于在智能物体联网时应用IPv6技术,起产业协调的作用。
目前,IPSO发布了4个白皮书,涉及框架、地址、邻居发现、协议栈需求等,该联盟将主要基于IETF的6lowpan及Roll工作组的成果展开工作。总体来看,虽然涉及IPv6的物联网的标准尚处于起草初期,但发展较快,相关的标准组和产业联盟比较活跃。
3.NGN
ITU-T已经完成了基于IPv6的NGN,NGN中IPv6多归属框架,IPv4/v6演进功能需求和基于IPv6的NGN中的信令框架4篇标准推荐。
ITU-T目前正在研究推进基于IPv6的NGN中的垂直多归属、基于IPv6的NGN中的ID/Locator分离框架、基于IPv6的NGN中网络接入功能需求和NGN运营商IPv6演进路标等多个项目。
安全类标准
IPv6安全机制与安全标准体系与IPv4相比没有明显改变。原有涉及IPSec的标准基本适用于IPv6,IPv6安全标准的成熟度和IPv4基本一致。在IETF由清华大学推动成立的SAVI工作组目前正在研究制定基于源地址验证的网络安全机制,该机制同样适用于IPv6网络。
过渡类标准
IPv4向IPv6的过渡技术主要分为双栈、隧道及翻译技术。
1.双栈技术
对于双栈技术,只需设备或终端分别支持IPv4和IPv6协议栈,分别遵循相应的标准即可。
2.隧道技术
对于隧道技术,IETF已经制定完成多个隧道技术标准,主要包括手工隧道,GRE隧道,隧道代理,6to4隧道,6over4隧道,ISATAP隧道以及TEREDO隧道等,目前的热点是在Softwire工作组中进行软线技术的标准化研究,清华大学在该工作组中提交了多个草案并有2个成为了RFC标准。
3.翻译技术
对于翻译技术,目前IETF的研究重点是支持IPv6的翻译技术标准和大规模NAT技术的研究,虽然已经有多种的备选技术方案(如CGN(运营级NAT)技术以及IVI技术等),但是这些技术本身尚未成熟且未经过大规模网络应用的验证。
结论
总体来看,在IPv6国际标准方面,目前网络层标准主要由IETF制定,核心标准已经成熟,基本可以满足纯IPv6组网的需要,但在过渡标准方面尚未完全成熟;应用类标准中,与传统电信业务(如NGN,软交换,移动等)对应的标准由相应的标准组织承担,进度不一,部分互联网业务(如Web 2.0等)与底层承载协议无关,不需要标准的支撑。
在具体的标准类别方面,资源类及网络类协议标准较为完善,基本可以满足纯IPv6组网的需要;安全类标准在网络安全可信方面尚不成熟;互通类标准中,双栈和隧道技术标准较为完善,但是IPv4/IPv6翻译机制的标准不成熟。
在应用类标准中,移动互联网应用标准方面,在3GPP中,跟IPv6相关的标准已经基本完成,但关于IPv4/v6过渡的标准研究刚刚起步,尚不成熟;涉及IPv6的物联网的标准尚处于起草初期,但发展较快。

结束语
从目前国内、外IPv6标准化工作的现状来看,目前在IPv6 标准方面主要存在的问题包括:
1.过渡标准不成熟
主要体现在地址翻译机制方面,目前国内、国际都没有成熟的技术标准,难以满足IPv4/v6网络互通需要。
2.应用类标准不成熟
国际、国内目前制定的IPv6相关标准主要还是集中在网络承载方面,在移动互联网、物联网等应用领域的标准数量较少,标准体系也没有完全成熟。
因此,国内应抓住这一机会,充分依托目前国内CNGI的网络环境,结合现有标准的情况,重点在这两个方面研究制定有创新内容、有中国特色的IPv6标准,同时积极参与国际合作,争取以国内标准影响国际标准的制定,从而逐步加强我国在国际标准制定中的话语权。
最后
以上就是迷你眼神最近收集整理的关于IPv6标准详细解读IPv6标准详细解读的全部内容,更多相关IPv6标准详细解读IPv6标准详细解读内容请搜索靠谱客的其他文章。
发表评论 取消回复