MySQL由哪些部分组成
1、连接池组件
2、管理服务和工具组件
3、SQL接口组件
4、查询分析器组件
5、优化器组件
6、缓冲式存储引擎
7、物理文件
1、什么是数据独立性 ?在数据库中有哪两级独立性 ?

2、什么是 DB 的系统缓冲区?

3、


4、什么是事务?它具有哪些性质?

5、简述基本表和视图和区别。

6、简述 SQL 语言的特点。

7、DBS 中有哪些类型的故障?哪些故障破坏了数据库?哪些故障未破坏数据库?

SQL 完整性约束有哪些?

8、简述类图中的重复度与 ER 图中实体的基数的区别。

9、ODBC 的体系结构有哪几层?

10、集合的比较操作有哪些类型 ?
(1) 集合成员资格的比较;
(2) 集合成员的算术比较;
(3) 空关系的测试;
(4) 重复元组的测试。
11、为什么要对关系代数表达式进行优化 ?
2: 参考答案: 对关系代数表达式进行优化的目的有以下几点:
(1) 减少运算量;
(2) 减少读写外存数据块的次数;
(3) 避免重复计算。
总之,代数表达式进行优化目的主要是为了减少时间。
12、简述 SQL的组成。
3: 参考答案:SQL主要由四部分组成, 即数据定义、 数据操纵、 数据控制和嵌入 SQL的使用规定。
数据定义部分也称为 “SQL DDL”用于定义 SQL模式、基本表、视图和索引。数据操纵部分也称为 “SQL DML”,分成数据查询和数据更新两类,其中数据更新又分为成插入、删除和修改三种操作。数据控制部分包括对基本表和视图的授权、 完整性规则的描述、 事务控制等内容。 嵌入式 SQL的使用规定包括
三部分:(1) 在宿主语言的程序中 SQL语句与宿主语言语句的区分; (2) 允许嵌入的 SQL语句引用宿主语言的程序变量; (3) 用游标机制协调 SQL的集合处理方式与宿主语言单记录处理方式。
13、如何保证并行操作的可串行性。
4: 参考答案: 保证并行操作的可串行性:对任何数据集合进行读写操作之前,事务首先应获得
对此数据集合的封锁,在释放一个封锁之后,事务不再获得任何其他封锁。
14、试写出 8种关系运算的名字和符号表示。
5: 参考答案: 并:R∪S;差: R-S;交: R∩S;乘: R×S;除: R÷S;
投影: ∏属性集 ® ;选择: σ条件 ® ;连接 R F(F 为连接条件 )
15、简述在 SQL中非显式索引的含义。
6: 参考答案: 在索引被创建后,在索引被撤销前用户不会再用到该索引键的名称,而索引在用户对表进行查询处理时会自动起作用。
16、简述关系代数表达式的优化策略。
7: 参考答案: (1) 把查询转化成某种内部表示; (2) 把语法树转化成标准形式; (3) 选低层的存取路径; (4) 生成查询计划,选择代价最小的。
17、什么是数据库的再组织设计 ?试述其重要性
8: 参考答案: 数据库的再组织设计指的是对数据库的概念模式、逻辑结构或物理结构的改变,也称为重新组织。其中改变概念模式或逻辑结构又称为重新构造,改变物理结构则称为重新格式化。重新组织通常是由于环境、 需求的变化或性能原因而进行的, 如信息定义的改变, 增加新的数据类型,
对原有的数据提出了新的使用要求, 这时,对数据库重新组织可以满足用户的需求, 防止数据库性能的下降,提高数据库的运行效率。
18、数据库设计的步骤是什么 ?
9: 参考答案: 根据数据库系统生存期的设计方法,从数据库应用系统和开发的全过程来考虑,
将数据库及其应用系统设计分为以下几个阶段。
(1) 规划;
(2) 需求分析;
(3) 概念设计;
(4) 逻辑设计;
(5) 物理设计。
19、


20、


21、


22、


23、


24、

25、

26、

27、


28、

29、集合的比较操作有哪些类型 ?
答案:集合的比较操作有以下四种类型:
(1) 集合成员资格的比较;
(2) 集合成员的算术比较;
(3) 空关系的测试;
(4) 重复元组的测试。
30、简述数据库 E-R模式的设计步骤。
答案:数据库 E-R模式的设计步骤:
(1) 确定公共实体类型;
(2) 进行局部 E-R模式的合并;
(3) 消除冲突。
31、参照完整性规则在使用中的注意事项有哪些 ?
答案:参照完整性规则在使用时,应注意以下三点:
(1) 外键和相应的主键可以不同名,只要定义在相同值域上,
(2) 当K是关系 R的关键,又是关系 S的外键时, R和S也可以是同一个关系模式,表示属性之间的联系。
(3) 外键值是否允许为空,应视具体情况而定。
32、DBS由哪几部分组成。
答案: DBS由以下四个部分组成:
(1) 数据库 (DB);
(2) 硬件;
(3) 软件;
(4) 数据库管理员。
33、简述SQL的主要组成部分。
答案:由四个部分组成:
(1) 数据定义;
(2) 数据操纵;
(3) 数据控制;
(4) 嵌入式 SQL的使用规定。
34、分布式 DBC有哪些优点 ?
答案:优点:
(1) 具有灵活的体系结构; (2) 适应分布式的管理和控制机构; (3) 经济性能优越; (4) 系统可靠性高,可用性好; (5) 局部应用响应速度快; (6) 可扩展性好,易于集成现有的系统。
35、嵌入式 SQL语句何时不必涉及到游标 ?何时必须涉及到游标 ?
答案:当嵌入式 SQL语句是 INSERT、DELETE 、UPDATE 语句或SELECT 语句查询结果肯定是单元
组时,此时可以不涉及游标;而当 SELECT 语句查询的结果是多个元组时,则必须使用游标。
36、概念设计的具体步骤是什么 ?
答案:分三步:
(1) 进行数据抽象,设计局部概念模式;
(2) 将局部概念模式综合成全局概念模式;
(3) 评审。
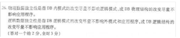
37、26.简述外部模型的优点。

38、27.简述弱实体的概念。

39、28.以订购关系 ORDER( 订单号,书号,书名,单价,订购数量 )为例,
说明插入异常的含义。 (注:一个订单可订购多种图书 )

40、29.简述核心 SQL的四个组成部分。

41、30.简述事务的性质。

42、31.设有关系 R(A,B,C)和 S(D,E,A),其中 A是 R的主键和 S的
外键,为了不破坏参照完整性,当修改 R 中的 A 值时,对 S 中的 A值可能有几种修改 ?

43、32.简述权限的定义及权限的种类。

44、33.简述 T-SQL语言中 Begin, End语句的作用。

45、34.简述 PowerBuilder9.0 中连接 ODBC数据库的步骤。

46、35.简述 SQL/CLI 中环境记录的功能。

47、简述 DBMS 的主要功能。
答: 数据库的定义 ;操纵 ;保护 、维护 和数据字典 等 5 项基本功能。
48、简述数据库 逻辑设计阶段 的主要步骤。
答: 1.把概念 模型转化为 逻辑 模型。
2.设计 外模型
3.设计 应用程序 与数据库 的接口 ,评价 模型、 修正 模型。
49、设有关系模式 R(S#, C#, CNAME , TNAME) ,其属性分别表示学生的学号、选修课程号、课程名、任课教师名。请说明该关系模式存在哪些操作异常。
答: 1 修改 异常
2 插入 异常
3.删除 异常
50、简述存储过程的优点。
答: 1.提高 运行速度
2.增强了 SQL 的功能 和灵活性 ,降低了网络 通信量 。
3.减轻了 程序编写的 工作量 ,间接实现了 安全功能 。
51、简述 SQL 数据库表的三种类型及它们的区别。
答: 1.表的三种类型: 基本表,视图,导出表 。
2.区别: 基本表 是实际存储在 数据库中的表 ;视图是由一 个或多个基本表 或其它 视图
构成的表;导出表是执行了 查询时 产生的表。
52、简述数据库的完整性含义以及 DBMS 的完整性子系统的功能。
答:1.数据库的完整性是指 数据的正确性、有效性和相容性 ,防止 错误的数据 进入 数据库 。
2.完整性子系统的功能主要有: (1)监督 事务 的执行,并检测是否 违反完整性规则 。
(2)若有 违反 现象,采取 恰当操作 。
53、SQL 的视图机制有哪些优点 ?
答: 1.数据 安全 性
2.逻辑数据 独立 性
3.操作 简便 性
54、简述 ODBC 体系结构中驱动程序管理器的功能。
答: 1.驱动程序管理器是一个 动态链接库 ;
2.用于连接各种 DBS 和 DBMS 驱动程序 ;
3.管理 应用程序 和 DMBS 驱动程序 之间的 交互作用 。
55、简述面向对象技术中聚合的概念。
答: 1.聚合表达了 成分对象 和聚合对象 之间“ is part of ”(一部分 )的联系;
2.聚合实际上是一种较强形式的 关联联系 。
56、简述关系模型的 3个组成部分。
答案:( 1)数据结构;( 1分)
(2)数据操作;( 1分)
(3)完整性规则。( 1分)
57、简述事务的原子性。
答案:一个事务中所有对数据库操作是一个不可分割的操作序列。( 3分)
或者“事务要么完整地被全部执行,要么什么也不做 ”。
58、在全局 ER模型设计过程中,需要消除局部 ER模型之间存在的哪三种冲突?
答案:属性冲突、( 1分)结构冲突、( 1分)命名冲突。( 1分)
59、简述两段封锁协议的内容。
答案:两段封锁将事务分成增生阶段和收缩阶段。( 1分)
增生阶段事务可以申请封锁,但不能解除任何已取得的封锁。( 1分)
收缩阶段事务可以释放封锁,但不能申请新的封锁。( 1分)
60、简述数据库系统中可能发生的故障类型。
答案:事务故障、( 1分)系统故障、( 1分)介质故障。( 1分)
61、简述分布式数据库的数据独立性。
答案:分布式数据库系统的数据独立性包括物理独立性,( 1分)逻辑独立性( 1分)和分布独立性。( 1分)
62、简述在数据库系统中介质故障的恢复方法。
答案:( 1)装入最近一次备份的数据库。( 1分)
(2)利用日志文件执行 REDO (重做)操作。( 2分)
63、简述分布式数据库系统中分布透明性的 3个层次。
答案:( 1)分片透明性( 1分)
(2)位置透明性( 1分)
(3)局部数据模型透明性( 1分)
64、在客户 / 服务器数据库体系结构中,客户机和服务器各自完成什么功能?
答案:( 1)客户机完成用户应用程序(或用户界面和前端处理)( 1分)
(2)服务器完成 DBMS 的核心功能(或事务处理和数据访问等功能)( 2分)
65、什么是基本表,什么是视图?两者的区别是什么 ?
答:基本表是本身独立存在的表,在 SQL中一个关系就对应一个表。
视图是从一个或几个基本表导出的表。
因为数据库中只存储有关视图的定义而不存储视图所对应的数据, 这些数据仍存放在导出视图的基本表中,所以视图被称为虚表。
基本表是实际独立存放在数据库中的表, 是实表。 视图在概念上与基本表等同, 用户可以在视图上再定义视图。
66、文件系统有三个缺陷:
(1)数据冗余性( redundancy). 由于文件之间缺乏联系,造成每个应用程序都
有对应的文件, 有可能同样的数据在多个文件中重复存储 .
(2)数据不一致性( inconsistency). 这往往是由数据冗余造成的,在进行更
新操作时,稍不谨慎, 就可能使同样的数据在不同的文件中不一样 .
(3)数据联系弱 (poor data relationship). 这是由文件之间相互独立,缺乏
联系造成的 .
67、数据库阶段的数据管理有些什么特点?
(1) 采用复杂的数据模型表示数据结构
(2) 有较高的数据独立性 (数据结构分成用户的逻辑结构、 整体逻辑结构和物理结构三级 )
(3) 数据库系统为用户提供方便的用户接口,可以使用查询语言、终端命令或程序方式操作数据, 也可以用程序方式操作数据库 .
(4) 系统提供了四个方面的数据控制功能:数据库的恢复、并发控制、数据完整性和数据安全性, 以保证数据库中数据是安全的、正确的和可靠的 .
(5) 对数据的操作不一定以记录为单位,还可以数据项为单位,增加了系统的灵活性.
68、逻辑记录与物理记录,逻辑文件与物理文件有些什么联系和区别? 联系:
(1) 逻辑记录与物理记录都是记录,是字段的有序集合;
(2) 逻辑文件与物理文件都是文件,是同一类记录的汇集 . 区别:
(1) 逻辑记录与逻辑文件是逻辑数据描述,物理记录与物理文件是物理数据描述.
(2) 物理数据描述是指数据在存储设备上的存储方式, 物理记录、 物理文件(还有物理联系、物理结构等术语), 都是用来描述实际存储设备上的数据 .
(3) 逻辑数据描述是指程序员或用户用以操作的数据形式,是抽象的概念化数据. 逻辑记录、逻辑文件(还有逻辑联系、逻辑结构等术语),都是用户观点的数据描述 .
69、试述 ER模型、层次模型、网状模型、 关系模型和面向对象模型的主要特点 .
ER模型的主要特点:
(1)优点:接近于人的思维,容易理解;与计算机无关,用户容易接受 .
(2)缺点:只能说明实体间语义的联系,不能进一步说明详细的数据结构 .
层次模型的特点:
(1)优点:记录之间的联系通过指针实现,查询效率较高 .
(2)缺点:只能表示 1:N联系,实现 M:N结构较复杂;由于层次顺序的严格和复杂,引起数据的查询和更新操作也很复杂 .
网状模型的特点:
(1)优点:记录之间联系通过指针实现, M:N联系也容易实现(每个 M:N联系可拆成两个 1:N联系),查询效率较高 .
(2)缺点:编写应用程序比较复杂,程序员必须熟悉数据库的逻辑结构 .
关系模型的特点:用关鍵码而不是用指针导航数据, 表格简单, 用户易懂,编程时并不涉及
存储结构、访问技术等细节 . 1.8 试述概念模式在数据库结构中的重要地位 .
概念模式是数据库中全部数据的整体逻辑结构的描述 . 它由若干个概念记
录类型组成 . 概念模式不仅要描述概念记录类型, 还要描述记录间的联系、 操作、数据的完整性、安全性等要求 . 数据按外模式的描述提供给用户,按内模式的描述存储在磁盘中, 而概念模式提供了连接这两级的相对稳定的中间观点, 并使得两级的任何一级的改变都不受另一级的牵制 .
70、1.9 数据独立性与数据联系这两个概念有什么区别?
数据独立性是指应用程序与数据之间相互独立,不受影响 .
数据联系是指同一记录内部各字段间的联系,以及记录之间的联系 . 1.10
试述 DBMS在用户访问数据库过程中所起的作用 .
用户对数据库进行操作, DBMS把操作从应用程序带到外部级、概念级、
再导向内部级,进而操作存储器中的数据 .
71、试述 DBMS的主要功能 .
DBMS的主要功能有:
(1)数据库的定义功能
(2)数据库的操纵功能
(3)数据库的保护功能
(4)数据库的存储管理
(5)数据库的维护功能
(6)数据字典
72、试叙 DBMS对数据库的保护功能 .
DBMS对数据库的保护主要通过四个方面实现:
(1)数据库的恢复 .
(2)数据库的并发控制 .
(3)数据库的完整性控制 .
(4)数据库的安全性控制
73、1.13 试叙 DBMS对数据库的维护功能 .
DBMS中有一些程序提供给数据库管理员运行数据库系统时使用, 这些程序起着数据库维护的功能 .
主要有四个实用程序:
(1)数据装载程序 (loading)
(2)备份程序 (backup)
(3)文件重组织程序
(4)性能监控程序
74、从模块结构看, DBMS由哪些部分组成?
从模块结构看, DBMS由两大部分组成:查询处理器和存储管理器
(1)查询处理器有四个主要成分: DDL编译器, DML编译器,嵌入型 DML的预编译器,查询运行核心程序
(2)存储管理器有四个主要成分:授权和完整性管理器,事务管理器,文件管理器,缓冲区管理器
75、 DBS由哪几个部分组成?
DBS由四部分组成:数据库、硬件、软件、数据库管理员 .
1.16 什么样的人是 DBA?
DBA是控制数据整体结构的人,负责 DBS的正常运行 .DBA可以是一个人,在大型系统中也可以是由几个人组成的小组 . DBA 承担创建、监控和维护整个数据库结构的责任 .
DBA应具有什么素质? DBA的职责是什么?
DBA应具有下列素质:
(1)熟悉企业全部数据的性质和用途;
(2)对用户的需求有充分的了解;
(3)对系统的性能非常熟悉 .
DBA的主要职责有五点:
(1)概念模式定义
(2)内模式定义
(3)根据要求修改数据库的概念模式和内模式
(4)对数据库访问的授权
(5)完整性约束的说明
76、使用 DBS的用户有哪几类?
使用 DBS的用户有四类:
1)DBA
2)专业用户
3)应用程序员
4)最终用户
77、DBMS的查询处理器有哪些功能?
DBMS的查询处理器可分成四个成分:
1)DML编译器
2)嵌入型 DML的预编译器
3)DDL编译器
4)查询运行核心程序
78、DBMS的存储处理器有哪些功能?
DBMS的存储处理器提供了应用程序访问数据库中数据的界面,可分成四个成分:
1)授权和完整性管理器
2)事务管理器
3)文件管理器
4)缓冲区管理器
79、磁盘存储器中有哪四类主要的数据结构?
数据文件 : 存储了数据库中的数据;
数据字典( DD):存储三级结构的描述;
索引文件:为提高查询速度而设置的逻辑排序手段;
统计数据组织:存储 DBS运行时统计分析数据 .
80、事务的 COMMIT 语句和 ROLLBACK语句各做什么事情? p152
答:COMMIT 语句表示事务执行成功的结束,此时告诉系统,数据库要进入一个新的正确状态,该事务对数据库的所有更新都已交付实施; ROLLBACK语句操作表示事务不成功的结束,此时告诉系统,已发生错误,数据库可能处在不正确的状态,
该事务对数据库的更新必须撤销,数据库应该恢复该事务到初始状态。
81、典型的数据库恢复策略是什么?
答:(1)平时做好两件事 转储和建立日志。
(2)一旦发生故障,分两种情况处理:一是如果数据库遇到灾难性故障,利用数据库备份和日志执库行 redo 已提交的事务,把数据库恢复到事故前的状态。二是如果数据库只是破坏了数据的一致性,利用日志库 undo 不可靠的修改, redo 已提交的缓冲区中的事务。
82、 检查点机制的主要思想是什么 ?
答:在 DBS运行时,数据库管理系统定时设置检查点。在检查点时刻才真正做到把对数据库的修改写到磁盘,并在日志文件上写入一条检查点记录(以便恢复用)数据库需要恢复时,只有在检查点后面的那些事务需要恢复,一般 DBMS产品自动实行检查点操作,无须人为干预。
83、什么是 undo 操作和 redo 操作?为什么要这样设置?
答: undo 操作是反向扫描日志文件,撤销对数据库的更新操作,使数据库恢复到更新前的状态;Redo 操作正向扫描日志文件,重新做一次更新,使数据库恢复到更新后的状态。
84、什么是数据库的完整性? DBMS的完整性子系统的主要功能是什么?
答:数据库中完整性一词指数据的正确性、有效性和相容性,防止错误的数据进入数据库。
子系统的主要功能有: 监督事务的执行, 并测试是否违反完整性规则; 若有违反现象, 则采取恰当的操作, 例如拒绝操作,报告违反情况,改正错误等方法来处理。
85、 什么是触发器?触发器有那两个级别?个同于什么场合?
触发器是一个能由系统自动执行对数据库修改的语句。触发器有时也称主动规则或事件 -条件 -动作规则。
两个级别:元组集触发器和语句集触发器
86、 什么是数据库的安全性?有哪些级别的安全措施?
数据库的安全性是指保护数据库,纺织部合法的使用,以免数据的泄密,更改或破坏。
87、什么是服务管理器?有哪些优点?
答:服务管理器可以用来启动、暂停和停止 SQL Server 的服务,在没有启动 SQL Server 服务时不能进行数据库操作。
优点:①是一种 DBA工具,使用它可以启动指定的 SQL Server 实例与进程。
②提供了在任意服务器上启动和停止任意 SQL Server 进程的简便方法。
③提供了对于 SQL Server 进程运行状态的可视化指示。
88、什么是存储过程?有哪些优点?
答:存储过程是存放在服务器上预编译好的 SQL语句。
其优点主要有提供了安全机制、改进了执行性能、减少了网络流量和执行代码的重要性。
89、用户在访问 SQL Server 数据库的数据,必须经过哪三个认证过程?
答①身份验证;
②验证用户是否是该数据库的合法用户;
③当用户操作数据库中的数据或对象时,他必须具有所要进行操作的操作权;
90、PowerBuilder 有哪些特点?
答:①采用面向对象的编程方法和事件驱动的工作原理;
②支持跨平台开发,具有开放的数据库连接系统;
③无须记住各种语句格式即可轻松编写语句;
④人性化设计,大大提高了程序员的编程效率;
⑤独特的库文件画板和层次清晰的系统资源树;
⑥系统提供 11种不同“显示风格”的数据窗口,以满足不同用户的需求;
⑦提供了规范化的工作空间对象,让程序员更方便的管理创建的应用对象;
91、2PowerBuilder 9.0 的开发空间有那三个层次?
答:工作空间、目标和库文件;
92、在面向对象技术中有哪些基本数据类型?有哪些复合数据类型?
基本数据类型:浮点型,字符,字符串,布尔型,枚举型。
复合数据类型:行类型,数组类型,列表类型,包类型,集合类型。
93、.什么是驱动程序管理器?驱动程序管理器的主要功能是什么?
驱动程序管理器是一个动态链接库,用于连接各种 DBS的 DBMS 驱动程序,管理应用程序和 DBMS 驱动程序之间的交互作用。
驱动管理器的主要功能是 ;
·为应用程序加载 DBMS驱动程序
·检查 ODBC调用参数的合法性和记录 ODBC函数的调用
·为不同驱动程序的 ODBC函数提供单一的入口
·调用正确的 DBMS 驱动程序
·提供驱动程序信息
94、什么是 DBMS驱动程序?主要任务是什么?
应用程序通过调用驱动程序所支持的函数来操纵数据库。驱动程序也是一个动态链接库 (DDL)。当应用程序调用函数
SQLconnect时,驱动程序管理器加载驱动程序。
驱动程序完成以下任务:
·建立应用程序与数据源的连接
·向数据源提交用户请求执行的 SQL语句
·根据应用程序的要求,将发送给数据源的数据或是从数据源返回的数据进行数据格式和类型的转换
·把处理结果返回给应用程序
·将执行过程中的 DBS返回的错误转换成 ODBC定义的标准错误代码,病返回给应用程序
·根据需要定义和使用光标
95、什么是 ODBC数据源?
数据源是驱动程序与 DBS连接的桥梁。 数据源不是 DBS,而是用于表达一个 ODBC驱动程序和 DBMS 特殊连接的命名。
在连接中,用户数据源名来代表用户名、服务器名、所连接的数据库名等,可以将数据源名看成是与一个具体数据库建立的连接。
96、在 SQLCLI中,宿主程序与数据库交互的有关信息记录在运行时数据结果中。请回答这些信息将保存在那四种类型的记
录中?这四种记录用于保存什么信息?
此信息保存在以下四种类型的记录中,表示为 C数据类型中的复合结构:
·环境记录:用作为一个容器,设置环境信息,以保存一个或多个数据库连接
·连接记录:保存一个特定数据库连接所需的信息,表示应用系统与数据源之间的连接。
·语句记录:保存一个 SQL语句所需的信息。
·描述记录:保存元祖或参数的有关信息。
97、DBMS的工作模式?
1)接收应用程序的数据请求和处理数据请求;
2)将用户的数据请求转换成复杂的机器代码;
3)实现对数据库的操作;
4)从对数据库的操作中接受查询结果;
5)对查询结果进行处理;
6)将处理结果返回给用户;
98、人工数据管理阶段特点?
1)数据不保存在计算机内; 2)没有专用的软件
对数据进行管理; 3)只有程序的概念; 4)数据
面向程序;

99、数据库的并发控制会带来哪三个问题?
1)丢失更新问题;2)读脏数据问题;3)不可重复读问题;
100、什么是数据库的完整性?
指数据的正确性、有效性和相容性,防止错误的数据进入数据库。
101、SQL中的完整性约束有哪些?
1)域约束;2)基本表约束;3)断言;
102、用户修改数据库模式哪些权限?
1)索引权限;2)资源权限;3)修改权限;4)撤销权限;
103、常用的安全措施有多少种?
1)强制存取控制;2)统计数据库的安全性;3)自然环境的安全性;
104、据库管理阶段特点:
1)采用数据模型表示复杂的数据结构;
2)有较高的数据独立性;
3)数据库系统为用户提供了方便的用户接口。
4)数据库系统提供以下四个方面的数据控制功能:
① 数据库的恢复;
② 数据库的并发控制;
③ 数据库的完整性;
④ 数据库的安全性;
5)增加了系统的灵活性。
105、





106、 简述物理数据独立性与逻辑数据独立性的含义。

107、 候选键与超键有哪些联系和区别

108、

109、

110、





111、
26.数据库系统中支持数据独立性的方法是什么 ?
27.简述数据库概念设计的主要步骤。
28.什么是数据冗余 ?它会引起哪些操作异常 ?
29.简述视图的特点。
30.简述事务的 COMMIT语句和 ROLLBACK语句的功能。
31.简述可串行化调度的概念。
32.什么是触发器 ?它由哪三个部分组成 ?
33.简述 SQL Server 查询分析器的功能。
34.在 UML类图中,类由哪三部分组成 ?
35.简述 ODBC数据库应用程序的主要功能。
112、
26.简述外部模型的优点。
简化了用户的观点,有助于数据库的安全性保护,外部模型是对概念模型的支持
27.简述弱实体的概念。
一个实体的存在必须以另一实体的存在为前提,此时前者称为“弱实体” ,后者称为“强实体”
28.以订购关系 ORDER( 订单号,书号,书名,单价,订购数量 )为例,说明插入异常的含义。 (注:一个订单可订购
多种图书 )
订单号和书号是主键,均不能为空,当创建一个没有任何书号的新订单号时就会出现插入异常
29.简述核心 SQL 的四个组成部分。
数据定义语言、数据操纵语言、嵌入式 SQL 语言的使用规定、数据控制语言
30.简述事务的性质。
ACID ,原子性、一致性、隔离性、持久性
31.设有关系 R(A ,B,C)和 S(D,E,A),其中 A 是 R 的主键和 S 的外键,为了不破坏参照完整性,当修改 R 中
的 A 值时,对 S 中的 A 值可能有几种修改 ?
NO ACTION: 对依赖表没影响,
CASCADE: 对应外键值一起修改,
RESTRICT: 只有当依赖表中没有对应的外键值时才能修改,否则拒绝修改,
SET NULL: 对应外键值全置空,
SET DEFAULT: 对应外键值全置为预设的默认值。
32.简述权限的定义及权限的种类。
用户使用数据库的方式称为权限,权限有两种:访问数据的权限和修改数据结构的权限。访问数据的权限有四
个:增、删、查、改
修改库结构的权限有四个:索引、资源、修改、撤销
33.简述 T-SQL 语言中 Begin⋯End 语句的作用。
将多条 SQL 语句封闭起来,形成一个语句块,使这些语句块作为一个整体执行
34.简述 PowerBuilder9.0 中连接 ODBC 数据库的步骤。
建立 ODBC 数据源,建立数据库描述文件,连接数据源
35.简述 SQL/CLI 中环境记录的功能。
用作为一个容器,设置环境信息,以保存一个或多个数据库连接。
113、
26.简述 DBMS的主要功能。
答: 数据的定义、操作、保护、维护和数据字典等 5 个功能。
27.简述数据库逻辑设计阶段的主要步骤。
答: 把概念模型转换成逻辑型、设计外模型、设计应用程序与数据库的接口,评价模型,修正模型。
28.设有关系模式 R(S#,C#,CNAME ,TNAME) ,其属性分别表示学生的学号、选修课程号、课程名、任课教师名。请说明该关系模式存在哪些
操作异常。
答:系模式存在着三种操作异常:修改异常、插入异常、删除异常。
114、

115、

116、
26. 在 DBS的全局结构中,磁盘存储器上的数据结构有哪几种形式 ?
答案:数据文件、数据字典、索引、统计数据、日志。
27. 简述关系的参照完整性规则中,外键取值允许为空和不允许为空的条件。
答案:在依赖关系中,当外键是主键的组成部分时,外键值不允许为空;( 2分)否则外键值允许为空。( 1分)
117、 简述关系代数表达式的启发式优化规则。
答案:启发式规则:
(1)尽可能早地执行选择操作。( 1分)
(2)尽可能早地执行投影操作。( 1分)
(3)避免直接做笛卡尔积,把笛卡尔积操作之前和之后的一连串选择和投影全并起来一起做。
(1分)
118、 简述 DBS中系统故障的恢复方法。
答案:( 1)对未完成事务作 UNDO 处理。( 1分)
(2)对已提交事务但更新还留在缓冲区的事务进行 REDO处理。( 2分)
119、SQL 中哪些机制提供了安全性?
答案: SQL中有四个机制提供安全性:视图、权限、角色、审计。
120、简述对象联系图的定义。
答案:对象联系图是描述面向对象数据模型的基本工具。( 1分)它不仅完整地揭示了数据之间的联系,( 1分)也把查询的层次观点表现得一清二楚。( 1分)
121、


122、相对于数据库系统,文件系统阶段数据管理有哪些缺陷 ?
答案:数据冗余、( 1分)数据不一致、( 1分)数据联系弱。( 1分)
123、以学生选课关系 SC(学号,课程号,成绩)为例,说明实体完整性规则的含义。
答案:实体完整性规则是指关系中的元组在组成主键的属性上不能有空值。关系 SC的主键为(学号,课程号),( 1分)
因此 SC中的每个元组在学号、课程号两个属性上的取值均不能为空。(2分)
124、如果关系模式 R的候选键由全部属性组成,那么 R是否属于 3NF?说明理由。
答案: R属于 3NF。( 1分)
根据题意可知, R中无非主属性,( 1分)满足 3NF的条件,即不存在非主属性对键的部分和传递函数依赖。( 1分)
125、5.嵌入式 SQL语句何时不必涉及到游标?何时必须涉及到游标?
答案: (1)INSERT、DELETE、UPDATE 语句,以及查询结果肯定是单元组时的 SELECT语句,都可以直接嵌入到主程序中使用,不必涉及到游标。( 2分)
(2)当SELECT语句查询结果是多个元组时,必须使用游标。( 1分)
6. 试说明事务的 ACID特性分别由 DBMS 的哪个子系统实现。
答案:事务的原子性、一致性、隔离性、持久性分别由 DBMS 的事务管理、完整性、并发控制、恢
复管理子系统实现。(答对 3个即给 3分
126、
9. 在SQL/CLI中,宿主程序与数据库交互过程中有哪几个重要记录 ?
答案:环境记录、连接记录、语句记录、描述记录。(答对 3个即给 3分)
10. 简述 DB驱动程序的主要任务。
答案:( 1)建立应用程序与数据源的连接;
(2)向数据源提交用户请求执行的 SQL语句;
(3)完成数据源发送,接收数据格式和类型转换;
(4)把处理结果返回应用程序;
(5)将执行过程中 DBS返回的错误转换成 ODBC 定义的标准错误代码,并返回给应用程序;
(6)根据需要定义和使用光标。
(答对 3个即给 3分)
127、


128、

答 :

129、

答:


130、

答:

131、
26.什么是数据库的外模式,外模式有何特点?
27.简述逻辑设计的主要步骤。
28.设关系模式 R(A,B,C,D,E,G)上的函数依赖集 F={D→G,C→A,CD→E,A→B},那么分解 ={DG,AC,CDE,AB}
是无损分解吗?为什么?
29.说明 DROPTABLE 语句和 DELETE语句的联系和区别。
30.典型的数据库恢复策略中,平时应做好哪两件事?
31.简述 SQL3触发器中触发动作的作用,它由哪几个部分组成?
32.什么是数据库的安全性?
33.SQLServer 中的存储过程有哪些主要的优点?
34.简述 PowerBuilder9.0 查询画板的功能。
35.简述驱动程序管理器的主要功能。
答:

132、
- 在 DBS的全局结构中,磁盘存储器上的数据结构有哪几种形式 ?
答案:数据文件、数据字典、索引、统计数据、日志。 - 简述关系的参照完整性规则中,外键取值允许为空和不允许为空的条件。
答案:在依赖关系中,当外键是主键的组成部分时,外键值不允许为空;( 2分)否则外键值允
许为空。( 1分) - 设有函数依赖集 F={A→D,AB→E,BI →E,CD→I ,E→C},计算属性集 AE关于 F 的闭包( AE)+。
- 简述关系代数表达式的启发式优化规则。
答案:启发式规则:
(1)尽可能早地执行选择操作。( 1分)
(2)尽可能早地执行投影操作。( 1分)
(3)避免直接做笛卡尔积,把笛卡尔积操作之前和之后的一连串选择和投影全并起来一起做。
(1分) - 简述 DBS中系统故障的恢复方法。
答案:( 1)对未完成事务作 UNDO 处理。( 1分)
(2)对已提交事务但更新还留在缓冲区的事务进行 REDO处理。( 2分) - 什么是 X锁?
答案: X锁是指如果事务 T对某个数据 R实现了 X锁,那么在 T对数据 R解除封锁之前,不允许其它事
务再对该数据加任何类型的锁。( 3分)
32.SQL 中哪些机制提供了安全性?
答案: SQL中有四个机制提供安全性:视图、权限、角色、审计。 - 什么是 SQL/CLI?
答案: SQL/CLI是ODBC 技术的延续。 CLI定义了一套可以从宿主语言调用的公共函数,( 1分)每
一个函数具有一个名称( 1分)和一个要求的算法。( 1分) - 简述对象联系图的定义。
答案:对象联系图是描述面向对象数据模型的基本工具。( 1分)它不仅完整地揭示了数据之间
的联系,( 1分)也把查询的层次观点表现得一清二楚。( 1分)
35.T-SQL 中有哪些变量?各有哪些特点?
答案:变量分为局部变量和全局变量。( 1分)局部变量由用户定义和维护,以单个 @字符开头
;( 1分)全局变量由系统定义和维护,以两个 @字符开头,用户不能定义全局变量。( 1分)
133、


134、

135、
26. 简述数据独立性与数据联系两个概念的区别。
27.简述数据库实现阶段的主要工作。
28.设有关系模式 R(u,F),其中 u={A,B,C,D,E),F={A→c,c→A,B→Ac,→ Ac},求
属性 AB在 F 上的闭包 (AB)+ 。
29.允许嵌入 SQL语句引用主语言程序变量有哪些规定 ?
30.简述事务的 COMMIT和 ROLLBACK语句的功能。
31. DBS中有哪些类型的故障 ?
32.用户访问数据库有哪些权限 ?
33.简述 SQL Server 2000 中系统数据库 Msdb的作用。
34. 简述 PB9.0 系统树窗口的功能 l 。
35.简述 SQL/CLI 中描述记录的功能。
答:

136、
26.数据库系统中支持数据独立性的方法是什么 ?
27.简述数据库概念设计的主要步骤。
28.什么是数据冗余 ?它会引起哪些操作异常 ?
29.简述视图的特点。
30.简述事务的 COMMIT 语句和 ROLLBACK 语句的功能。
31.简述可串行化调度的概念。
32.什么是触发器 ?它由哪三个部分组成 ?
33.简述 SQL Server 查询分析器的功能。
34.在 UML 类图中,类由哪三部分组成 ?
35.简述 ODBC 数据库应用程序的主要功能。

137、
最后
以上就是诚心摩托最近收集整理的关于数据库系统原理简答题4、什么是事务?它具有哪些性质?5、简述基本表和视图和区别。6、简述 SQL 语言的特点。12、简述 SQL的组成。18、数据库设计的步骤是什么 ?29、集合的比较操作有哪些类型 ?30、简述数据库 E-R模式的设计步骤。32、DBS由哪几部分组成。33、简述SQL的主要组成部分。34、分布式 DBC有哪些优点 ?56、简述关系模型的 3个组成部分。57、简述事务的原子性。59、简述两段封锁协议的内容。65、什么是基本表,什么是视图?两者的区别是什么 ?68、逻辑记录与物理记的全部内容,更多相关数据库系统原理简答题4、什么是事务?它具有哪些性质?5、简述基本表和视图和区别。6、简述内容请搜索靠谱客的其他文章。
发表评论 取消回复