最近我们被客户要求撰写关于水质数据的研究报告,包括一些图形和统计输出。
调查时间和地点
采样地点:淮河流域一带,昭平台水库、白龟山水库、燕山水库、石漫滩水库、板桥水库、宿鸭湖水库、博山水库、南湾水库、石山口水库、五岳水库、泼河水库、鲶鱼山水库。

-
调查内容
本次调查在淮河流域的十二个水库进行,分别在水库的上、中、下游进行监测,测量的指标有:各点位的经、纬度,水温、气温、PH、溶解氧、CODmn、总磷、总氮、透明度等水质指标,以及在水深0.5m、1.0m、3.0m和5.0m处的叶绿素含量。
-
调查结果
3.1调查指标结果
调查的出的各指标数据用R软件进行处理,各水库之间用大小图对比显示,分为上、中、下游,上、中、下游之间用箱图进行对比显示。
map("china",col = "black",lwd=2,ylim = c(31.5,35),xlim=c(112.5,115.5),panel.first = grid())
axis(1, lwd = 0); axis(2, lwd = 0); axis(3, lwd = 0); axis(4, lwd = 0)
#china<-readOGR(".","China")
river.r12<-readOGR(".","R12")
river.r5<-readOGR(".","R5")
river.r4<-readOGR(".","R4")
3.1.1上游各水库指标
points(A$Lon,A$Lat,pch=1,cex=A$WT/15)
points(A$Lon,A$Lat,pch=1,cex=A$PH/5)



3.1.2中游各水库指标



3.1.3下游各水库指标



3.1.4上中下游各指标对比
boxplot(A$PH1,A$PH2,A$PH3,col="lightblue",









3.2各指标相关性分析结果
用R软件对所有的指标之间进行了相关性分析,下面列出所有具有显著相关性的指标分析结果。
3.2.1上游各指标相关性

3.2.2中游各指标相关性分析

gam模型分析
SITE1
PH~DO


PH~CODmn

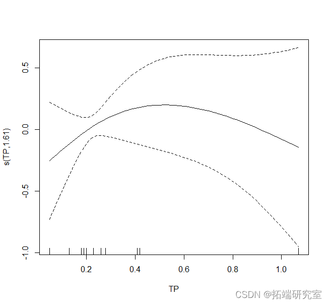
PH~TP

4.2调查结果指标相关性分析
从3.2中上中下游各指标相关性分析的表可以看出:
(1)PH和DO密切相关,P值远小于0.0001,相关系数均大于0.95,偏差解释度都在96%以上。由于光合作用消耗二氧化碳产生氧气,使DO和PH值均升高,二者成正相关。
(2)TP和透明度的相关性大,而且在上中下游均体现出来,相关系数都在0.65以上,偏差解释度都在96%以上。 TP的增高,会使得水体营养更足,进而浮游植物生长更加旺盛,水体被净化得更干净,从而透明度也就更大,即二者程正相关。
(3)DO、藻密度和叶绿素三者之间相关,这是因为浮游植物含有大量的叶绿素,通过光合作用能产生氧气,所以藻密度大其余两个指标也会相应增加。
-
调查结果分析
-
4.1调查结果指标分析
从大小图中可以大致看出:
(1)DO浓度是在石漫滩水库要稍大于其余水库的;
(2)CODmn、TP和TN浓度是在宿鸭湖水库明显大于其余水库;
(3)透明度则在板桥水库和鲶鱼山水库高于其他水库;
(4)叶绿素则整体在石漫滩和博山水库浓度含量较高;
(5)藻密度则是在石漫滩水库最高。
从箱图可以看出:
上中下游之间水库的平均值中,
- TP和TN的值相差无几;
- PH、DO、透明度、最上层以及最下层叶绿素、藻密度是中游处最高;
- CODmn和中间部分的叶绿素是下游部分最高。但总体来说,各指标的均值差距都不大。

最后
以上就是漂亮鞋垫最近收集整理的关于R语言淮河流域水库水质数据相关性分析、地理可视化、广义相加模型GAM调查报告调查时间和地点调查内容调查结果3.2各指标相关性分析结果gam模型分析调查结果分析的全部内容,更多相关R语言淮河流域水库水质数据相关性分析、地理可视化、广义相加模型GAM调查报告调查时间和地点调查内容调查结果3内容请搜索靠谱客的其他文章。
发表评论 取消回复