文章目录
- 1、任务要求
- 2、方案
- 3、收获
主要内容
出租车随着行驶里程的增加,就会看到汽车前面的计价器里程数字显示的读数从零逐渐增大,而当行驶到某一值时(如5km)计费数字显示开始从起步价(如10元)增加.当出租车到达某地需要在那等候时,司机只要按一下”计时”键,每等候一定时间,计费器显示就增加一个该收的等候费用.汽车继续行驶时,停止计算候车费,继续增加里程计费.到达目的地,便可按显示的数字收费.
1、任务要求
利用TTL/CMOS数字集成电路设计出租车计价器逻辑电路控制线路,具体要求如下:
(1)进行里程显示.里程显示为两位数,精确到1km.
(2)能预置起步价.
(3)行车能按里程收费.
(4)按复位键,显示装置清0.(里程清0,计价部分清0)
2、方案
- 方案一
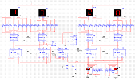
如图2-1,出租车计价器电路由五个模块构成.分别是脉冲信号发生器模块;里程计数模块;计价模块;起步价预置模块以及复位清零模块.
-
脉冲信号发生器模块:由555定时器和外接元件R1、R2、R3、C1和 C2构成多谐振荡电路,产生的矩形波为计数电路提供脉冲信号源.
-
里程计数模块:利用74ls160同步十进制计数器通过并行进位方式构成同步百位计数器对脉冲进行加法计数.
-
计价模块:利用74ls160同步十进制计数器通过并行进位方式构成同步百位计数器对脉冲进行加法计数,不同的是计价电路的接收的脉冲,其频率经过一片74ls160分频;当里程数≦3km时,D触发器发出的控制信号一直使74ls160置数端有效,使计价模块一直显示起步价,而当里程数>3km后,D触发器发出的控制信号一直使74ls160计数功能有效,计价模块开始从起步价开始计数.
-
起步价预置模块:由拨码开关及电阻构成,未拨动开关时,计价模块的百位计数器74ls160的D0-D3通过下拉电阻拉成低电平,起步价为:0000B.即起步价为0,而当需要预置起步价时,通过拨动拨码开关即可将74ls160的D0-D3电平拉高,从而达到预置起步价的目的.
-
复位清零电路模块:利用了74LS160的清零功能,通过拨动开关使里程计数模块74ls160的清零端有效,及使计价模块的74ls160的置数端有效.


- 方案二
设计思路的电路模块上大体相同,一些模块上的实现上使用了不同思路设计;
-
计价模块: 不同之处利用异步十进制计数器74LS290计数;同时利用73ls283全加器及逻辑门构成两位BCD加法器,及D触发器构成;当里程数小于3km时,D触发器发出的控制信号一直使74ls290清零端有效,使计价模块一直显示起步价,而当里程数大于3km后,D触发器发出的控制信号一直使74ls290计数功能有效,计价模块显示”起步价 + 里程总价”.
-
起步价预置模块:由拨码开关及电阻构成,未拨动开关时,计价模块的两位BCD码加法器的74LS283的A0-A3通过下拉电阻拉成低电平,起步价为:0000B.即起步价为0,而当需要预置起步价时,通过拨动拨码开关即可将74LS283的A0-A3电平拉高,从而达到预置起步价的目的.
-
复位清零电路模块:利用了74LS290的清零功能,实现清零.


3、收获
从找思路,做仿真,画PCB,到调试物,耗时将近一个月的时间.从中的收获可以说还是很多的.
其一是学会了调试电路.在学长的指导下让我快速学会了如何将电路一步步分解进行调试,同时懂得了任何错误,都要去分析找出其对应逻辑问题,而不是瞎调;也感谢学长指导我调了一天的电路.
其二是学会了画PCB通过几天的学习,更加的熟练的掌握了PCB的画法.
最后挂上一句我喜欢的名言,“不耻最后,即使慢,驰而不息,纵会落后,纵令失败,但一定可以达到它所向往的地方“.----迅哥儿

最后
以上就是务实铅笔最近收集整理的关于【数电课程设计】---出租车计价器1、任务要求2、方案3、收获的全部内容,更多相关【数电课程设计】---出租车计价器1、任务要求2、方案3、收获内容请搜索靠谱客的其他文章。
发表评论 取消回复