广西大学电气工程学院
《自动控制理论》实验报告
广西大学电气工程学院
《自动控制理论》实验报告
成绩 教师签字
学生姓名 赵帆 学号 17021***** 专业班级 电自171班
2019 年 月 日
实验六 基于频域的串联校正控制器设置
实验原理:
1、被模拟对象模型描述
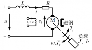
永磁他励电枢控制式直流电机对象如图1(a)所示。根据Kirchhoff定律和机电转换原理,可得如下方程
(1)

(2)

(3)


(a) 永磁他励电枢控制式直流电机
(b)对象的线性模型框图
图 1 被模拟对象与模型框图
式中,各参数如图1(a)所示。L
、R
为电枢电感和电阻;J
为电机和负载折合到电机轴上的转动惯量;T
l是折合到电机轴上的总的负载转距;b
是电机与负载折合到电机轴上的粘性摩擦系数;k
t是转矩系数(Nm/A),k
e是反电动势系数(Vs/rad)。令(电磁时间常数),(机械时间常数),于是可由这三个方程画出如图1(b)的线性模型框图。
将T
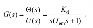
l看成对控制系统的扰动,仅考虑线性模型框图中的传递函数为
(4)
考虑到电枢电感L较小,在工程应用中常忽略不计,于是上式转化为
(5)
式中,为传动系数,为机电时间常数。
2、基于串联超前、串联滞后或滞后-超前校正的闭环控制
系统的串校正方法主要是通过在前向通路上增加校正装置实现保证系统稳定基础上提高系统的暂态性能。从频率的角度,就是通过校正装置改变原系统的频率特性,包括幅频特性和相频特性,从而使系统达到所要求的性能指标。串联校正闭环控制框图如下。
图 2 串联校正闭环控制框图
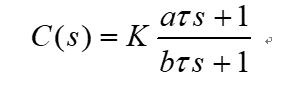
串联校正装置有无源和有源之分,均可设计成串联超前或串联滞或滞后-超前校正方法式。校正的基本形式是
(6)
式中,K
和a
/b
是两类可变参数。b
=1,a
>1表示相位超前;a
=1,b
>1表示相位滞后。K
用于改变系统校正后的静态增益,以满足稳态性能指标和扰动抑制性能。K
的选择取决于所需的稳态误差,减小稳态误差就必须增大比例系数,但并不是比例系数越大就越好。
串联超前校正实质是通过选择适当的参数使出现最大超前角时的频率接近系统的幅值交越频率,使截止频率后移,加快响应速度,并且相位角超前,从而有效地增加系统的相角裕度、提高稳定性。当系统有满意的稳态特性而动态响应不符合要求时可以使用串联超前校正。
串联滞后校正利用滞后校正装置的高频幅值衰减特性(低通滤波器特性),以压低交越区和交越频率为代价,使幅频特性的斜率变缓,挖掘原系统固有的相角储备,来满足校正后系统的相角裕度要求。减小了交越频率,从而增大实际相角裕度。截止频率前移,快速性能受限,同时提高抗干扰能力。当系统满足静态要求,不满足幅值裕度和相角裕度,而且相频特性在幅值交越频率附近相位变化明显时,采用滞后校正比较合适。
串联超前-滞后较正是在超前校正相角不够大,不足以使相角裕度满足要求,而单用滞后校正,幅值交越频率又太小,保证不了响应速度时,需两者综合起来,改善幅频和相频持性。
3、串联超前、串联滞后、滞后-超前校正的模拟电路
下面三幅图分别给出了串联超前、串联滞后、滞后-超前校正的无源或有源模拟电路。对于无源模拟电路在使用时,需要考虑负载效应加入跟随器或反向器进行隔离。有源模拟电路的使用时,注意放大器的倒相作用。


图3串联超前、串联滞后、滞后-超前校正的无源模拟电路



图4串联超前、串联滞后、滞后-超前校正的有源模拟电路



图5PD、PI、PID校正的有源模拟电路
实验设备与软件:
1、leaSaC实验台与虚拟示波器
2、MATLAB软件
3、Multisim软件
实验内容:
用无源放大模拟电路模拟永磁他励电枢控制式直流电机对象(采用式(5)的形式),注意leaSaC上的有源放大器和电阻电容的资源(请从实验箱的有关资料中获取)。
考虑式(5)形式的模型,采用基于Bode图的频率设计方法针对以下要求设计串联校正控制器,可以按需选择图4和图5所示的九种模拟电路结构作为控制器。标称参数取J=0.001kgm2,b=0.01Nm,kt=ke=0.1Nm/A,R=1Ω。在单位斜坡输入下,相角裕度。分别用超前校正和滞后校正设计,并进行比较。
若标称参数取J=0.001kgm2,b=0.01/6Nm,kt=0.1/6 Nm/A,ke=0.1/6Nm/A,R=1/6Ω。在单位斜坡输入下,相角裕度。采用滞后-超前策略进行设计。
接(2)问,若要求校正后的开环系统交越频率大于50rad/s,相角裕量;闭环系统在给定为跃阶信号时无稳态误差;负载扰动为阶跃信号时无稳态差。根据要求,选择某一种方法设计校正控制器。
要求根据leaSaC上的资源合理选择控制器的参数,以防选择的参数在实验箱上无法实现,同时注意实验箱的器件参数不可能与理论设计参数严格一致,需要对设计的参数作适当近似才能在找到合适的资源。参数选定后,先通过MATLAB进行分析与设计,需要给出相应的时域和频域的结果;在设计正确后,通过Multisim设计源放大模拟电路模拟这些控制系统,与MATLAB数值计算结果时域响应进行比对;确认正确后,在leaSaC实验箱进行时域验证,也可以进行频域验证。但频域验证要注意:设计的整个闭环系统的静态增益小于5,系统的阻尼系数应该大于0.102。频域验证可以不做。
实验步骤与仿真
1.内容1
①超前校正
1)由题目的标称参数可求:Kd=5,Tem=0.05,则开环传递函数为:
2)因ess*=1/K<=0.02,故K>=50,取满足要求最低值即可,即K*5=50,K=10。可绘制校正系统的KG(s)的bode图。
Matalab运行代码:
>> sys=tf(50*1,[0.05 1 0])
>> margin(sys)
>> grid

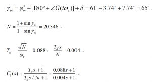
由图可知:ωcº=28.6rad/s,ψmº=34.9°。
相角最大超调量为:γm= ψm*-ψmº+δ=50-34.9+14.9=30°
3)超前校正参数:
4)确定校正后系统的穿越频率ωc:
由公式:
ωc=37.6rad/s
5)确定校正装置传递函数
由串联超前校正的标准形式:
,,
可得校正后的开环传递函数为:
用matlab绘制校正后系统L(iw)的bode图:
MATLAB代码如下:
>> sys2=tf(50*[0.045 1],conv([0.05 1 0],[0.015 1]))
>> margin(sys2)
>> grid
由此图:相角裕度为180-124=56>50,满足设计要求。
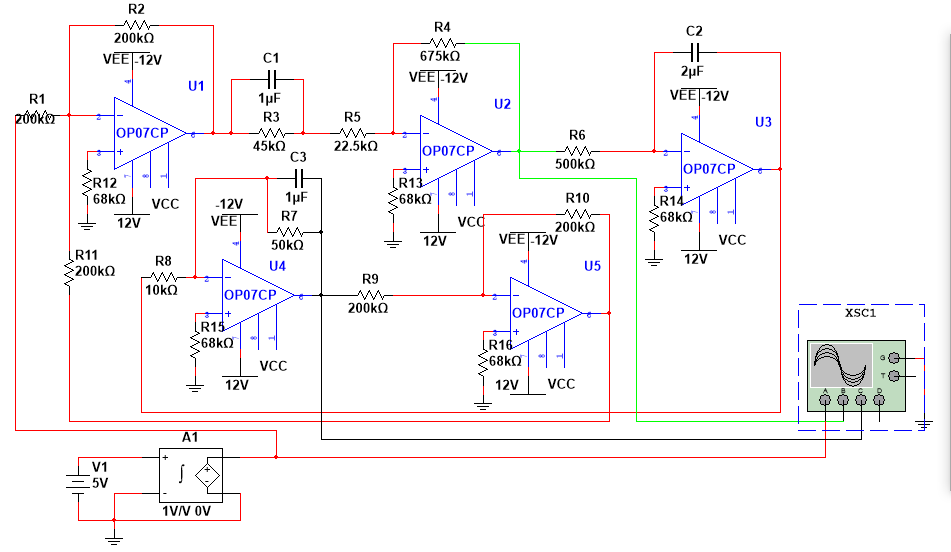
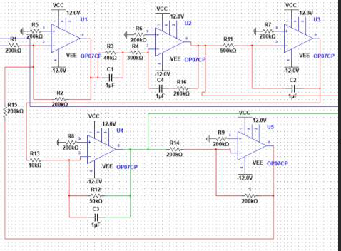
Multism仿真图如下:

仿真结果:
上位机实验结果如图:
②滞后校正
1)根据公式可求出,,则系统的开环传递函数为
2)串联滞后校正的标准形式
,b>1
控制器的静态增益取值与串联超前校正时相同:Kc=10

3)由K值可以绘制未校正系统KcG(iω)的bode图,确定其交越频率和相角裕度,MATLAB绘制校正前BODE图
4)由 =50°+15°=65°(为校正后系统的交越频率),由图可以读出=9.3 rad/s,由此=0.537
5)由求得b=4.87。滞后校正装置的传递函数为:
6)校正后的开环传递函数为:L(s)=G(s)C(s)=
7)用MATLAB 画出校正后的BODE图

从bode图可以看出校正后的相角裕度为55.9°>50°,满足设计要求。
8)Multism仿真图如下

波形图结果如下:

上位机波形如下:

2.内容2
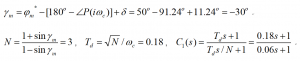
1)由Kd=Kt/(Rb+KeKt)=30,Tem=JR/(Rb+KeKt)=0.3,可得出传递函数为:
2)滞后-超前校正的标准传递函数为:
又画出G(s-)的bode图:
MATLAB运行代码
L=tf(5*[7,10],conv([0.05,1],[2,1,0]));
margin(L);
grid;hold on;

由Bode图可以读出ωc=9.73rad/s
3)由公式算PD校正部分:

PI校正部分:

4)校正装置的传递函数为:

5)校正后系统的开环传递函数为:

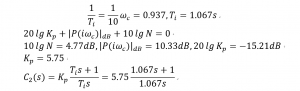
6)对系统校正后的指标进行验证
MATLAB运行代码:
numGs=50;
denGs=[0.3 1 0];
Gs=tf(numGs,denGs);
numC=5.75*conv([0.18 1],[1.067 1]);
denC=[0.064 1 0];
C=tf(numC,denC);
L=Gs*C;
margin(L)

由图得相角裕量为50.6o>50o,满足要求.
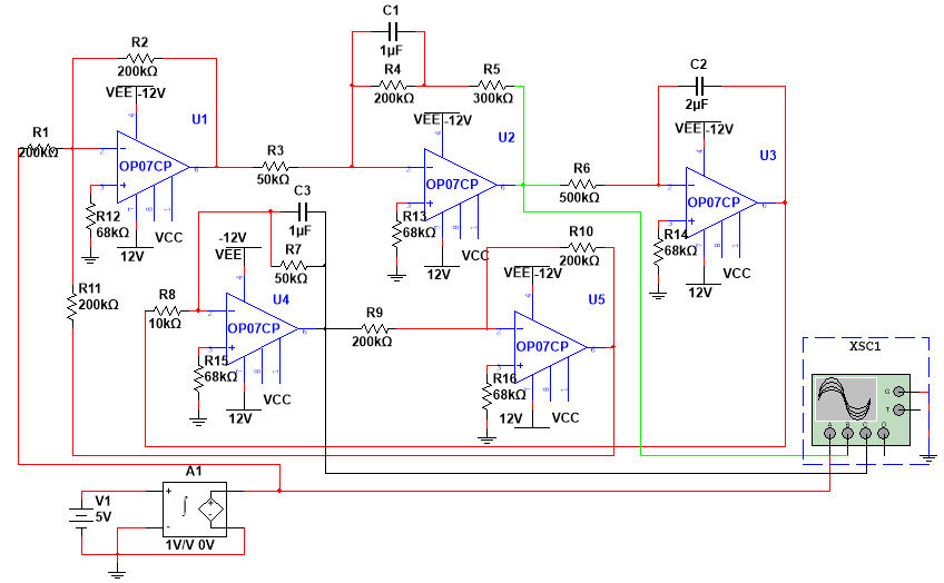
7)Multism仿真电路原理图如图:

得到的波形如下:

上位机波形如下:
3.内容3
1)设校正后系统的穿越频率为51rad/s
①PD校正

②PI校正部分

所以控制器的传递函数为

2)校正后系统的开环传递函数为

3)用matlab画出校正后系统的bode图

由图可知:相角裕度为64o>50o。满足实验设计要求。
4)Multism仿真电路原理图为:

仿真波形如下:

上位机波形如下:

实验总结
本次实验花费了大量时间在预习报告上,但由于实验室设备条件影响,导致实验进程缓慢,经常出现错误,经排查都是设备原因。最终得出结果换了几台不同的设备。探寻出以下结论:
当系统有满意的稳态特性而动态响应不符合要求时可以采用串联超前校正;当系统满足静态要求,但不满足幅值裕度和相角裕度,而且相频特性在幅值交越频率附近相位变化明显时,采用串联滞后校正。
最后
以上就是灵巧百合最近收集整理的关于滞后超前校正控制器的设计和matlab仿真 静态速度误差系数为10,自控实验六 基于频域的串联校正控制器设置 - GXUZF.COM - 林澈思的茶...的全部内容,更多相关滞后超前校正控制器的设计和matlab仿真内容请搜索靠谱客的其他文章。
发表评论 取消回复