EC600S-CN 使用AT指令控制TCP连接,并使用内网穿透工具映射外网IP,测试联网功能。
同样也适用于 EC200S。(EC200S不支持QuecPython,体积比EC600S略大,但便宜很多)
1. 准备
QCOM_V1.6
Quectel_EC200x&EG912Y&EC600S系列_TCP(IP)_应用指导_V1.2.pdf
以上工具和文档已上传GitHub:EC600S-CN 工具及文档下载
内网穿透工具(没有服务器和域名,且又急着要公网IP进行测试,可以使用花生壳、神卓互联等工具,非常方便。花生壳映射外网IP)
2. EC600s AT命令 - TCP/IP联网 - 流程图
详见 应用指导的 1.1章节。

3. 关键AT命令格式
-
3.1 配置 TCP/IP场景参数 - AT+QICSGP
(1)查询指定场景的配置:AT+QICSGP=<contextID>
(2)配置指定场景的参数:
AT+QICSGP=<contextID>,<context_type>,<APN>,<username>,<password>,<authentication>,<CDMA_pwd>
例:
AT+QICSGP=1,1,"CMNET","","",1
场景1,APN接入点名称为 中国移动。(设置完成后配置将保存在非易失性存储器中)
<context ID>:场景ID,范围 1~15。
<context_type>:协议类型。
1 - IPV4,2 - IPV6,3 - IPV4v6。默认为1 - IPV4。
<APN>:接入点名称。
用运营商缩写,CMNET、UNINET、CTNET(中国移动、中国联通、中国电信)。
之后参数可以不用配置,为空为默认即可。
-
3.2 激活PDP场景 - AT+QIACT
注意:在用 AT+QIACT 激活场景之前,需要使用 AT+QICSGP 配置场景。场景激活后,可以通过 AT+QIACT? 查询IP地址(运营商为这个模块分配的IP)。
(1)激活PDP场景:AT+QIACT=<contextID>
(2)返回当前所有被激活的场景与IP地址:AT+QIACT?
<context ID>:场景ID,范围 1~15。虽然<contextID>的范围为1~15,但是模块最多仅可同时激活3 路PDP 场景。受网络状态影响,执行AT+QIACT 后,等待返回结果OK 或者ERROR 的最大时间为150 秒,在结果尚未返回之前,无法执行任何AT 命令。
TCP场景、PDP场景 都是啥??:手册对他俩的描述没有区分,实际就是一个东西,包含了运营商信息。实际使用中只要根据自己的卡是移动、电信还是联通,配置一个场景就够了,不用深究什么意思。
-
3.3 失能PDP场景 - AT+QIDEACT
(1)去激活(使能)PDP场景:AT+QIDEACT=<contextID>
-
3.4 建立Socket连接 - AT+QIOPEN
(1)建立Socket连接:AT+QIOPEN=<contextID>,<connect ID>,<service_type>,<IP_address>,<remote_port>,<local_port>,<access_mode>
例:
AT+QIOPEN=1,0,"TCP","103.46.128.21",8080,0,0
<context ID>:场景ID,范围 1~15。
<connect ID>:Socket ID,范围 0~11。
<service_type>:Socket 服务类型:
"TCP" 建立TCP客户端连接
"UDP" 建立UDP客户端连接
"TCP LISTENER" 建立TCP服务器,并监听TCP连接
"UDP SERVICE" 建立UDP服务(UDP不是不区分client和server嘛?文档咋回事?)
<IP_address>:
如果<service_type>是"TCP"或"UDP",则为远程服务器的IP地址。如果是 "TCP LISTENER"或"UDP SERVICE",请输入 127.0.0.1。
<remote_port>:远程服务器端口,范围0~65535。
仅当<service_type>是"TCP"或"UDP"时有效。
<local_port>:本地端口,范围0~65535。
如果<service_type>是"TCP LISTENER"或"UDP SERVICE",该参数必须指定端口。
如果是"TCP"或"UDP",且<local_port>是0,那么将会自动分配本地端口;否则本地端口会被指定。
<access_mode>:Socket服务的数据访问模式。
0-缓存模式(Buffer);1-直吐模式(Push);2-透传模式。
URC又是啥?:作数据和连接提示用的,在下文实测时会经常看到 +QIURC:。吐槽下官方手册中为啥不写下英文全称?第一眼看好懵
-
3.5 关闭Socket连接 - AT+QICLOSE
(1)关闭Socket连接:AT+QICLOSE=<contextID>
<connect ID>:Socket ID,范围 0~11。
-
3.6 查询现存所有Socket连接状态 - AT+QISTATE
(1)查询现存所有Socket连接状态:AT+QISTATE
返回格式:
+QISTATE: <connect ID>,<service_type>,<IP_address>,<remote_port>,<local_port>,<socket_state>,<context ID>,<serverID>,<access_mode>,<AT_port>
例:
AT+QISTATE
+QISTATE: 0,"TCP","103.46.128.21",8080,7531,1,1,0,0,"uart1"
OK
<context ID>:场景ID,范围 1~15。
<service_type>:Socket 服务类型。
<IP_address>:
<remote_port>:远程服务器端口,范围0~65535。
<local_port>:本地端口,范围0~65535。
<socket_state>:Socket服务状态。
0 - "Initial":尚未建立连接
1 - "Opening":客户端正在连接或者服务器正尝试监听
2 - "Connected":客户端连接已建立
3 - "Listening":服务器正在监听
4 - "Closing":连接断开
<context ID>:场景ID,范围 1~15。
<serverID>:只有当<service_type>是"TCP INCOMING"时才有。
<access_mode>:Socket服务的数据访问模式。
<AT_port>:Socket 服务的COM口。
-
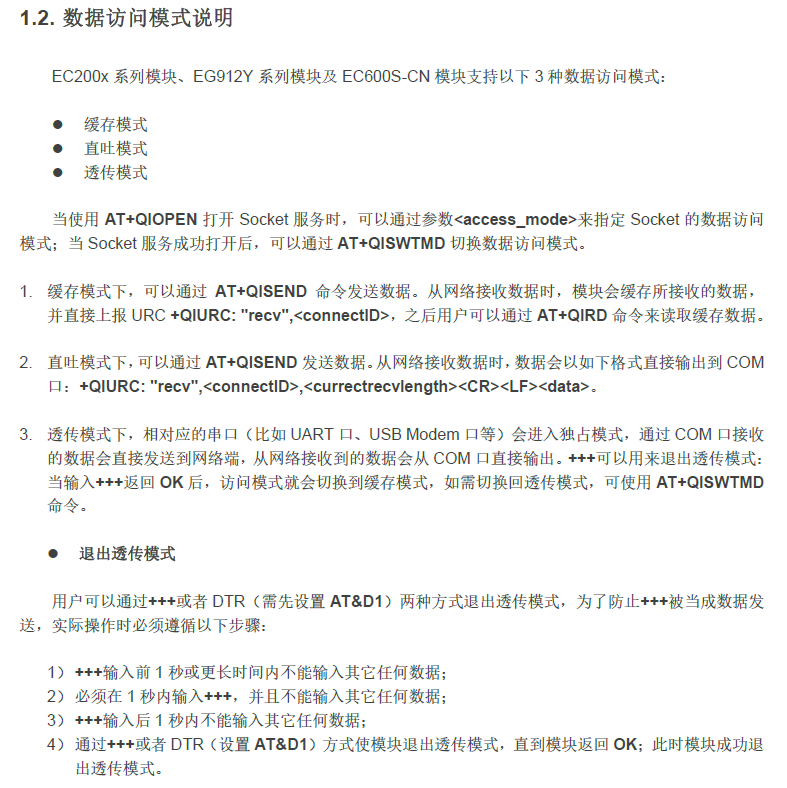
3.7 三种数据访问模式
(如仅使用透传模式,这部分的AT可以不看)

-
3.8 Socket发送数据 - AT+QISEND
(如仅使用透传模式,这部分的AT可以不看)
(1)Socket发送数据:AT+QISEND=<connect ID>
指定<connect ID>Socket发送消息。Ctrl + z 发送。
注意:AT+QISEND 仅限于 缓存模式、直吐模式 使用。
Ctrl + z 发送按不出来怎么办?:(QCOM上按不出来不要慌,左下角勾选上HEX,输入Ctrl+z对应的ASC2码 1A,可实现一样的效果)

4. 缓存模式的发送和接收
缓存模式:发送和接收都需要指令控制。
例程操作事项:EC600S-CN通过AT命令,用缓存模式发送了 "HELLO!" "HE" 两次消息共8个字节。外网服务器发送来 "Hi!" "I'm Server" 两次消息,但第二帧只命令显示了8个字节,共接收13,已读11,未读2。
RDY
AT
OK
AT+CPIN?
+CPIN: READY
OK
AT+CREG?
+CREG: 0,1
OK
AT+CGREG?
+CGREG: 0,1
OK
AT+CEREG?
+CEREG: 0,1
OK
AT+QICSGP=1
+QICSGP: 1,"CMNET","","",1
OK
AT+QICSGP=1,1,"CMNET","","",1
OK
AT+QIACT=1
OK
AT+QIACT?
+QIACT: 1,1,1,"10.152.49.227"
OK
AT+QIOPEN=1,0,"TCP","103.46.128.21",12931,0,0
OK
+QIOPEN: 0,0
AT+QISEND=0
> HELLO!
SEND OK
AT+QISEND=0,2
> HE
SEND OK
AT+QISEND=0,0
+QISEND: 8,8,0
OK
+QIURC: "recv",0
AT+QIRD=0
+QIRD: 3
Hi!
OK
+QIURC: "recv",0
AT+QIRD=0,8
+QIRD: 8
I'm Serv
OK
AT+QIRD=0,0
+QIRD: 13,11,2
OK
5. 直吐模式的发送和接收
直吐模式:发送与缓存模式一样,接收时不需要指令控制。
例程操作事项:EC600S-CN通过AT命令,用直吐模式发送了 "HELLO!" 1次消息共6个字节。外网服务器发送来 "Hi!" "I'm Server" 两次消息。
RDY
AT
OK
AT+CPIN?
+CPIN: READY
OK
AT+CREG?
+CREG: 0,1
OK
AT+CGREG?
+CGREG: 0,1
OK
AT+CEREG?
+CEREG: 0,1
OK
AT+QICSGP=1
+QICSGP: 1,"CMNET","","",1
OK
AT+QICSGP=1,1,"CMNET","","",1
OK
AT+QIACT=1
OK
AT+QIACT?
+QIACT: 1,1,1,"10.130.193.62"
OK
AT+QIOPEN=1,0,"TCP","103.46.128.21",12931,0,1
OK
+QIOPEN: 0,0
AT+QISEND=0
> HELLO!
SEND OK
+QIURC: "recv",0,3
Hi!
+QIURC: "recv",0,10
I'm Server
6. 透传模式
透传模式:如果用过ESP8266的AT或者蓝牙透传模块,那这个就很好理解了。不需要任何指令,串口发送什么网络就传输什么。在透传模式下,发送 "+++" 退出透传输入模式,回到指令模式。
AT+QIOPEN=1,0,"TCP","103.46.128.21",12931,0,2
总结:透传模式,最方便使用。其次是 直吐模式。不推荐使用缓存模式,如未及时处理接收,容易造成堆积,造成类似TCP粘包的现象。
2.2.9之后的指令用处不大,不了解对应用也不会有什么影响。
2.2.9 发送16进制字符串数据
2.2.11 Ping
2.2.12 NTP服务器同步本地时间
2.2.13 配置DNS服务器地址
2.2.14 DNS域名解析指令
2.2.16 回显
2.2.17 查询上一个错误代码
7. 连接建立现象
-
7.1 连接失败
不会立即返回 +QIOPEN: 0,x,且其中的x不为0。
AT+QIOPEN=1,0,"TCP","103.46.128.21",8080,0,0
OK
+QIOPEN: 0,566
AT+QISTATE
OK
-
7.2 连接成功(缓存模式)
连接 内网穿透映射出的外网端口(连接成功后会立即返回 +QIOPEN: 0,0。通过 AT+QISTATE 查询Socket连接状态显示2,"Connected"客户端连接已建立。)
AT+QIOPEN=1,0,"TCP","103.46.128.21",12931,0,0
OK
+QIOPEN: 0,0
AT+QISTATE
+QISTATE: 0,"TCP","103.46.128.21",12931,6792,2,1,0,0,"uart1"
OK
-
7.3 连接成功(透传模式)
连接 内网穿透映射出的外网端口(连接成功后会立即返回 CONNECT,之后开始透传,直到输入 "+++" 退出透传模式。第三行的OK,是发送+++退出透传模式的响应。通过 AT+QISTATE 查询Socket连接状态显示2,"Connected"客户端连接已建立。)
AT+QIOPEN=1,0,"TCP","103.46.128.21",12931,0,2
CONNECT
OK
AT+QISTATE
+QISTATE: 0,"TCP","103.46.128.21",12931,9583,2,1,0,0,"uart1"
OK
8. 注意事项 - 输入回车
左下角的输入框,直接按 "Enter回车" 是发送,换行需要使用 Ctrl + "Enter回车"。
9. 异常处理
遇到异常,合理应用 AT+QISTATE(查询现存所有连接状态,观察<socket_state>Socket连接状态)、AT+QICLOSE=x(关闭指定Socket),可以很判断错误位置并重新建立连接。
-
9.1 服务器主动断开连接
商业云平台的用户庞大、稳定性高,是开发物联网应用的首选。可由于接入数量巨大,云服务器会严格限制单个设备的无活动接入时间,超时后主动断开,以节约系统资源。下面以OneNET的80端口为例,模拟下服务器主动断开后的异常处理。
透传模式:连接OneNET的80端口。(第三行的OK,是发送+++退出透传模式的响应。第7行的的 +QIURC: "closed",0,是因为保持连接时间过长,OneNET服务器主动断开了连接。查询Socket连接状态显示4,"Closing"连接断开。最后重新发起连接,可由于上次连接发生错误,指令不能被执行)
AT+QIOPEN=1,0,"TCP","183.230.40.33",80,0,2
CONNECT
OK
AT+QISTATE
+QISTATE: 0,"TCP","183.230.40.33",80,6534,2,1,0,0,"uart1"
OK
+QIURC: "closed",0
AT+QISTATE
+QISTATE: 0,"TCP","183.230.40.33",80,6534,4,1,0,0,"uart1"
OK
AT+QIOPEN=1,0,"TCP","183.230.40.33",80,0,2
ERROR
第三行 NO CARRIER,是因为长时间保持连接无动作,OneNET服务器主动断开了连接。查询Socket连接状态显示4,"Closing"连接断开。之后重新发起连接,可由于上次连接发生错误,指令不能被执行。最后使用AT+QICLOSE=0断开Socket后,再次重连成功。
AT+QIOPEN=1,0,"TCP","183.230.40.33",80,0,2
CONNECT
NO CARRIER
AT+QISTATE
+QISTATE: 0,"TCP","183.230.40.33",80,5176,4,1,0,0,"uart1"
OK
AT+QIOPEN=1,0,"TCP","183.230.40.33",80,0,2
ERROR
AT+QICLOSE=0
OK
AT+QIOPEN=1,0,"TCP","183.230.40.33",80,0,2
CONNECT
-
9.2 GET请求消息错误
GET请求没有按照OneNET规定的协议发送,导致返回有效信息失败,并且云服务器会主动断开连接。查询Socket连接状态显示4,"Closing"连接断开。
AT+QIOPEN=1,0,"TCP","183.230.40.33",80,0,2
CONNECT
HTTP/1.1 400 Bad Request
Server: nginx
Date: Wed, 27 Jan 2021 09:08:25 GMT
Content-Type: text/html
Content-Length: 150
Connection: close
<html>
<head><title>400 Bad Request</title></head>
<body>
<center><h1>400 Bad Request</h1></center>
<hr><center>nginx</center>
</body>
</html>
NO CARRIER
AT+QISTATE
+QISTATE: 0,"TCP","183.230.40.33",80,7800,4,1,0,0,"uart1"
OK
最后
以上就是高大萝莉最近收集整理的关于EC600S-CN QuecPython开发板,AT指令开发 (2) - TCP/IP网络连接,透传模式、直吐、缓存-3种数据模式,含用内网穿透映射外网IP1. 准备2. EC600s AT命令 - TCP/IP联网 - 流程图3. 关键AT命令格式4. 缓存模式的发送和接收5. 直吐模式的发送和接收6. 透传模式7. 连接建立现象8. 注意事项 - 输入回车9. 异常处理的全部内容,更多相关EC600S-CN内容请搜索靠谱客的其他文章。
发表评论 取消回复