上海移远BC260Y利用MQTT协议通讯的AT指令操作说明
BC260Y支持三网通的sim卡,实测电信的物联网卡和移动物联网卡可以使用,联调未进行测试;装卡上电前确保sim卡有流量可以正常使用。
配置:
1. AT+QSCLK=0
返回值:OK
说明:启用休眠锁,防止模块进入深睡眠
备注:模块上电后默认低功耗模式,若不退出休眠,在没有AT指令访问大约5S后模块就会自动进入深度睡眠模式,若要配置就需要唤醒,若要重新进入自动休眠模式,即AT+QSCLK=1。
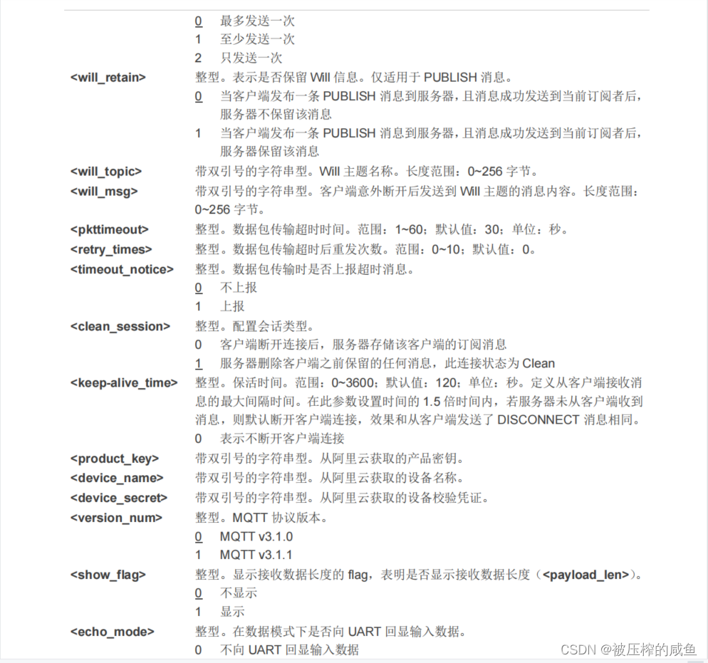
2. AT+QMTCFG
说明:MQTT详细配置,本指令入参较多,详细配置了MQTT的参数,故直接截图
原型:AT+QMTCFG=“will”,<TCP_connectID>[,<will_fg>[,<will_qos>,<will_retain><will_topic>,<will_msg>]]
解释:




备注:

特别说明
上面项可以不进行配置,全部按照默认值来也是可以的。
3. AT+QMTOPEN=0,“broker-cn.emqx.io”,1883
说明:broker-cn.emqx.io是要连接的ip,1883是要连接的端口号,可以按照自己的要求进行连接。
原型:AT+QMTOPEN=<TCP_connectID>,<host_name>,
解释:
4. AT+QMTCONN=0,“BC260Y”
说明:连接客户端到 MQTT 服务器。
原型:AT+QMTCONN=<TCP_connectID>,[,[,]]
解释:

重中之重之重点必看
在发送QMTOPEN=0,“broker-cn.emqx.io”,1883之后会返回OK并返回+QMTOPEN: 0,0,然后马上会返回+QMTSTAT: 0,1,这个间隔大约2秒,如果出现了+QMTSTAT: 0,1,就代表连接被服务器断开或者重置,所以在发送QMTOPEN=0,“broker-cn.emqx.io”,1883之后返回+QMTOPEN: 0,0还未返回+QMTSTAT: 0,1之间的两秒内,必须马上发送AT+QMTCONN=0,"BC260Y"让模块连接到服务器,太快或者太慢都不行,必须在第一条数据收到第二条数据未收到之间发送,若发送成功则会显示+QMTCONN: 0,0,0,证明已连接成功,连接成功之后尽快发布或者订阅消息,因服务器超时会将模块踢出,模块 AT指令就没办法唤醒,需要重启(这些手册上都没说,是实际测试得出来的)。
5. AT+QMTSUB=0,1,“MQTT”,0
说明:此订阅MQTT主题,消息模式为0。
原型:AT+QMTSUB=<TCP_connectID>,,,[,,…]
解释:

6. AT+QMTPUB=0,0,0,0,“MQTT”,7,“message”
说明:此为发布一个主题为MQTT,内容长度为7,消息是message
原型:AT+QMTPUB=<TCP_connectID>,,,,,,
解释:

上面的是在非数据模式下发送定长消息,还有在数据模式下发送定长消息和发送不定长消息,但是发送不定长消息比较费劲,需要利用串口助手ctar+z去实现,故只介绍一种
7. AT+QMTUNS=0,2,“MQTT”
说明:退订主题MQTT
返回值:+QMTUNS: 0,2,0 退订成功
原型:AT+QMTUNS=<TCP_connectID>,,[,…]
解释:
8. AT+QMTDISC=0
说明:断开客户端在 MQTT 服务器的连接
返回值:+QMTDISC: 0,0,断开连接成功
原型:AT+QMTDISC=<TCP_connectID>
解释:
按照此配置方法已成功进行通讯,测试通过,若始终连接不上服务器,检查sim卡是否有流量以及电源是否限流。移远的BC260Y模块手册可在移远官网下载。提醒:移远官网需要注册账号才能下载。
最后
以上就是积极西装最近收集整理的关于上海移远BC260Y利用MQTT协议通讯的AT指令操作说明上海移远BC260Y利用MQTT协议通讯的AT指令操作说明的全部内容,更多相关上海移远BC260Y利用MQTT协议通讯内容请搜索靠谱客的其他文章。
发表评论 取消回复