我是靠谱客的博主 粗心红牛,这篇文章主要介绍【esp8266】小黑板ESP8266无线wifi SoC方案连接机智云最详细图文教程,现在分享给大家,希望可以做个参考。

前言: 本文详细介绍了小黑板 接入机智云教程,通过一个手机APP 远程控制LED 亮灭的应用,完整的体验了机智云提供的一些列简单方便的开发工具,尤其是代码自动生成工具,懒人福音。
一、 esp8266简介
ESP8266  是上海乐鑫研发的高性能无线 SOC ,旨在以最低成本提供最大实用性,为 WiFi  功能嵌入其他系统提供无限可能,被称为业界里程碑。通俗的讲就是高性能单片机+ 无线WiFi 外设,特性如下:
ESP8266
低功耗、高集成度的 Wi-Fi  芯片
仅需 7  个**元器件
超宽工作温度范围:-40°C   +125°C
ESP8285   ESP8266  内封 8 Mbit Flash
高度集成
ESP8266EX  是业内集成度最高的 Wi-Fi  芯片,最小封装尺寸仅为 5mm x 5mm ESP8266EX  高度集成了天线开关、射频 balun 、功率放大器、低噪放大器、过滤器和电源管理模块,仅需很少的**电路,可将所占 PCB  空间降到最低。
32   Tensilica MCU
ESP8266EX  内置 Tensilica L10632  位微型控制器 (MCU) ,具有超低功耗和 16   RSIC ,时钟速度最高可达 160 MHz 。支持实时操作系统 (RTOS) ,目前 Wi-Fi  协议栈只用了 20%   MIPS ,其他均可用于用户编程和开发。
低功耗
ESP8266EX  专为移动设备、可穿戴电子产品和物联网应用而设计,通过多项专有技术实现了最低功耗。ESP8266EX  有三种运行模式:激活模式、睡眠模式和深度睡眠模式,能够延长电池寿命。
性能稳定
ESP8266EX  集成了更多的元器件,性能稳定,易于制造,工作温度范围达到 -40°C   +125°C
二、小黑板简介
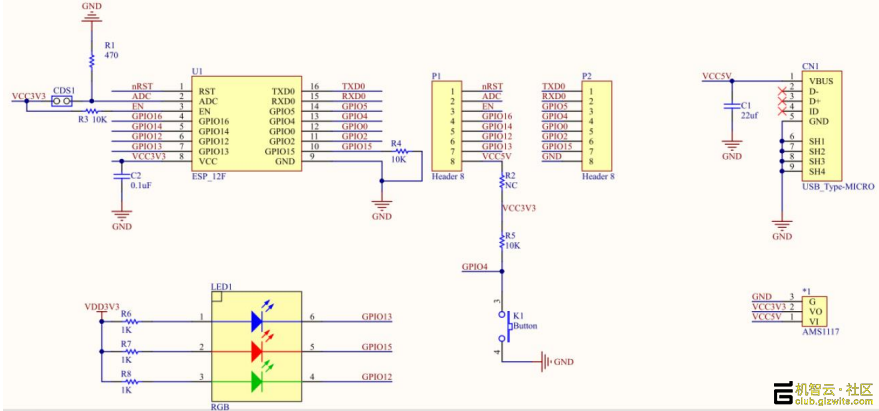
小黑板是安信可基于ESP8266研发的开发板,板载1颗三色RGBLED,光敏电阻,3.3V LDO电源模块,以及1个轻触按键,可在官网查看原理图,原理图如下:
各个引脚的功能如下:
一、 开发步骤
首先明确下目的:通过手机APP 控制RGB LED 的亮灭。进一步分析,除了LED 的驱动,我们还需要辅助,就是如何配置输入路由器的SSID 和密码问题,利用板载的一颗轻触开关进行触发和机智云手机APP 可轻而易举的实现smartconfig
利用机智云平台只需2 步,1 是底层LED 驱动代码编写,2 是利用代码自动生成工具生成工程框架,然后填充用户指令,比如开关灯。
准备工作:
第一步:了解机智云平台架构(可略过), 戳我
第二步:了解机智云Soc 方案(可略过), 戳我
1.      首先在开发者中心创建产品:
2.      建立数据点( 详解数据点):

数据点即设备产品的功能的抽象,用于描述产品功能及其参数。创建数据点后,设备与云端通讯的数据格式即可确定,设备、机智云可以相互识别设备与机智云互联互通的数据。
例如开关红灯的数据点:
2.1  显示名称:自定义功能点名称。
2.2  标识名:用于应用层传输,客户端或业务云开发时需要使用。命名规则遵循标准的开发语言变量名命名规范,支持英文字母、数字和下划线,以英文字母开头。
2.3  读写类型:
① 只读:表示该数据点非控制,数据只支持从设备上报。
② 可写:表示该数据点可控制。设备端可上报该数据点数据;云端/ 客户端可对该数据点数据做出下发控制。
③ 报警:表示该数据点非控制,数据只支持从设备上报,数据类型需为布尔值。
④ 故障:表示该数据点非控制,数据只支持从设备上报,数据类型需为布尔值。云端会对设备上报的该数据点做统计,可在“运行状态”查看。
2.4  数据类型:

① 布尔值:表示两个状态:0 ,或1 。如开关状态等,建议使用布尔数据类型。例如 gokit 开发板的宠物屋开启/ 关闭红色灯该数据点。
② 枚举类型:可定义一个有限的取值集合。当定义的某个功能(元器件)有固定的若干个值。例如GoKit 开发板的宠物屋设定LED 组合颜色该数据点的枚举定义值:自定义, 黄色, 紫色, 粉色
③ 数值:填写数值范围,数值可为负数/ 小数,机智云自动将数值转换为正数。例如GoKit 开发板的宠物屋设定电机转速该数据点:电机有正反转、调速功能,数据点值可定义为:-5 5
④ 扩展:填写数据长度,数据内容由用户自定义。对于上述功能点无法满足的复杂功能可采用。机智云不建议使用此类型数据,设备上报该数据点的数据,机智云无法识别。
1.5  备注:选填,用一段文本描述当前数据点的功能及定义方法,对字符格式不做限制。只用于提高数据点的易读性,如果需要团队协作开发,建议规范填写。

3.      选择SOC方案以生成工程:
然后点击生成按钮即可生成完毕;

点击下载即可,下载后把它改名为MiniE_Test,因为那个名字实在是太长了。在开发向导里,有很多十分实用的工具和教程。
4. 至此云端工作完毕,开始MCU端编程,下载生成的工程,目录如下:
详情如下:
生成的这个工程和官方的微信宠物屋源码框架是相似的, 源码逻辑详解点我。
下面编写RGB LED驱动头文件,命名为hal_led.h,并把它放到MiniE_Testappincludedriver目录:
接下来编写对应的C文件,命名为hal_led.c,并把它放到MiniE_Testappdriver目录:
关于GPIO功能的定义在这个文件:
接下来修改按键,这个按键的作用是触发小E进入联网模式,配合手机APP获取路由器的SSID和密码。由于生成的工程包含的按键驱动是以机智云官方Gokit3 SOC版为模板的,我们小E的按键连接的管脚和Gokit是不一样的,因此需要修改。
MiniE_Testappuser里的user_main.c文件,包含了整个框架和按键定义,直接在这里修改即可:
如上对比图,去掉一个按键,并修改IO编号,然后修改按键的初始化和回调函数:
至此按键修改完毕。接下来在MiniE_Testappuser 里的user_main.c文件,即“主函数”里调用RGB LED初始化以完成外设初始化:
首先包含RGB LED驱动路径:
然后在void ICACHE_FLASH_ATTR user_init(void)函数调用RGB LED初始化:
User_main.c中还有一个userTimerFun定时回调函数,这里可依据数据点添加信息,例如本例增加了RGB LED故障上报,当然填充值为0,因为实际并没有去检测的LED的好坏,另外的2个参数是用于光照检测的,本期没有添加板载光明敏电阻的驱动,这里直接给了一个固定值,下期将给出相关教程。

最后一步是在MiniE_TestappGizwits里的gizwits_product.c文件中添加业务逻辑,本例就是MCU收到手机APP的对应指令后执行开或关灯动作。首先是包含驱动头文件:
然后找到如下函数: int8_t ICACHE_FLASH_ATTRgizwitsEventProcess(eventInfo_t *info, uint8_t *data, uint32_t len),在里面如下位置添加对应代码:
至此代码编辑全部完成,后顾一下,是不是只是简单的编写了底层驱动和填充了用户业务逻辑代码,其它和云端交互的代码完全应用代码自动生成工具为我们搭建的框架即可。
二、 编译和烧录、测试
编译源码、烧录教程: 点我,总结下就是使用乐鑫开发的工具,选择好固件,然后GPIO0管脚接地进入烧录模式,这里给个直观的接线图:
最后效果酱紫:

源码下载:

本帖隐藏的内容

  MiniE_Test.zip (5.07 MB, 下载次数: 937)


最后

以上就是粗心红牛最近收集整理的关于【esp8266】小黑板ESP8266无线wifi SoC方案连接机智云最详细图文教程的全部内容,更多相关【esp8266】小黑板ESP8266无线wifi内容请搜索靠谱客的其他文章。

本图文内容来源于网友提供,作为学习参考使用,或来自网络收集整理,版权属于原作者所有。
点赞(209)

评论列表共有 0 条评论

立即
投稿
返回
顶部