文章目录
- 一、项目变更的基本概念
- 1、项目变更的概述
- 2、项目变更的分类
- 3、项目变更产生的原因
- 二、变更管理的基本原则
- 三、变更管理角色职责与工作程序
- 1、角色职责
- 2、工作程序
- 四、变更管理相关事项
- 1、变更管理操作要点
- 2、变更管理和整体管理及配置管理的关系
一、项目变更的基本概念
1、项目变更的概述
项目变更:在信息系统项目的实施过程中,由于项目环境或者其他原因而对项目产品的功能、性能、架 构、技术指标、集成方法、项目的范围基准、进度基准和成本基准等方面做出的改变。
变更管理的实质:根据项目推进过程中越来越丰富的项目认知,不断调整项目努力方向和资源配置,最大程度地满足客户等相关干系人的需求,提升项目价值。
2、项目变更的分类
项目变更的分类:
- 按变更性质分为:重大变更、重要变更和一般变更,可通过不同审批权限控制。
- 按变更的迫切性分为:紧急变更和非紧急变更,可通过不同的变更处理流程进行控制。
- 按变更所发生的领域和阶段,可分为进度变更、成本变更、质量变更、设计变更、实施变更和工作(产品)范围变更等。
- 按变更来源可分为内部变更和外部变更等。
3、项目变更产生的原因
项目变更的原因很多,常见的有:
- 产品范围(成果)定义的过失或者疏忽;
- 项目范围(工作)定义的过失或者疏忽;
- 客户提出新需求;
- 应对风险的紧急措施或规避措施;
- 项目执行过程与项目基准要求不一致带来的被动调整(如进度、质量、成本等);
- 项目团队人员调整;
- 技术革新的要求;
- 外部事件(例如政策变动或自然环境变化等)。
二、变更管理的基本原则
变更管理的基本原则:是首先建立项目基准、变更流程和变更控制委员会(也叫变更管理委员会,CCB)。
(1)基准管理
基准是变更的依据。在项目实施过程中,制定基准计划并经过评审后即建立初始基准,此后应针对每次批准的变更重新确定基准。
(2)建立变更控制流程
建立或选用符合项目需要的变更管理流程后,所有变更都必须遵循这个流程进行控制。
- 流程的作用在于将变更的原因、专业能力、资源运用方案、决策权、干系人的共识和信息流转等元素有效地综合起来,按科学的顺序进行变更。
(3)建立变更控制委员会
建立变更控制委员会并明确其职责,明确变更流程中相关工作的角色及其职责。
(4)完整体现变更的影响
- 变更的来源是多样的,既包括客户可见的工作成果、交付期等的变更,又包括客户不可见的项目内部工作的变更,如实施方的人员变更、内部管理变更等。
- 各种来源的变更都可能会对项目的进度、成本、质量等产生影响,变更管理过程中需要全面完整地分析变更可能产生的影响,为变更控制提供依据。
(5)变更产生的相关文档应纳入配置管理中
- 可以使用手工或自动化工具进行配置管理
- 目前常用的配置管理工具有Rational ClearCase、Perforce、CA CCC/Havest、Merant PVCS、Microsoft VSS、CVS等,常用的开源免费的配置管理工具有SVN、GIT、CVS等。
三、变更管理角色职责与工作程序
变更管理贯穿整个项目,其过程涉及到多种角色,下面说明变更管理涉及到的角色及其职责,以及变更管理的工作程序。变更管理的一般流程如下图

1、角色职责
变更管理过程涉及到的角色:主要包括项目经理、变更控制委员会(CCB)、变更申请人、变更执行人以及配置管理员(CMO) 等。
(1)变更申请人
- 变更申请人是提出变更申请的相关人员,项目的任何干系人都可以提出变更申请。
- 常见变更申请人:在系统集成项目中,项目变更申请人多是甲方项目负责人,变更申请多为项目范围变更、项目需求变更等,也有乙方项目经理在项目执行和监控过程中提出的变更申请。
- 变更申请人负责提交变更申请,必要时需要参与影响分析及变更方案制定,在变更结束后需要参与确认变更的正确性。
(2)项目经理
- 项目经理对项目负责,也对整个项目变更管理过程负责。
- 项目经理负责变更申请的影响分析,负责召开变更控制委员会会议,负责监控变更及已批准变更的正确实施等。
(3)变更控制委员会(CCB)
- 变更控制委员会(Configuration Control Boarcl,CCB)是一个正式的组织(决策机构),负责审查、评价、批准、推迟或否决项目变更。
- CCB由项目所涉及的多方人员共同组成,通常包括甲方和乙方的决策人员。
(4)变更实施人
- 定义:实施已批准的交更的相关人员,变更申请内容不同,相应的变更实施人员也不同。
- 变更实施人负责执行已批准的变更,也要参与变更正确性的确认工作。
(5)配置管理员(CMO)
变更过程的相关产物应纳入配置管理系统中。配置管理员负责把变更后的基准纳入整个项目基准中,变更过程中的其他记录文件也应纳入配置管理系统。
2、工作程序
变更管理的一般工作程序如下。
(1)提出变更申请
- 变更申请:是关于修改文档、可交付物或基准的正式提议。
- 变更申请被批准之后将会引起对相关文档、可交付物或基准的修改,也可能导致对项目管理计划其他相关部分的更新。
- 如果在项目工作的实施过程中发现问题,就需要提出变更申请,对项目政策或程序、项目范围、项目成本或预算、项日进度计划或项目质量进行修改。其他变更申请包括必要的预防措施或纠正措施,用来防止以后的不利后果。
- 变更申请可以是直接的或间接的,可以由外部或内部提出,可能是主动要求的或由法律/合同所强制的。
变更申请可能是:
- 纠正措施。为了使项目工作绩效与项目管理计划保持一致而进行的变更申请。
- 预防措施。为了确保项目工作的未来绩效符合项目管理计划而进行的变更申请。
- 缺陷补救。为了修正不一致的产品或产品组件而进行的变更申请。
- 更新。对正式受控的项目文件或计划等进行的变更申请,以便反映修改或增加的意见或内容。
所有变更申请都必须以书面形式记录,并纳入配置管理系统中。


(2)变更影响分析
项目经理在接到变更申请以后,首先要检查变更申请中需要填写的内容是否完备,然后对变更申请进行影响分析。
- 变更影响分析由项目经理负责,项目经理可以自己或指定人员完成,也可以召集相关人员讨论完成。
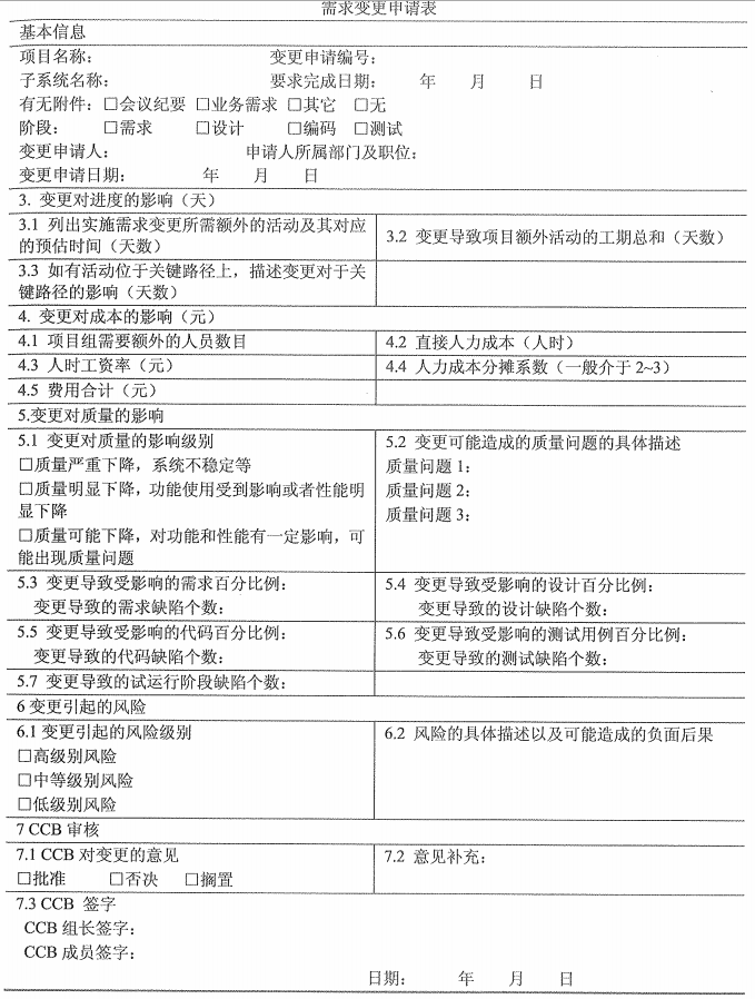
- 变更影响分析部分包括:技术可行性、对进度的影响、对成本的影响、对质量的影响以及变更风险分析,经过全面分析并记录相关信息,作为CCB决策的参考依据。
(3)CCB审查批准
- 审批人:变更申请人提交的每个变更申请都必须由一位责任人批准或否决,这个责任人通常是项目发起人或项目经理。必要时,应由**变更控制委员会(CCB)**进行审查批准。
- CCB对变更申请内容及其相关影响分析进行审查,并作出最后决策。
- CCB对变更申请的决策可以是批准、否决或延期,也可以要求补充材料。
- CCB审查可以通过文档会签的形式,也可以召开正式会议。
(4)实施变更:执行变更申请中的变更内容。
- 项目经理负责整合变更所需资源,合理安排变更,对于不同的变更申请,涉及到的变更实施人员也不同。
- 变更实施人员及工作:
- 若是在需求基准刚建立的阶段提出的变更,则需求变更的实施人员就是需求分析人员,需要修改需求文档,若此变更涉及到进度、成本等其他基准的变更,也需要做相关修改。
- 若需求变更申请在编码阶段提出来并获得了批准,那么实施变更时涉及的人员就比较广,包括需求人员、设计人员、编码人员等。
(5)监控变更实施
- 批准的变更进入实施阶段后,需要对它们的执行情况进行确认,以保证批准的变更都得到正确的落实,即需要对变更实施进行监控。
- 监控过程中除了对调整过的项目基准中所涉及的变更内容进行监控外,还应当对项目的整体基准是否反映项目实施情况进行监控。
- 通过对变更实施的监控,确认变更是否正确完成,对于正确完成的变更,需纳入配置管理系统中,没有正确实施的变更则继续进行变更实施。
(6)结束变更
- 变更申请被否决时变更结束,项目经理通知相关变更申请人。
- 批准的变更被正确完成后,成果纳入配置管理系统中并通知相关受影响人员,变更结束。
四、变更管理相关事项
1、变更管理操作要点
在项目整体压力较大的情况下,更需强调变更管理的规范化,可以使用分批处理、分优先级处理等方式提高效率。
项目规模小、与其他项目的关联度小时,变更的提出与处理过程可在操作上力求简便、高效,但仍应注意以下几点:
- 对变更产生的因素施加影响,防止不必要的变更,减少无谓的评估,提高必要变更的通过效率。
- 变更的操作过程应当规范化。
- 对变更的确认应当正式化。
2、变更管理和整体管理及配置管理的关系
- 变更管理是项目整体管理的一部分,属于项目整体变更控制的范畴。因变更管理涉及范围、进度、成本、质量、人力资源和合同管理等多个方面,且其重要性不可忽视,故在本章单独说明。
- 配置管理重点关注可交付产品(包括中间产品)及各过程文档,而变更管理则着眼于识别、记录、批准或否决对项目文件,可交付产品或基准的变更。
变更管理过程中包含的部分配置管理活动如下。
- 配置项识别。识别与选择配置项,从而为核实产品配置、标记产品和文件、管理变更和明确责任提供基础。
- 配置状态记录。为了能及时提供关于配置项的准确数据,应记录和报告配置项的相关信息。此类信息包括变更控制中的已批准的配置项清摹、变更申请的状态和已批准变更的实施状态。
- 配置确认与审计。通过配置确认与配置审计,可以保证项目各配置项组成的正确性,以及相应的变更都被登记、评估、批准、跟踪和正确实施,从而确保配置文件所规定的功能要求都已实现。
最后
以上就是闪闪枫叶最近收集整理的关于《系统集成项目管理》第十六章 变更管理一、项目变更的基本概念二、变更管理的基本原则三、变更管理角色职责与工作程序四、变更管理相关事项的全部内容,更多相关《系统集成项目管理》第十六章内容请搜索靠谱客的其他文章。
发表评论 取消回复