前些天发现了一个巨牛的人工智能学习网站,通俗易懂,风趣幽默,忍不住分享一下给大家。点击跳转到教程。
为了入户广州报考了软考中级,一次通过。

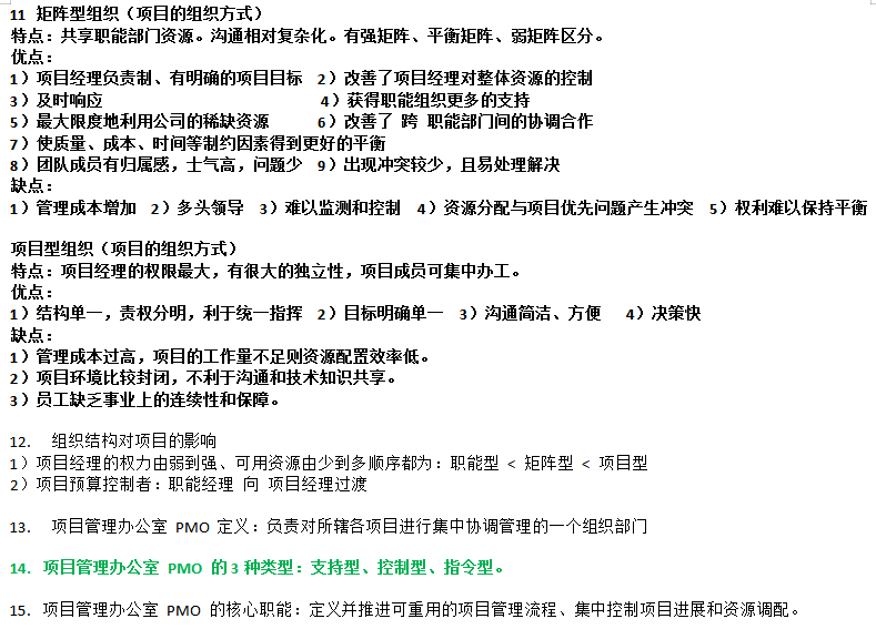
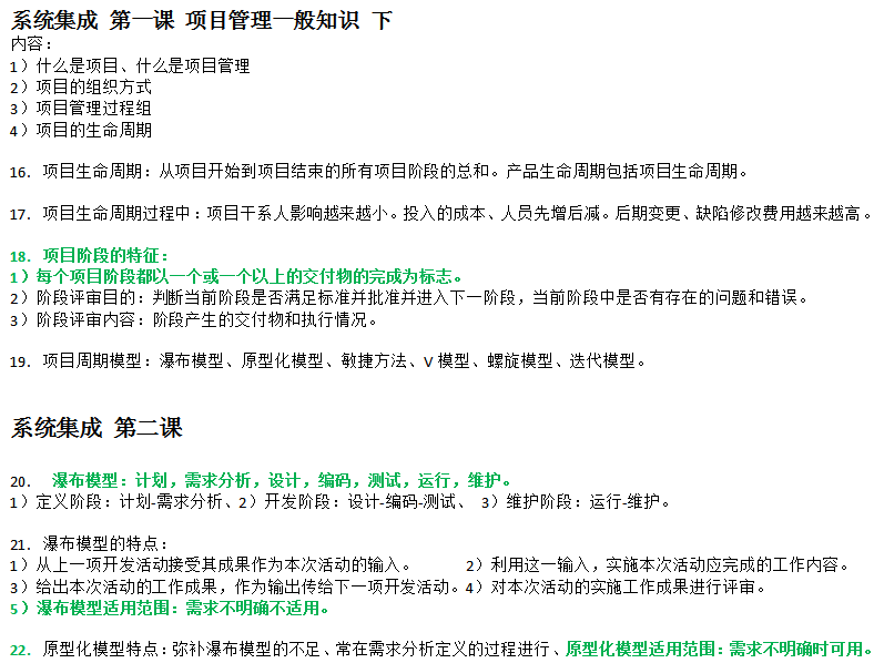
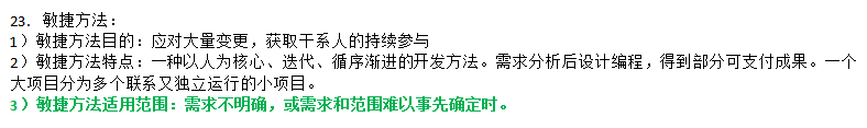
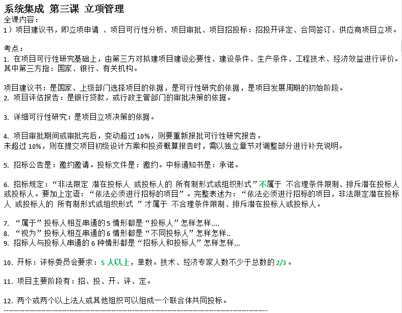
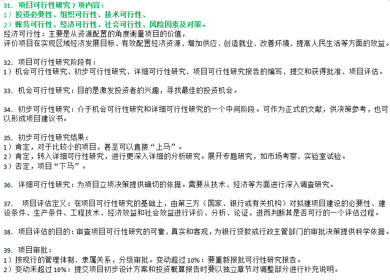
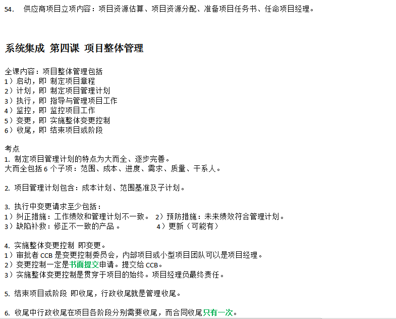
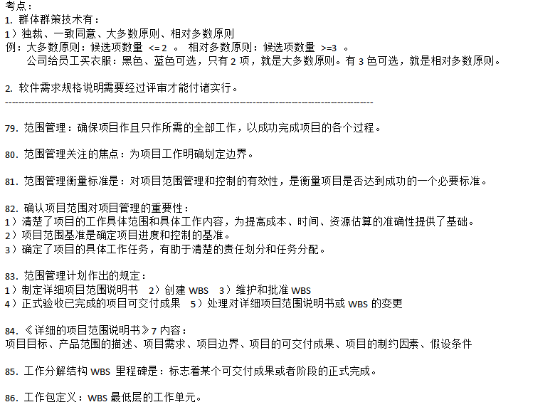
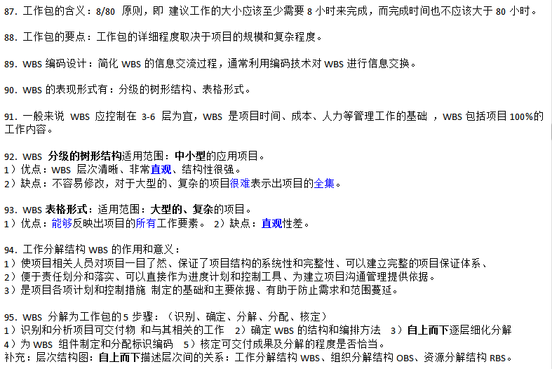
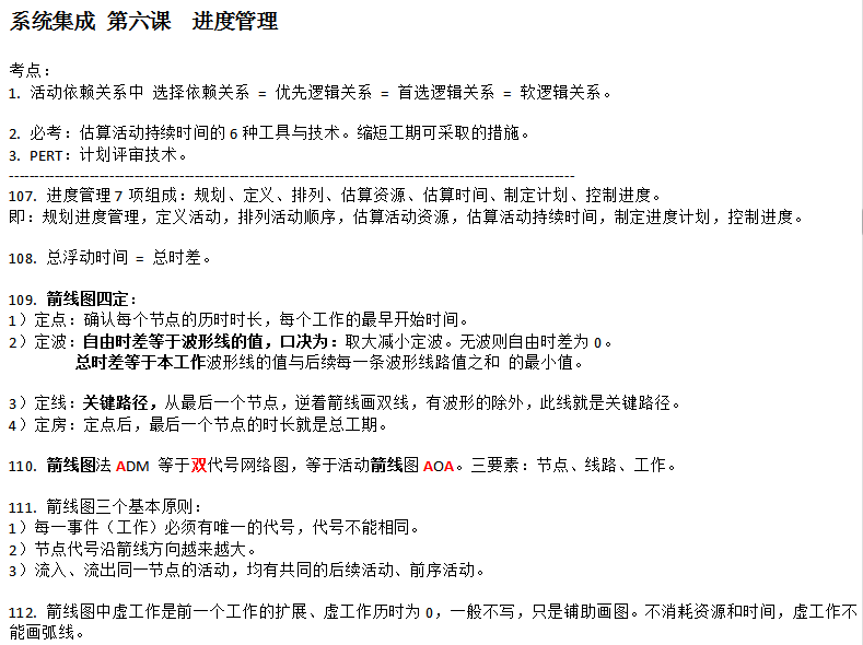
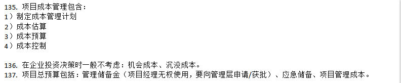
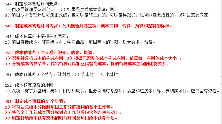
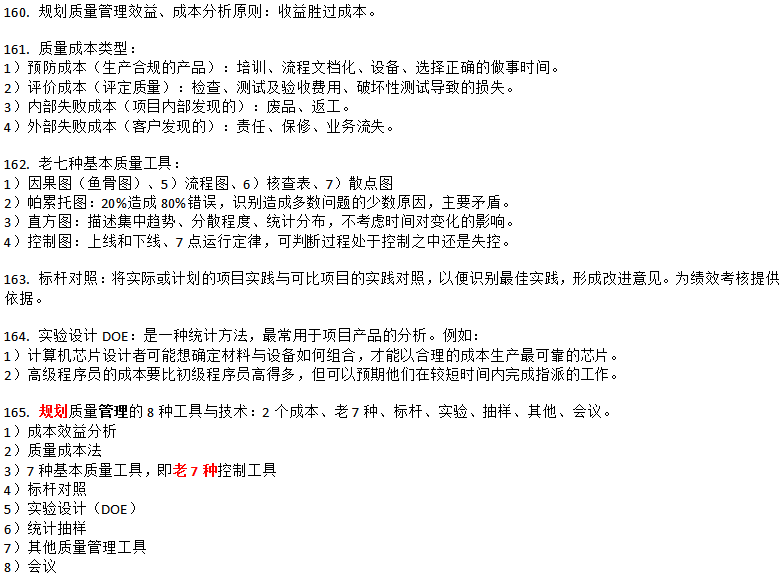
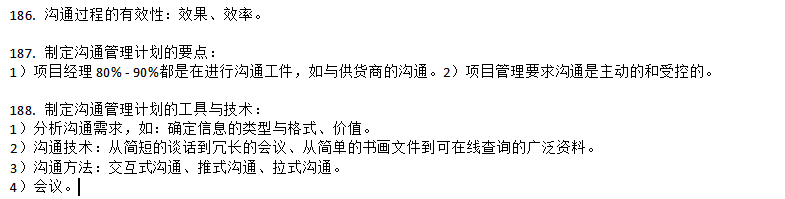
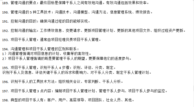
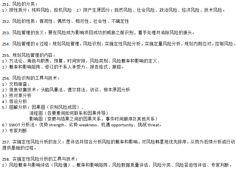
以下为背诵笔记:























































最后
以上就是英俊猫咪最近收集整理的关于系统集成项目管理工程师(软考中级)重点知识、背诵版的全部内容,更多相关系统集成项目管理工程师(软考中级)重点知识、背诵版内容请搜索靠谱客的其他文章。
本图文内容来源于网友提供,作为学习参考使用,或来自网络收集整理,版权属于原作者所有。
前些天发现了一个巨牛的人工智能学习网站,通俗易懂,风趣幽默,忍不住分享一下给大家。点击跳转到教程。
为了入户广州报考了软考中级,一次通过。

以下为背诵笔记:























































以上就是英俊猫咪最近收集整理的关于系统集成项目管理工程师(软考中级)重点知识、背诵版的全部内容,更多相关系统集成项目管理工程师(软考中级)重点知识、背诵版内容请搜索靠谱客的其他文章。
发表评论 取消回复