随着射频无线通信应用的普及,有越来越多的集成射频放大器可以被使用。这大大提高了射频电路设计的灵活性。为了进一步对 信标电路调频信号 进行功率放大,下面对能够获得到的微型中小功率射频放大器MAR-8ASM新品进行测试。
- MAR-8ASM购买方式
01简介
MAR-8ASM 是一款表面封装单片射频放大芯片。提供高达31.5dB(100MHz)的增益以及12.5dBm的功率输出。
本文对MAR-8ASM的射频放大性能进行实验测试。

▲ MAR -8ASM基本特性
前期的相关工作:
- UPC2710T高频放大器
- UPC2710T放大电路功率增益测试
- uPC1677射频信号放大芯片
- 基于uPC1677C射频功率放大
由于MAR-8ASM的增益高,借鉴在 UPC2710T高频放大器 中的教训,直接通过制作实验电路板来测试器相关的高频放大性能。
02实验电路板
下面是MAR-8ASM数据手册给定的参考设计电路。其中Rbias需要根据工作电压进行调整。另外,在给定的VCC的范围内,其范围是7~15V,那么对于+5V的电压来说,这个电路是否可以稳定的工作?增益又是多少呢?

▲ MAR-8ASM数据手册给定的参考设计电路
1.实验电路设计
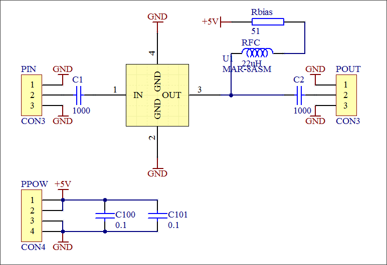
实验电路板的原理图:

▲ 实验电路原理图
2.焊接与基本测试
MAR-8ASM封装中,对应着原点处的管脚为1,然后逆时针顺次为2,3,4。
这一点也可以通过对2,4测量它们之间的电阻为0来确认。

▲ 管脚对应的分布
焊接器件参数:
- Rbias = 75Ω
- Lcrf = 22uH

▲ 焊接后的实验电路板
(1)静态测试
加上+5V工作电压,对于实验电路板进行静态测试:
- 工作电流:19mA
- V1=2.61V
- V3=3.65V
(2)测试实验电路的增益
使用DSA815频谱的Tracking Generator 功能测试实验电路在0.1~150MHz之间的功率增益曲线。
DSA815设置参数:
- 输出功率-20dBm
- 频率范围: 0.1~150MHz
- 输出信号增加衰减器:-30dB。
那么,从读取的功率曲线,将其加上50dB便是放大电路的功率增益的。

▲ 测试实验电路的增益
放大电路功率增益曲线:

▲ 放大电路功率增益曲线
从上述功率增益曲线来看,功率增益在24~28dB之间。比手册中给定的31.5dB减少了平均6dB左右。
(3)输入输出阻抗

▲ 输入阻抗

▲ 输出阻抗

▲ 输入S11Smith图

▲ S22 Smith图
03工作极限
1.输出最大功率
在输入端加入0dBm的功率,输出增加-30dB的衰减,测量MAR-8ASM的最大功率输出。
下面是测量得到的各个频率点出的最大功率输出。与手册中对应的12.5dBm相差约2dBm左右。

▲ 输出最大功率
2.改变工作电压,测量输出功率
将工作电压从5V提升到6.3V,偏执电阻Rbias仍然维持在75欧姆,此时工作电流为:38mA。测量输出最大功率曲线:
从测量结果来看,最大功率曲线增加了大约4dBm

▲ 工作在6.3V下器件的最大输出功率
3.改变偏置电流,测量输出功率
将偏置电阻有原来的75欧姆减小到50欧姆,工作电流提高的23mA,对应的最大功率输出曲线如下:

▲ 放大器的输出功率
04结论
通过对MAR-8ASM射频放大器进行初步测试,它的功率增益,最大功率输出基本上与数据手册中一致。
通过设置Rbias的数值可以改变MAR-8ASM静态工作电流,从而可以改变该器件的功率增益以及最大功率输出。在MAR-8ASM的数据手册中给出了它的最大电流以及最大工作消耗功率的数值。

▲ 工作条件参数范围
最后
以上就是平淡季节最近收集整理的关于MAR-8ASM射频放大器测试01简介02实验电路板03工作极限04结论的全部内容,更多相关MAR-8ASM射频放大器测试01简介02实验电路板03工作极限04结论内容请搜索靠谱客的其他文章。
发表评论 取消回复