文章目录
- 前言
- 1、输出功率 Output Power
- 3、带内功率 Power in a Band
- 4. 无用信号 Unwanted Signals
- 5. 相噪 Phase Noise
- 6. 调制质量 Modulation Quality
- 总结
前言
射频发射机是现代通信的重要组成部分。射频发射机由核心射频组件设计和组装而成,具有多种不同的形式和应用。我们经常想到无线通信中的射频发射机,但这一概念同样适用于有线应用,如有线电视。手机、雷达、军事通信、航空电子设备、无线局域网、调制解调器和信号发生器只是使用一个或多个射频发射机的系统的几个例子。
工作参数、成本和设计考虑因素影响射频发射机性能,进而影响射频信号质量。因此,确保射频发射机符合规范对于高质量射频通信至关重要。在各种射频发射机的实现中,有一些标准测试对于确保正确操作至关重要。本文探讨了射频发射机常用的五种基本测量方法。
原文是NI公司的白皮书,参考连接 RF Transmitter Measurements Every Engineer Should Know
1、输出功率 Output Power
最常见的射频发射机测量是射频功率。在执行任何其他测试之前,工程师想知道,“我的DUT是否输出功率?它是否在指定参数内输出功率?”测试射频功率回答了这些问题,并且是系统健康的第一个指示。

图1 通用RF发射机的方框图显示了经过信号处理处理的基带信息,然后在最终转换为RF进行传输之前进行调制并转换为中频。
射频功率测量有多种形式,具体取决于射频发射机的设计和应用。RF输出可以是简单的连续波(CW)信号、脉冲、模拟调制信号或复杂的数字调制传输,例如IQ或正交频分复用(OFDM)波形。在各种射频功率测量中,连续波音调的稳态射频功率可能是最简单的。峰值功率,如射频脉冲或IQ波形的超调,是某段时间内的最大值。功率测量可以在一个时间段内平均,例如在一系列射频脉冲上,从而产生平均功率。射频功率可以集成在一个频带上,就像许多移动通信信号一样。数字调制信号在本质上倾向于类似于噪声,并且通常具有指定的平均和峰值功率值。
射频功率计是测量射频功率的一种精确且经济高效的仪器。由于它是一种标量仪器,无法测量相位,因此应注意尽量减少阻抗失配,因为阻抗失配的反射会与被测信号同相或异相,从而导致更大的幅度不确定性。功率计是宽带的,不具有频率选择性,因此任何不需要的信号都会被平均化到所需的测量值中。大多数功率计的动态范围为50至70 dB。高端功率计能够进行专业测量,如跨频带的集成功率和脉冲射频功率触发。由于这些原因,如果射频环境得到很好的控制,功率计是一个很好的选择。
另一种常用于测量射频功率的仪器是频谱分析仪。有了这些更复杂的射频仪器,工程师可以测量整个频率范围内的各个光谱成分。绝对功率测量精度并不突出,通常为+0.5至+2.0 dB。然而,相对功率精度(或振幅线性)非常好。因此,例如,使用信号发生器的已知功率电平在给定频率下进行校准,可获得在大于100 dB的动态范围内准确的校正功率测量值。
高性能射频仪器,包括矢量信号分析仪和矢量网络分析仪,可以测量幅度和相位,提供更高的误差校正和测量精度。除了前面提到的射频功率测量外,还可以对脉冲和其他复杂的射频波形进行特殊测量。这包括脉冲分析,它测量射频脉冲包络的功率,以及射频脉冲的平均功率和峰值功率。复杂的IQ波形更像是以噪声的方式进行测量,测量值包括峰均比和互补累积分布函数(CCDF)。

图2。使用矢量信号分析仪测量单个连续波信号、跨频带集成的宽带信号和脉冲包络信号的射频功率
3、带内功率 Power in a Band
为了提高频谱效率并允许多个用户使用给定的频谱,RF发射机使用各种调制技术来编码和发送信息。现代通信分配特定数量的频谱,通常称为“信道”。信道通常由监管机构定义,如美国联邦通信委员会(FCC)。用户通常关心与其指定频谱有关的两个测量。一种测量是指定信道的综合功率,通常称为占用带宽(OBW)、带内功率或信道功率。在这里,从指定的开始频率到指定的停止频率,功率被整合到整个通道中。

图3 ACP测试显示占用信道和四个未占用相邻信道的指定功率和频率限制。
除了测量信道中的功率外,还需要确保传输不会泄漏到分配给其他用户的信道中,特别是分配信道两侧的信道。除技术缺陷外,这还可能导致监管机构处以昂贵的罚款。典型的测试方法是用测试信号填充指定(占用)频带,并测量与占用信道相邻的信道中的集成功率与频率。该测试有很多名称,但通常称为相邻信道功率(ACP)测量。控制传输的标准规定了准确频率、集成功率规格和测试方法。
4. 无用信号 Unwanted Signals
有了一个完美的射频发射机,传输的唯一信号就是感兴趣的信号。然而,不需要的信号是现实世界发射机设计权衡的结果。成本、性能和其他要求影响最终产品。这些不需要的信号分为三大类:谐波、互调和杂散(杂散)。
主载波信号的整数倍信号称为谐波相关信号。这些信号的主要来源是发射机中使用的放大器。这些信号的振幅可能足够低,因此被认为不重要。或者,它们的频率可能足够远,可以通过滤波来降低。谐波很容易检测,因为它们的频率是可预测的。例如,可以在2ghz、3ghz等处找到1ghz处的信号的谐波含量。
互调产物是由发射机部件中的非线性相互作用产生的信号。混频器是具有非线性行为的电路元件的一个示例。混频器输出两个输入信号频率的和和和差。在射频发射机中,输出经过滤波,以在称为上转换的过程中隔离较高的频率和。这样,通过一个或多个上转换级,低频基带信息可以被转换为最终RF频率以进行传输。不幸的是,混频器还提供大量其他信号,包括输入信号及其谐波的组合,以及输入信号到输出的泄漏。互调产物的频率和振幅随输入信号的变化而变化。通过仔细分析,可以预测互调产物,从而使其影响最小化。
术语杂散或杂散通常用于任何不需要的信号。在本文的上下文中,它指的是上面未讨论的任何不需要的信号。杂散可以在任何频率和功率水平下发生,来源包括泄漏和电磁干扰。虚假信号的不可预测性使其检测和消除更具挑战性。经验和分析方法以及良好的设计实践是将其影响降至最低的最佳工具。
频谱或矢量信号分析仪具有良好的线性度和相对功率精度,是识别不需要的信号的频率和相对功率的良好仪器。另一方面,功率计通常不使用,因为它们是宽带的,动态范围有限。在射频发射机中,不需要的信号表示未进入所需传输的射频功率浪费。这会导致各种后果,包括效率降低、过热、电池寿命缩短和测试产量降低。最佳行动计划是在设计阶段进行适当的分析,以识别和缓解来自变送器的不必要信号。

图4 矢量信号分析仪显示屏显示所需的RF输出信号(用黄色标记标识),以及其他谐波、互调和杂散内容。
5. 相噪 Phase Noise
也许射频发射机最具竞争力的规格之一是相位噪声。射频发射机和接收机通常由几个频率转换级组成。回到图1,这是为了将信号从其原始基带频率上转换为最终射频传输频率。这通常是通过使用一系列混频器来实现的,这些混频器将输入频率与本地振荡器(LO)频率相加。

图5 用矢量信号分析仪测量的相位噪声图显示了水平轴上载波的频率偏移和垂直轴上的相对振幅。红色曲线图表示原始数据,白色轨迹表示平均值。注意1.0和10 MHz偏移之间的低电平杂散信号(红色)。
本振的频率稳定性在高质量射频通信和传输系统中至关重要。任何短期频率不稳定都会导致性能下降。这种短期不稳定性称为相位噪声。时域中的相关术语是抖动。理想情况下,我们希望相位噪声为零,但在现实系统中,情况并非如此。相位噪声是本振锁相环和振荡器电路中调谐速度和相位噪声之间的一种常见设计权衡的产物。
通常假设相位噪声相对于载波是对称的。即,假设相位噪声的形状在载波的上侧与在载波的下侧相同。按照惯例,相位噪声与载波一起绘制在垂直轴上,水平轴表示与载波的偏移量,即功率谱密度(PSD),单位为dBc/Hz。此图上的值表示为在给定频率偏移下载波下方的振幅值,例如在10 kHz偏移下的-85 dBc/Hz。相位噪声曲线的形状还提供有关电路的信息,例如环路带宽、闪烁噪声和噪声地板。

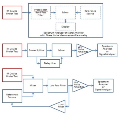
图6 相位噪声的三种测量技术包括直接法(顶部)、延迟线法(中部)和互相关法(底部)。
6. 调制质量 Modulation Quality
RF发射机通过调制在一个或多个CW载波上编码信息。评估调制信号的质量可以深入了解从基带到射频输出的整个发射机链的健康状况。有些测试特定于给定的调制方案,但其他测试则被广泛使用。例如,使用AM和FM模拟调制,通常测量调制指数和深度。
对于数字IQ波形,误差向量幅度(EVM),也称为相对星座误差(RCE),取决于所采用的标准,描述调制的质量。在发射机内部符号时钟的每个周期,设置并传输波形的相位和幅度。为了测量信号的相位和幅度精度,使用具有适当IQ测量特性的矢量信号分析仪。在符号时钟的每个周期,测量发送波形的相位和幅度值,将其转换为IQ分量,并与I和Q分量的预期(理想)值进行比较。这些由适当标准定义的理想值绘制在称为星座图的IQ图上。波形的实际值和预期值之间的差异以百分比表示为误差项,即EVM。为了包含多个IQ状态,它通常是整个星座图上几百个EVM测量值的运行平均值。

图7 一个64 QAM信号的IQ图,下面计算EVM测量值,并放大单个星座点,显示理想IQ状态(蓝色)测量的IQ状态(黄色)和表示差异的误差向量(红色)为EVM。
总结
许多测试可用于分析射频发射机。本文涉及的五项测试经常用于各种射频发射机和应用。确保射频发射机的正确性能可以提高精度、减少不确定性、提高效率并降低成本。射频发射机的评估需要一种有系统的方法,包括适当数量的质量测试。所有射频组件、设备和连接都应小心。使用五个测试作为测试计划的基础,导致改进的性能和可靠性,以及更好地洞察RF发射器的设计和操作。
最后
以上就是忧虑小伙最近收集整理的关于每个工程师都应该知道的事——射频发射机功率怎么测量前言1、输出功率 Output Power3、带内功率 Power in a Band4. 无用信号 Unwanted Signals5. 相噪 Phase Noise6. 调制质量 Modulation Quality总结的全部内容,更多相关每个工程师都应该知道的事——射频发射机功率怎么测量前言1、输出功率内容请搜索靠谱客的其他文章。
发表评论 取消回复