虽然高频功率放大器的使用场景和应用范围都十分广泛,但是很多人对于功率放大器的原理和电路图都不清楚,下面就让西安安泰电子的小编来为大家详细地介绍高频功率放大器电路图原理图解大全的内容。
1、高频功率放大器原理电路分析:

图:高频功率放大器原理电路图
通常情况下LC的谐振回路一般是放大器的并联谐振网路,谐振网络的谐振频率是信号的中心频率,作用是滤波和匹配。VBB是VBB是基极电路的直流偏压,它的数值应该小于放大管导通电压Uon,一般VBB小于0,能够保证三极管在丙类工作状态。VCC是集电极电路的直流电源电压,能够对放大管合理静态偏置,提供直流能量。

图:电压与电流关系
通过上面的图片可以看到集电极电流ic虽然是脉冲状,但是包含很多的谐波成分,失真较大,但是由于集电极电路内采用的是并联谐振回路并谐振于基频,那么它对于基频就会出现较大的纯阻性阻抗,对谐波阻抗较小,因此并联谐振电路因为通过ic所产生的电压降vc也几乎只含有基频。虽然电流失真较大,但是因为谐振回路的滤波作用,但是仍然可以得到正弦波形输出。
2、高频功率放大器电路分析:

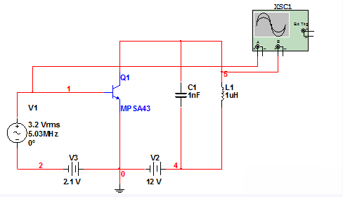
图:高频功率放大器电路图
在电路图的演示中,双击示波器的图标,再打开仿真开关,就能看到电路的输入、输出信号波形,如下图所示。观察图片能够发现,输出信号和输入信号基本上是反相的,同时电路的放大倍数约为50,这说明电路工作在谐振放大状态。

图:电路图
安泰高频功率放大器推荐:ATA-2082

以上就是西安安泰电子带来的高频功率放大器电路图原理图解大全的内容,如果大家对于功率放大器原理电路图或者其他内容有不知道,欢迎随时咨询安泰。
最后
以上就是激动汉堡最近收集整理的关于高频功率放大器电路图原理图解大全的全部内容,更多相关高频功率放大器电路图原理图解大全内容请搜索靠谱客的其他文章。
发表评论 取消回复