我是靠谱客的博主 失眠皮卡丘,这篇文章主要介绍时序逻辑电路二——数字逻辑实验0 ????实验目的1 ????实验仪器及材料2 ????实验原理3 ????实验内容及步骤,现在分享给大家,希望可以做个参考。


0 ????实验目的

(1)熟悉计数器的逻辑功能及特性

(2)掌握计数器的应用

(3)掌握时序逻辑电路的分析和设计方法


1 ????实验仪器及材料


2 ????实验原理

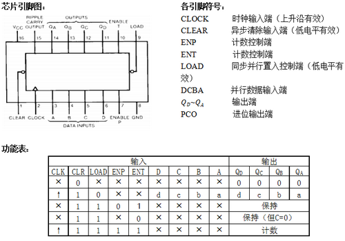
  1. 集成4位计数器74LS161(74LS160)简介

74LS161是4位二进制计数器,74LS160是十进制计数器。74LS161和74LS160芯片引脚排列相同。

(1)异步清零功能

当CLR=0时,无论其他输入端状态如何(包括时钟信号CLK),4位输出Qd~Qa全为零。

(2)同步并行预置数功能

当CLR=1、LOAD=0且有时钟脉冲CLK的上升沿作用时,DCBA输入端的数据将分别被Qd~Qa接收。

(3)保持功能

当CLR=LOAD=1且ENP=0、ENT=1时,计数器将保持原有状态不变(停止计数);

当CLR=LOAD=1且ENT=0时,计数器将保持原有状态不变(停止计数),但这时进位输出C=0。

(4)同步计数功能

当CLR=LOAD=ENP=ENT=1时,计数器处于计数状态

从0000状态开始,对74LS161连续输入16个脉冲时,电路将从1111状态返回0000状态,进位输出PCO从高电平跳变到低电平。

从0000状态开始,对74LS160连续输入10个脉冲时,电路将从1001状态返回0000状态,进位输出PCO从高电平跳变到低电平。

  1. 用集成计数器设计N进制计数器的方法

若有M进制计数器,要构成N进制计数器,有两种情况:

(1)M>N,从M个状态中任选N个状态构成N 进制计数器。

(2)M<N,采用多片M进制计数器,构成M’计数器,使M'>N

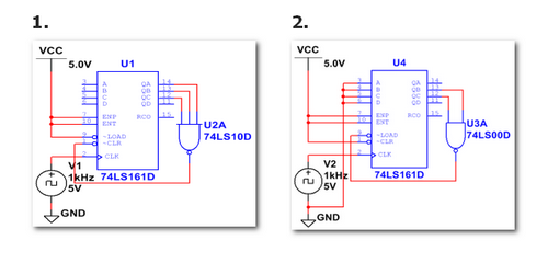
  1. 设计举例:试用74LS161和适当的门电路构成7进制计数器。

(1)分析:74LS161为4位二进制计数器,M=16,N=7,M>N,因此可以使用反馈清零法或反馈置数法进行设计。

(2)状态转换图:

(3)反馈清零法:

按前述设计方法,令

ENP=ENT=1,

LOAD=1,

CLR=S7'=(QcQbQa)'

作图如右图所示:

(4)反馈置数法:

按前述设计方法,令

ENP=ENT=1,

CLR =1,

LOAD =S6'=(QcQb)',

DCBA=0000,

作图如右图所示:

  1. 74LS151简介

74LS151为互补输出的8选1数据选择器,引脚排列和功能表如图所示。

选择控制端(地址端)为C、B、A,按二进制译码,从8个输入数据D0~D7中,选择一个需要的数据送到输出端Y,S为使能端,低电平有效。

(1)使能端S=1时,不论C~A状态如何,均无输出(Y=0,W=1),多路开关被禁止。

(2)使能端S=0时,多路开关正常工作,根据地址码C、B、A的状态选择D0~D7中某一个通道的数据输送到输出端Y。

如:CBA=000,则选择D0数据到输出端,即Y=D0

如:CBA=001,则选择D1数据到输出端,即Y=D1,其余类推。


3 ????实验内容及步骤

  1. 用集成4位二进制计数器(74LS161)组成十进制计数器

(1)画出状态转换图

(2)选择具体设计方案(清零法或置数法)

我选择的是反馈清零法

(3)画出电路图

(4)数据测试,用逻辑分析仪观察并记录CLK、QA、QB、QC、QD、PCO的时序图

用标尺截取N个时钟,观察每个时钟对应的状态,如果状态是按照N进制加法计数器的状态转换图变化,则设计正确,记录时序图。

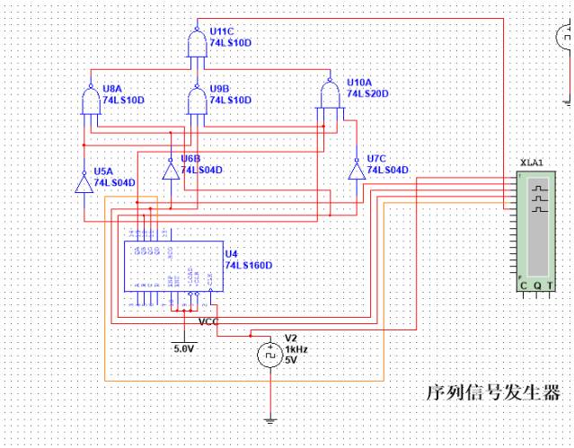
  1. 序列信号发生器

在数字信号的传输和数字系统的测试中,有时需要用到一组特定的串行数字信号。通常将这种串行数字信号称为序列信号。产生序列信号的电路称为序列信号发生器。

(1)右图所示为一个序列信号发生器电路。图中芯片使用74LS160同步计数器。

①在CLK端加时钟信号,使用逻辑分析仪观察芯片CLK、QA、QB、QC、QD、Y的状态变化,并记录时序图。

②通过观察时序图,说明电路在CLK的作用下Y端能输出什么样的脉冲序列?

Y= 0100110101

(2)若希望输出端能周期性的输出Y'=1001001110的脉冲序列,则电路应该怎样改接?试实验之。

分析:序列信号发生器的构成方法有多种。一种比较简单、直观的方法是用计数器和数据选择器构成。观察Y'的数据可知,序列位数为10,计数器仍然选择十进制计数器74LS160,再搭配一个8选1数据选择器(可选择74LS151)即可完成改接。

①写出状态转换表

②写出Y'逻辑表达式

Y'= QA`QC`QB`+QAQC`QB`+QC`QBQA+QC`QBQA

③比较Y'和8选1数据选择器74LS151的逻辑表达式:

④画出电路图

⑤在CLK端加时钟信号,使用逻辑分析仪观察芯片CLK、Qa、Qb、Qc、Qd和Y'的状态变化,并记录时序图。


最后

以上就是失眠皮卡丘最近收集整理的关于时序逻辑电路二——数字逻辑实验0 ????实验目的1 ????实验仪器及材料2 ????实验原理3 ????实验内容及步骤的全部内容,更多相关时序逻辑电路二——数字逻辑实验0内容请搜索靠谱客的其他文章。

本图文内容来源于网友提供,作为学习参考使用,或来自网络收集整理,版权属于原作者所有。
点赞(240)

评论列表共有 0 条评论

立即
投稿
返回
顶部