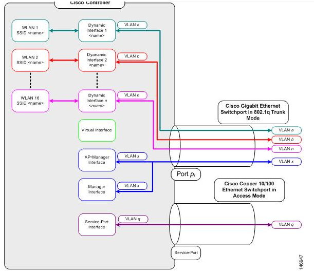
WLC port,interfaces
1.service port:带外管理口
2.数据port,一个port可以对应多个interfaces ,可以做channel配置。
3.manager interface:进行管理,用于2层LWAPP,ap manager interface进行AP的管理,进行瘦AP数据通信,构建LWAPP。建议二者一个vlan。
4.virtual interface:用于DHCP relay,用于保护DHCP server,用该ip地址掩盖DHCP server的地址。主要进行3层安全---web authentication,网页认证的ip地址。漫游管理。
5.动态接口:一个无线网络---动态接口---vlan

转载于:https://blog.51cto.com/zhangjie26699/739950
最后
以上就是可靠小蚂蚁最近收集整理的关于无线项目总结-----WLC的接口解析的全部内容,更多相关无线项目总结-----WLC内容请搜索靠谱客的其他文章。
本图文内容来源于网友提供,作为学习参考使用,或来自网络收集整理,版权属于原作者所有。
发表评论 取消回复