一:课程设计目的
抢答器是竞赛问答中一种常用的必备装置智力竞赛时一般分为若干组各组对主持人提出的问题进行抢答。抢答时要判定哪组优先并予以指示和鸣叫。其设计包含了组合逻辑电路和时序逻辑电路的部分原理。。
课程需求
完成电路的初步设计对电路进行仿真调试观察和测量电路的性能指标并调整部分元件参达到 计时功能或参数的各项要求。
课程分析
设计一个可同时供8名选手参赛的8路数字显示抢答器,选手每人1个抢答按钮的编号与选手的编号,抢答器具有优先抢答的功能先按按钮的选手编号能被数字储存显示并有声音提示表示抢答成功。时能排除其它组的干扰信号闭锁其它各路输入使其它组再按开关时失去作用,主持人设置有控制开可以手动清零复位。
二:课程方案
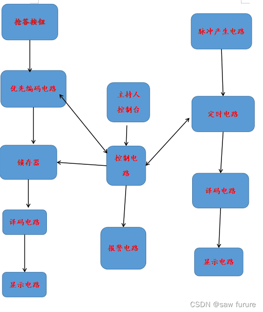
根据任务要求可以实现的方案很多第一种方案是主用优先编码器将抢答者选出然后送入锁存器锁存君输出经过译码显示,显示出抢答者的编号,控制电路斗编码器置于禁止状态,不允许其他参赛者抢答。
第二种方案是将抢先按下按钮的编号用锁存器锁存,然后主入专用频道数显译码电路,直接驱动数码管显示抢年者编号,系统设计与理论分析。
三:电路框图




PDB图
工程步骤图
四:参数过程
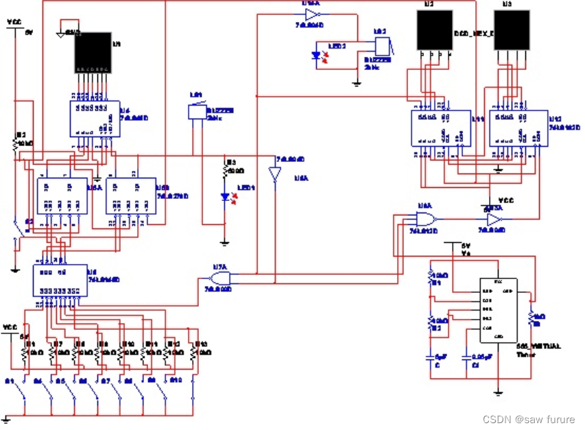
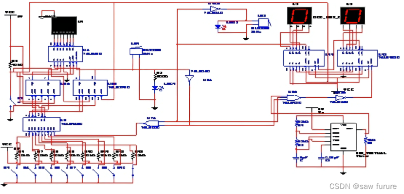
分辨出选手按键的的先后,并锁存优先抢答者的编号,供译码显示电路用二是要使其他选手的按键操作无效。选用优先编码74LS148和RS锁存器74LS219可以完成上述功能。其电路组成如图所示。其工作原理是:当主持人控制开关处于 u位置时清零, RS 触发器的 R 端为低电平,输出端(4Q~1Q)全部为低电平。于是74LS48的Bl=0,显示器灭灯;74LS148的选通输入端ST=0774LS148处于工作状态,此时锁存电路不工作。当主持人将开关拔到 u 位置时,优先编码电路和锁存电路同时处于工作状态,既抢答器处于等待工作状态,等待输入端l7、 l 6、l5、l4、l3、l2、l1、l0输入信号,当有选手将键按下时出 Y 2 Y 1 Y 0=01071YEX =0。
经RS锁存器后,CTR=1,BI=1,此时74LS279处于工作状态,4Q3Q2Q=101,经74LS48译码后,显示器显示出“5”。此外,CTR=1,使74LS148的ST端为高电平,74LS148处于禁止工作状态,封锁了其它按键的输入。当按下的键松开后,74LS148的YEX高电平,但由于CTR维持高电平不变,所以74LS148仍处于禁止工作状态,其它按键的输入信号仍不会被接受。这就保证了抢答者的优先性以及抢答电路的准确性。当优先抢答者回答完问题后,主持人操作控制开关S2,使抢答电路复位,以便进行下一轮抢答。
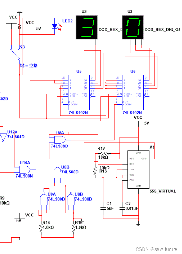
74LS48的7,6,2,3引脚接受来自74LS192的输出信号并把它译码 显示在数码管上。74LS192的9,10,11,15引脚完成时间设定功能,本设计要求定时30秒,所以把左边的芯片的1,15引脚接高电位,期于的全接低位,使的初始时间设定为30秒。555芯片完成产生秒脉冲的功能。工作过程为:抢答开始前,74LS192的置数端为低电位,处于初始状态,数码管显示为30,5引脚接高电位。抢答开始后,秒脉冲冲推动右边的芯片开始倒记时,同时右边芯片产生的信号做为左边芯片的CP信号推动左边的芯片倒记时,完成十进制的倒记时功能。当有人抢答后1Q的输出为1,经过非门后变为0,通过与门屏蔽了秒信号,停止记时,完成显示抢答时间的功能。当记到了30秒时,左边的芯片产生的定时到信号输出为低电位,也屏蔽了秒信号,使得数码管显示为00。
门U7的作用是控制时钟信号 P 的放行与禁止,门U7的作用是控制14LS148的输入使能端 ST 。图中的工作原理是:主持人控制开关拔到 u 位置时,74LS279的输出TR=0,经U8反相,A=1,则从555输出端来的时钟信号 能够到74LS192的 PD 时钟输入端,定时电路进行递减计时,在定时时间未到时,图中的74LS192的借位输出端B02=1,门U7的输出ST=0,使74LS148处于正常工作状态,从而实现功能①的要求;当选手在定时时间内按动抢答键时,TR=1,经U8反相,A=0,封锁 P 信号,定时器处于保持状态,门U7的输出ST=1714LS148处于禁止工作状态,从而实现功能②的要求;当定时时间到时,74LS192的借位输出端B02=1,门U7的输出ST=0,使14LS148处于正常工作状态,从而实现功能①的要求;当选手在定时时间内按动抢答键时,TR=17经U8反相,A=0,封锁P 信号,定时器处于保持状态,门U7的输出ST=1774LS148处于禁止工作状态,从而实现功能②的要求;当定时时间到时,74LS192的借位输出端B02=0,门U7的输出ST=1774LS148处于禁止工作状态,禁止选手进行抢答,门U9同时处于关门状态,封锁 P 信号,使定时电路为00状态,从而实现功能③的要求。
经以上单元电路的设计,可以得到定时抢答电路的整机电路。严格根据八路智力竞赛抢答器的总体方框图的指引再结合竞赛抢答器的抢答电路,定时电路,报警电路,控制电路绘制出总体电路接通电源后,主持人将控制开关拔到 开始位置时,led发光,抢答电路和定时电路进入正常抢答工作状态。当参赛选手按动抢答键时,选择器分辨出选手按键的先后,并锁存优先抢答者的编号,供译码显示译码电路用并且使其它选手按键操作无效。之后扬声器发声,抢答电路和定时电路停止工作。
五:学习心得
完成带有显示的8路抢答器的课程设计,让我学会了两种学习电子信息工程应该要学会的软件立创EDA和AD,在过程中会有些磕磕绊绊,蹒跚学步。但一切结束之后,结果是让人满心欢喜的,让我明白了老话说的先苦后甜到底是怎样的滋味。
PCB板的绘制很艰辛但很有趣,像是小时候玩的连连看游戏。我仍觉得很多东西都是相同的,很多看似枯燥乏味的,也会有其乐趣。像每天的潮汐日落,枯燥乏味极了,但总会有人总中悟出什么东西来,大抵是“世上本没有路,走的人多了也就有了路”把。电路也是一样,有了这次的经验再加以巩固,我相信会越来越得心应手的。
总之,因为这次课程设计,我学到了很多,也对这方面的知识产生了浓厚的兴趣,在今后的学习中要去强化自己的理论水平,提高自己的能力。
最后
以上就是负责小虾米最近收集整理的关于带有显示的8路抢答器课程设计的全部内容,更多相关带有显示内容请搜索靠谱客的其他文章。
发表评论 取消回复