1 降压(Buck)变换器基础
学习连接:电源硬件设计----降压(Buck)变换器基础
2 Simulink仿真
搭建仿真电路并分析结果,电路参数设置:
- 输入电压200V
- 负载电阻10欧姆
- 电感值180uH
- 电容104uF
- MOSFET开关频率20kHz
打开MATLAB中的Simulink,如图所示:

Simulink新建空白模型,如图所示:

2.1 Simulink元件选择和设置
Simulink元件库中搜索所需元件,如图所示:

电源模块(powergui)元件选择,如图所示:

直流电源(DC Voltage)元件选择,如图所示:

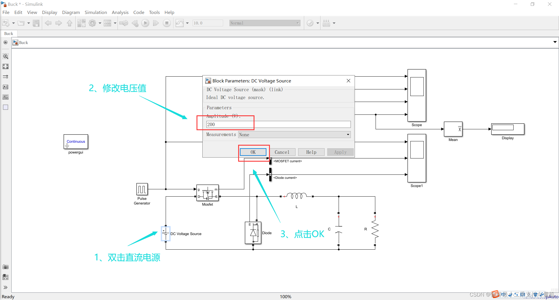
设置直流电源电压,如图所示:

开关MOS器件(MOSFET)元件选择,如图所示:

开关MOS器件参数设置,如图所示:

Pulse Generator元件选择,如图所示:

Pulse Generator占空比和频率设置,如图所示:

二极管器件(Diode)元件选择,如图所示:

二极管参数设置,如图所示:

电感电容电阻(Series RLC Branch)元件选择,如图所示:

电感器件参数设置,如图所示:

电容器件参数设置,如图所示:

电阻器件参数设置,如图所示:

测量模块(Multimeter)元件选择,如图所示:

测量模块(Multimeter)参数设置,如图所示:

显示模块(Display)元件选择,如图所示:

显示模块(Scope)元件选择,如图所示:

测量模块(Mean)元件选择,如图所示:

连接线(Bus Selector)选择,如图所示:

连接线(Demux)选择,如图所示:

元件旋转和翻转,如图所示:

显示模块(Scope)元件显示设置,如图所示:

连接线(Bus Selector)输出设置,如图所示:

连接线(Demux)输出MOSFET current设置,如图所示:

连接线(Demux)输出Diode current设置,如图所示:

2.2 Simulink仿真
元件布局,连线,如图所示:

Scope显示设置,如图所示:


仿真结果,如图所示:

波形放大图,如图所示:

波形放大图,如图所示:

希望本文对大家有帮助,上文若有不妥之处,欢迎指正
分享决定高度,学习拉开差距
最后
以上就是甜甜大船最近收集整理的关于Simulink仿真----降压(Buck)变换器的全部内容,更多相关Simulink仿真----降压(Buck)变换器内容请搜索靠谱客的其他文章。
发表评论 取消回复