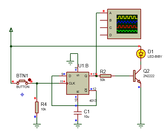
这里我们利用CD4013来做一个开关,以期达到演示原理的效果。硬件连接如下:

运行起来效果如下:

这里需要注意的是,本电路是模拟电路和数字电路混合的电路,那么在运行仿真的时候会发生错误提示:Timestep too small,我们可以进入
System -> Set Animation Options -选择 SPICE Options:

继续选择Settings for Better Convergence

记住最后点load后,两步OK后点一下文件保存,这样就能确保这个选择被保存了。
然后运行就不会报错了。
最后
以上就是机智棉花糖最近收集整理的关于proteus中仿真D触发器CD4013的全部内容,更多相关proteus中仿真D触发器CD4013内容请搜索靠谱客的其他文章。
本图文内容来源于网友提供,作为学习参考使用,或来自网络收集整理,版权属于原作者所有。
发表评论 取消回复