车路云一体化融合控制系统白皮书
- 1. 车路云一体化融合控制系统
- 1.1 系统定位
- 1.2 系统架构及组成
- 1.2.1 系统架构
- 1.2.2 云控基础平台
- 1.2.2.1 边缘云组成及功能
- 1.2.2.2 区域云组成及功能
- 1.2.2.3 中心云组成及功能
- 1.2.3 云控应用平台
- 1.2.4 路侧基础设施
- 1.2.5 通信网
- 1.2.6 车辆及其他交通参与者
- 1.2.7 相关支撑平台
- 1.3 系统特征
- 1.4 系统关键技术
- 1.4.1 边缘云架构技术
- 1.4.2. 动态资源调度技术
- 1.4.3. 感知与时空定位技术
- 1.4.4. 车辆与交通控制技术
- 1.4.5. 云网一体化技术
- 1.5. 系统功能分类
- 2. 车路云一体化融合控制系统产业相关方及应用
- 2.1.主要产业生态参与者及作用
- 2.1.1. 政府及行业监管机构
- 2.1.2. 供应商运营商
- 2.1.3. 网联车辆提供商
- 2.1.4. 出行业务服务商
- 2.1.5. 特定业务服务商
- 2.2. 产业数据体系
- 2.2.1. 数据种类及特点
- 2.2.2. 数据交互需求
- 2.2.3. 数据交互安全
- 2.3. 典型应用场景
- 3. 车路云一体化融合控制系统产业应用面临的挑战
- 4. 车路云一体化融合控制系统发展建议
1. 车路云一体化融合控制系统
1.1 系统定位
车 路 云 一 体 化 融 合 控 制 系 统 ( System of Coordinated Control by Vehicle-Road-Cloud Integration,SCCVRCI),是利用新一代信息与通信技术, 将人、车、路、云的物理层、信息层、应用层连为一体,进行融合感知、决策与 控制,可实现车辆行驶和交通运行安全、效率等性能综合提升的一种信息物理系 统,也可称为“智能网联汽车云控系统”,或简称“云控系统”。
1.2 系统架构及组成
1.2.1 系统架构
云控系统是一个复杂的信息物理系统,该系统由网联式智能汽车与其他交通 参与者、路侧基础设施、云控基础平台、云控应用平台、保证系统发挥作用的相 关支撑平台以及贯穿整个系统各个部分的通信网等六个部分组成,其系统架构及 组成如图 1 所示

图 1 同时也展示了六个组成部分之间的关系。
车辆及其他交通参与者的信息既可以由路侧基础设施采集和处理后上传云控基础平台,也可以由无线通信网直接上传云控基础平台;云控基础平台结合地图、交管、气象和定位等平台的相关数据,对汇聚于云控基础平台的车辆和道路交通动态信息按需进行综合处理后, 以标准化分级共享的方式支撑不同时延要求下的云控应用需求,从而形成面向智能网联汽车产业实际应用的云控平台,为车辆增强安全、节约能耗以及提升区域 交通效率提供服务;企业、机构及政府相关部门已有交通/智能网联汽车服务平台,通过云控基础平台无需追加基础设施建设,即可便捷地获得更为全面的交通 基础数据以提升其服务。在整个云控系统架构中,通信网根据各个部分之间标准化信息传输与交互的要求,将各个组成部分以安全、高效和可靠的方式有机联系 在一起,保障云控系统成为逻辑协同、物理分散、可支撑智能网联汽车产业发展的信息物理系统。
1.2.2 云控基础平台
云控基础平台由边缘云、区域云与中心云三级云组成,形成逻辑协同、物理分散的云计算中心。云控基础平台以车辆、道路、环境等实时动态数据为核心,结合支撑云控应用的已有交通相关系统与设施的数据,为智能网联汽车与产业相关部门和企业提供标准化共性基础服务。
其中,边缘云主要面向网联汽车提供增强行车安全的实时性与弱实时性云控应用基础服务;区域云主要面向交通运输和交通管理部门提供弱实时性或非实时性交通监管、执法等云控应用的基础服务,并面向网联汽车提供提升行车效率和节能性的弱实时性服务;中心云主要面向交通决策部门、车辆设计与生产企业、交通相关企业及科研单位,提供宏观交通数据分析与基础数据增值服务。三者服务范围依次扩大,后一级统筹前一级,服务实时性要求逐渐降低,但服务范围逐步扩大。三级分层架构有利于满足网联应用对实时性与服务范围的各级要求。云控基础平台总体框架如图 2 所示。

1.2.2.1 边缘云组成及功能
边缘云是云控基础平台中最接近车辆及道路等端侧的运行环境。从组成结构上,主要包括轻量级基础设施和虚拟化管理平台、边缘云接入网关、计算引擎和高速缓存、边缘云领域特定标准件和标准化分级共享接口等组成部分。其总体框架如图 3 所示。

轻量级基础设施和虚拟化管理平台:底层为轻量级云计算基础设施,如内存计算和网络接入资源;上层为轻量级云虚拟化管理平台,实现基础设施的虚拟化和有效管理。
**边缘云接入网关:**包括路–云、车–云和云–云网关。其中路–云网关主要负责将路侧雷达和摄像头等路侧感知设备的初步感知数据接入边缘云;车–云网关主要负责将车端可上传总线数据和车端感知数据接入边缘云;云–云网关,负责第三方平台接入融合感知所需的相关数据,如实时气象信息、高精度地图和交通信
号信息等,并负责边缘云之间和边缘云与区域云之间的数据交互。
高速缓存和计算引擎:高速缓存用以实现对获取的车路动态信息进行缓存,并由计算引擎进行预处理完成基础计算;两者可以为实时性和弱实时性的云控应用提供底层数据缓存与处理。
边缘云领域特定标准件:边缘云主要功能体现为一组领域特定标准件,通过道路交通预见性感知和决策建议等基础服务,用于支撑盲区与超视距危险预警、协同换道规划等云控应用功能建设。具体包括:
- 融合感知标准件
融合感知标准件基于云网一体化底座,以同步采集的路侧多源异构传感器数据为输入,为增强行车安全,通过智能化数据融合,将道路交通环境感知结果以标准化 API 的形式对外提供道路交通预见性感知服务。
- 协同决策标准件
协同决策标准件基于云网一体化底座,以融合感知标准件的输出和车辆及道路实时路况数据为输入,为增强每辆联网车辆的行车安全,通过云端集中决策将决策结果以标准化 API 的形式对外提供车速、变道等决策建议服务。
- 协同控制标准件
协同控制标准件基于云网一体化底座,以车辆及道路实时路况数据为输入,为增强每辆联网车辆的行车安全和提升行车效率和节能性,通过车辆状态估计和车辆专用控制,将协同控制指令以标准化 API 的形式为车端提供行车控制服务。
标准化分级共享接口:包括标准化数据交互规范和分级共享接口,实现多级云架构下的数据标准化转换,提升信息共享能力以支持远程驾驶、辅助驾驶和安全预警等云控应用的运行。
1.2.2.2 区域云组成及功能
区域云面向区域级交通监管与交通执法以及域内车辆等提供基础服务,是多个边缘云的汇聚点。从组成结构上,主要包括基础设施和虚拟化管理平台、区域云接入网关、计算引擎和存储分析引擎、区域云领域特定标准件和标准化分级共享接口等组成部分。其总体框架如下图 4 所示。

基础设施和虚拟化管理平台:底层为云计算基础设施,如计算、存储和网络资源;上层为云虚拟化管理平台,实现基础设施的虚拟化和有效管理。
**区域云接入网关:**包括路–云、车–云和云–云网关。其中路–云网关和车–云网关的作用与边缘云相同;云–云网关,负责所需第三方平台相关信息,如实时气象信息、交通管控信息等的接入,并负责区域云之间和区域云与边缘云、中心云之间的数据交互。
大数据存储、大数据分析和计算引擎:大数据存储用以实现对边缘云缓存数据和必要的路侧监控视频数据进行存储,利用大数据分析相关模型和计算引擎可以支撑平台弱实时性和非实时性共性服务的分析与处理。
区域云领域特定标准件:区域云主要功能体现为一组领域特定标准件,通过协同决策与控制和路网动态管控等基础服务,用于支撑云端最佳路径规划和区域路网实时态势感知等云控应用功能建设。具体包括:
- 协同决策标准件
协同决策标准件基于云网一体化底座,以区域范围内的车辆及道路实时路况数据为输入,为加强路网级交通管控、增强联网车辆的行车安全、提升联网车辆行车效率和节能性,通过云端集中决策将决策结果以标准化 API 的形式面向外部应用平台和车辆提供决策建议服务。
- 协同控制标准件
协同控制标准件基于云网一体化底座,以区域范围内的车辆及道路实时路况数据为输入,为加强路网级交通管控、增强联网车辆的行车安全、提升联网车辆行车效率和节能性,通过云端能效分析将协同控制指令以标准化 API 的形式为外部交通应用平台及车辆提供协同控制服务。
- 交通动态管控标准件
交通动态管控标准件基于云网一体化底座,以区域范围内的车辆及道路实时路况数据为输入,通过数据分析与预测、能效计算和专用远程控制方法,实现精确路网级交通状态推送、突发事件与异常天气提醒等基础功能,将路网动态管控信息以标准化 API 的形式为智能交通运输和管理部门提供区域路网实时态势感知、路网交通智能管控、路侧智能设施管控等基础服务;利用车辆及道路实时路况历史数据实现交通事件回溯服务。
标准化分级共享接口:与边缘云类似,包括标准化数据交互规范和分级共享接口,支持车辆编队行驶、道路监控预警、路径引导和路侧设施远程控制等广域范围云控应用的运行。
1.2.2.3 中心云组成及功能
中心云面向交通决策部门、车辆设计与生产企业、交通相关企业及科研单位,基于多个区域云数据的汇聚,为其提供多维度宏观交通数据分析的基础数据与数据增值服务。从组成结构上,主要包括基础设施和虚拟化管理平台、中心云接入网关、计算引擎和数据仓库与大数据分析引擎、中心云领域特定标准件和标准化分级共享接口等组成部分。其总体框架如下图 5 所示

中心云的基础设施和虚拟化管理平台,在逻辑结构上与区域云相同,但物理规模上根据区域范围有所不同。
**中心云接入网关:**中心云的云–云网关,负责中心云之间和中心云与区域云之间的数据交互。
数据仓库、计算引擎与大数据分析:数据仓库基于所连接区域云的交通历史数据,实现多维度基础数据汇总,并由计算引擎进行大数据分析与处理,实现面向领域的、全局的数据价值提升。
中心云领域特定标准件:中心云主要功能体现为领域大数据分析标准件,用于支撑智能网联汽车和智能交通领域大数据价值提升等云控应用功能建设。
领域大数据分析标准件基于云网一体化底座,以汇聚的多个区域云数据为输入,基于多个区域内车辆及其交通环境的多维度基础汇总数据,通过数据挖掘、大数据计算与多维交互式分析,将领域数据分析结果以标准化 API 的形式提供宏观交通数据分析的基础数据与数据增值服务。
标准化分级共享接口:与边缘云和区域云类似,包括标准化数据交互规范和分级共享接口,支持全局道路交通态势感知、道路交通规划设计评估、驾驶行为与交通事故分析、车辆故障分析和车险动态定价分析等全局范围云控应用的运行。
1.2.3 云控应用平台
云控应用主要包括增强行车安全和提升行车效率与节能性的智能网联驾驶应用、提升交通运行性能的智能交通应用,以及车辆与交通大数据相关应用。根据云控应用对传输时延要求的不同,可以分为实时协同应用和非实时协同应用。
云控应用是企业云控应用平台的核心功能。既有的企业云控应用平台多为各类企业或相关单位根据各自需求建设而成。而在云控基础平台之上建设的云控应用平台是面向智能网联汽车有效整合人–车–路–云信息,结合 V2X 和车辆远程控制技术,通过“端、边、云”协同,实现车辆行驶性能提升与运营全链路精细化管理的协同管控平台。云控应用平台可获取最全的、标准化的智能汽车相关动态基础数据,为企业提供基于产业各类需求的差异化、定制化服务,以支持网联式高级别自动驾驶、盲区预警、实时监控、远程控制、远程升级、最佳路径规划、网络安全监控等众多功能。
1.2.4 路侧基础设施
云控系统的路侧基础设施通常布置于路侧杆件上,主要包括路侧单元(RSU)、路侧计算单元(RCU)和路侧感知设备(如摄像头、毫米波雷达、激光雷达)、交通信号设施如红绿灯等,以实现车路互联互通、环境感知、局部辅助定位、交通信号实时获取等功能。
1.2.5 通信网
云控系统的通信网包括无线接入网、承载网和核心网等。云控系统集成异构通信网络,使用标准化通信机制,实现智能网联汽车、路侧设备与三级云的广泛互联通信。无线接入网提供车辆与周边环境的多样化通信能力,实现车与路侧基础设施通信(V2I)、车间直通通信(V2V)、车与人通信(V2P)、车与网络(V2N)/边缘云的通信。路侧设备与云控基础平台各级云由多级有线网络承载。
云控系统利用 5G、软件定义网络、时间敏感网络、高精度定位网络等先进通信技术手段实现互联的高可靠性、高性能与高灵活性。
1.2.6 车辆及其他交通参与者
云控系统的车辆包括网联辅助信息交互(1 级)、网联协同感知(2 级)、网联协同决策与控制(3 级)等三种不同网联化1车辆,以及应急辅助(0 级)、部分驾驶辅助(1 级)、组合驾驶辅助(2 级)、有条件自动驾驶(3 级)、高度自动驾驶(4 级)、完全自动驾驶(5 级)等不同驾驶自动化等级2车辆。
不同网联化和智能化等级车辆是云控平台的数据采集对象和服务对象。在数据采集方面,对于具有联网能力的车辆,云控基础平台既可以直接通过车辆网联设备采集车辆动态基础数据,也可以间接通过路侧智能感知获得车辆动态数据;对于不具有网联能力的车辆,则间接通过路侧智能感知获得车辆动态数据。
在云控服务方面,对于 3 级及以上驾驶自动化等级的车辆,可以直接接收云控平台输出的协同决策与控制数据,再由其车载智能计算平台或控制器做出响应;对于 2级及以下驾驶自动化等级的车辆,间接接收云控平台输出的协同决策数据,再由其车载人机交互平台接收决策,并由单车或驾驶员完成控制;与车辆类似地,云控系统的其他交通参与者包括行人、骑行人等。
云控基础平台可以通过路侧智能系统采集其他交通参与者位置与速度信息,也可以通过在云控基础平台已注册的其他交通参与者所携带的定位设备采集其位置与速度信息,并基于云端融合感知向这些已注册的其他交通参与者提供安全预警服务。
1.2.7 相关支撑平台
相关支撑平台是提供云控应用运行所需其他数据的专业平台,包括高精动态地图、地基增强定位平台、气象预警平台以及交通路网监测与运行监管平台等。
其中,高精动态地图是云控系统提供动态基础数据服务的主要载体,通过高精度动态地图平台提供的地图引擎,基于动态基础数据可为云控基础平台提供实时更新的动态状态数据;地基增强定位平台是利用 GNSS 卫星高精度接收机,通过地面基准站网,利用卫星、移动通信、数字广播等播发手段,在服务区域内可为云控基础平台提供 1-2 米、分米级和厘米级实时高精度导航定位服务;气象预警平台通过道路沿线布设的气象站设备采集,通过识别能见度、雨量、风向、雷报、大雾(团雾)等气象信息,可为云控基础平台提供实时天气状况;交通路网监测与运行监管平台可为云控基础平台提供路政、养护、服务区以及紧急事件等实时信息
1.3 系统特征
云控系统是以云控基础平台为核心、基于共享模式、突破烟囱模式局限性的一种新型信息物理架构,通过云控基础平台可以获得更为全面的交通动态基础数据,有利于开展全局监测与控制。其具体特征包括:
(1)车路云泛在互联:云控系统全域范围内车路云各异构节点,通过标准化通信机制进行广泛互联通信,打通信息孤岛,构建起用于支持协同控制的闭环通信链路。
(2)交通全要素数字映射:云控系统通过对从车路云实时获取的交通系统各要素状态信息进行分层融合,构建物理世界在数字世界的实时数字映射,统一为不同的协同应用提供运行所需实时基础数据 。
(3)应用统一编排:云控系统通过对协同应用的运行方式进行统一编排,消解应用间行为冲突,利用各应用的优势能力,提升云控系统的车辆与交通运行优化性能。
(4)高效计算调度:云控系统通过对协同应用运行的动态位置及所用计算资源进行统一调度,实现系统资源高效利用,确保协同应用在大并发下按需实时运行,保障所服务车辆与交通的运行安全。
(5)系统运行高可靠:云控系统通过车路感知融合、集中计算编排、应用多重备份等方式,实现车辆与交通运行优化的高可靠性
1.4 系统关键技术
云控系统作为一类新型信息物理系统,融合了多种学科、不同领域的前沿技术,其建设和发展需要攻克架构、感知、控制和通信等方面众多关键技术,包括边缘云架构技术、动态资源调度技术、感知与时空定位技术、车辆与交通控制技术以及云网一体化技术等。
1.4.1 边缘云架构技术
边缘云是实现云控系统高并发、按需运行实时类云控应用的新型技术手段。
实时类云控应用如高级别自动驾驶对信息传输的毫秒级时延和超高可靠要求远远超越了传统云计算架构的技术能力,亟需通过边缘云的架构设计满足云控系统的实际需要。
边缘云架构的目的是将实时通信、实时数据交换与实时协同计算技术融为一体,实现系统响应的实时性、数据传输的低时延与接入请求的高并发,以保证车路云数据交换在应用层面满足自动驾驶控制对实时性与大并发下的可用性及信息安全的实际要求,并保证互操作性和易用性。相关技术工作包括,制定统一的数据交互标准,开发基础数据分级共享接口,优化数据存储模型,建立高性能消息系统,采用轻量级基础设施及虚拟化管理平台保障边缘云服务实时性,优化上报与下发通信链路性能等。
1.4.2. 动态资源调度技术
云控系统需要运行大量应用以服务于智能网联汽车及交通系统各种场景。为消解高并发下各应用在资源使用上的冲突和物理世界车辆行为的冲突,云控系统要根据云控应用对实时性、通信方式、资源使用与运行方式等方面的要求,选择服务的运行地点及所分配的资源,保障服务按需地实时可靠运行,保障所服务车辆的行车安全。相关技术工作包括,以平台统一管理或自行管理的方式进行负载均衡、生命周期管理,并利用领域特定的规则引擎按需调用云端车辆感知共享、增强安全预警、车辆在线诊断、高精度动态地图、辅助驾驶、车载信息增强以及全局协同等资源。
1.4.3. 感知与时空定位技术
智能网联汽车与路侧传感器的异构、多源与车辆分布不确定等特性,以及网联自动驾驶对信息精度、实时性与可靠性的高要求,带来车路感知系统配置、路侧感知部署、多源数据时间同步、多源异构数据关联等难题,对云控系统感知与时空定位技术提出了挑战。云控系统中车与路感知性能,需要具有强工况适应性、良好的鲁棒性能与确定的实时性,以产生实时、高精度、高可靠的动态基础数据,满足网联式自动驾驶的感知需求以及交通数字孪生需求。云控系统中的交通参与者位置、路侧设施位置、交通事件位置等信息,需要有可靠的精度保障、较低的传输时延,以及复杂场景的可用性、安全冗余、鲁棒性等要求。高可靠高精度的位置表达,需要结合高精地图、高精度定位技术建立基于语义特征的传感器数据智能配准,从而保障云控系统各类应用服务中感知与时空定位的可靠性、准确性和可用性。
1.4.4. 车辆与交通控制技术
云控系统通过对车辆进行协同控制增强行车安全、提升行车效率和节能性,通过对交通行为进行监测与调控保障交通运行效率。根据交通运行总体需求与交通参与者个体的需求,亟需通过云控基础平台提供各类云控应用所需的单车、多车、车与路及交通的协同决策与协同控制等共性基础服务,以确保驾驶行为的规范性和道路交通总体功能的协调性。
1.4.5. 云网一体化技术
智能网联汽车与智能交通业务对云控系统异构网络提出了较高的实时性、可用性与并发性能要求。为满足较高服务质量需求,需要对通信节点与链路的工况进行实时监测与预测,对高并发数据在网络中的路由与节点处理进行统一优化调度。为此,应充分利用 5G 网络和 MEC 边缘计算技术扩展路侧计算单元的计算和存储能力,通过在其上部署边缘云引入更多本地应用以支持更丰富的交通应用场景,实现边缘计算和各层云的整合。云网一体化技术包括车云协同架构下的边缘计算技术将边缘云下沉至离车辆最近的 5G 无线接入网侧,以支持完成现场控制级应用,如路口级实时控制;利用运营商提供的产业互联网专线和城域光纤的综合通信网络技术将区域云划分为实时区域云和非实时区域云,以实现实时性与弱实时性路网级的远程控制应用,如货车编队行驶属于区域云实时性要求较高的规划和控制应用;车云、路云和云云网关技术以保障边缘云、区域云与中心云间跨域数据的标准与高效通信;以及低时延高可靠 V2X 通信技术、计算-存储-通信资源的联合优化管理技术和网络切片技术等
1.5. 系统功能分类
云控系统能够增强车辆行车安全、提升行车效率和节能性以及提升交通运行性能,离不开网联技术、自动驾驶技术与路侧基础设施的能力。基于云控应用的服务方式,将云控系统的功能分为 4 个类别,如表 1 所示。
云控功能类别 1 仅实现对车辆感知性能的增强。车辆控制仍由驾驶人或自动驾驶系统负责。由于云控应用涉及对驾驶过程的辅助,要求网联化等级至少为 2级。如果车辆由驾驶人控制,对车辆驾驶自动化等级1无要求。如果车辆由自动驾驶系统控制,自动驾驶等级至少为 3 级,则车辆可在运行设计域内实现自动驾驶与云控应用的配合。

云控功能类别 2 实现单车的网联决策、规划或控制,以及利用单车控制能力实现的对混合交通(含非自动驾驶车辆)的优化调节。车辆控制仍由驾驶人或自动驾驶系统负责。考虑云控应用输出信息的基础上,车辆进行自主控制。网联化与路侧基础设施的实时性等性能须满足支持网联自动驾驶的要求,因此要求网联化等级达 3 级。
云控功能类别 3 实现多车协同决策或控制,以及多车协同下有限场景的混合交通优化控制。由于云控应用考虑多车协同与交通运行的性能,超越了单车自动驾驶的能力范围,所以车辆决策与运动规划由云控应用负责,车辆负责对自车行驶安全进行监控,在云控应用的指令与自车安全与任务等目标不冲突的条件下按云控应用要求进行控制。如出现冲突,车辆按保证自车行驶安全的方式进行控制,并与云控应用进行协商。此类云控功能涉及的应用同时对多车驾驶过程进行统一优化,对路侧基础设施有更高的性能要求。由于应用可以服务于自动驾驶车辆与人驾驶车辆组成的混合车队,因此对驾驶自动化等级的要求不变。
云控功能类别 4 实现全域车辆与交通统一的融合控制。在此类云控功能的场景下,单车智能或驾驶人不能考虑多车与交通的全局性能,需要云控应用完全负责车辆与交通控制。由于此类功能涉及路网全域车辆与交通的运行优化,对路侧基础设施的要求进一步提高。此类云控功能仍需考虑人驾驶车辆及自动驾驶向人驾驶切换的情况,以服务于混合交通,因此对驾驶自动化等级的要求不变。
云控功能类别从技术角度上明确了控制主体的选择思路,但上述设计并不唯一的实现方式。在具体应用场景下,考虑业务与用户需求,在满足性能要求条件下,可对控制主体进行灵活设计。
2. 车路云一体化融合控制系统产业相关方及应用
2020 年,中央政府大力号召部署新型基础设施建设,我国各省、直辖市开始加紧落实部署,涵盖 5G 网络、工业互联网、人工智能、大数据中心等新兴技术,以带动生产基础设施向数字化、网络化、智能化转型,为云控系统产业发展和规模化应用提供了良好的契机。
2.1.主要产业生态参与者及作用
云控系统的产业生态构成十分丰富,从区域范围角度,包括城内、城际、特定区域产业生态;从产业链角度,包括政府及行业监管机构、供应商、网联车辆、出行业务服务商及特定业务提供商等,其产业链如图 6 所示。其中,政府及行业监管机构是云控系统及各项基础设施标准、规划、建设、管理、复用与共享的推动方,整个云控体系的基础;供应商是云控系统各项基础设施与基础能力的提供方,网联车辆是云控系统的主要服务对象,业务提供商利用云控系统的能力开展面向出行和特定场景的服务。

2.1.1. 政府及行业监管机构
政府及行业监管机构推动云控系统及各项基础设施建设与运营。重点在顶层设计、法律法规、技术标准、数据权属、设施共享等方面发挥领导与协调作用。
同时,在云控系统的帮助下,政府及行业监管机构能够实现对道路交通的协同感知、协同决策和协同控制,从根本上改变汽车和交通系统的运行模式,打造全新的智能交通体系,并且缓解当前面临的治理难题。政府支持下的智能网联示范区、先导区自运营或委托运营方,为云控系统提供封闭/半封闭/公开测试道路和区域,引导出行业务/特定业务服务商在区内进行产品开发、仿真测试、评价等业务,按照先试先行、逐步落地思路,推动智能网联业务产业化发展。
2.1.2. 供应商运营商
围绕云控核心能力建设,供应商为云控系统提供包括平台 IT 基础设施、路侧感知与计算能力、车端通信设备等端到端网络连接及高精地图和定位等设备及服务。主要的供应商包括:芯片/模组、设备/软件、云服务、通信、高精定位/地图等。
芯片模组供应商——芯片/模组是云控系统基础能力的载体和保障:AI 识别、并行计算芯片支持云控路侧基础设施的感知识别、多源融合、边缘计算等能力;
服务器芯片支持云控基础平台的超高并发、实时/非实时计算等能力;4/5G、C-V2X 等通信芯片及模组支持云控系统车路云之间大带宽、低时延、高可靠的通信能力。
设备软件供应商——云控系统聚合了产业链相关硬件设备及软件服务,最大化各组成部分的效能。OBU/RSU 提供基于 C-V2X 的连接,使车端随时接入云控平台并确保业务无缝切换;高清摄像头提供视觉输入,毫米波雷达提供路面移动物体的动态参数,激光雷达提供 360 度点云数据。边缘计算单元将各类感知信息融合解析,产生结构化数据。自动驾驶场景库/仿真/评测等软件及 SDK、API放大云控基础平台的架构和数据优势,为网联车辆提供信息通信、路径规划、远程控车等服务。
云服务供应商——云服务是云控基础平台部署的前提条件,为云控基础平台的运行提供网络、存储、硬件、虚拟化、容器、信息安全等基础资源,以便云控系统按需调用,满足各项应用逻辑的实现。同时,IaaS 云服务商提供弹性、可扩展、可迁移、支持灾备等特性的部署环境,确保云控基础平台的长期稳定可靠运行。
通信运营商——通信运营商为云控系统提供通信基础设施,助力一体化融合控制系统的实现。5G 网络从 NSA 向 SA 架构演进,支持 C-V2X(包括 LTE-V2X和 NR-V2X)、URLLC、网络切片等重要功能,为公众车联网专网及增强型网联应用奠定基础。固网方面,骨干网、承载网、城域网形成覆盖全国的连接通道,可充分保障云控中心云、区域云、边缘云之间的互联互通。
高精定位基础地图运营商——高精定位/基础地图为网联车辆提供准确全面的静态地理信息,同时,云控应用和服务也可依托高精定位/基础地图进行。云控基础平台可基于路侧感知生成动态地图信息,以中立角色分发至不同高精定位/地图运营商平台,推广面向智能网联汽车的高精动态地图服务。
应用系统开发商集成商——独立软件开发商(Independent Software Vendor,ISV)和集成商(Software Integration, SI)为产业各企业提供各类基础软件、定制化云控应用和维护服务;基于云控基础平台提供的 API,接入道路、车辆等终端设备,实现与周边相关支撑平台的集成与数据流打通。
公路运营商——已建成公路的运营方可以对公路进行统一运营管理,负责公路资产管理及运营委托业务,开展上下游业务的经营与开发;基于云控基础平台提供的 API,接入更全更广范围的道路动态基础数据后,可以提升出行体验。
2.1.3. 网联车辆提供商
网联车辆包含了乘用车、商用车等所有涉及网联功能的车辆,它既是云控系统的数据来源,也是云控系统的服务对象。网联车辆作为载体,承载出行业务服务商或特定业务服务商提供的服务。云控系统能够将车端数据和路侧数据充分融合,在云端形成实时、广域、全面、精准的数字映像,基于协作和调度做出面向群体最优化的决策,并通过低时延、高可靠、大带宽的移动网络与网联车辆协同执行,实现安全、高效、绿色、舒适的车辆运行与驾乘体验。同时,云控基础平台积累的海量数据和真实场景,有助于缩短网联车辆的研发、仿真、测试迭代周期,帮助车企降本增效
2.1.4. 出行业务服务商
出行业务服务商是云控系统的用户,可利用云控系统优化升级已有的服务,也可开展新业务示范及运营,包括物流、公共交通、网约车等。
物流——云控系统一方面可向城市无人配送车开放路侧全域感知能力,并将车端计算负荷卸载到边缘云,实现降本增效;另一方面可为干线货运车队提供超视距感知及预见性决策,增强传感器共享与车辆编队能力,支持车辆监控与远程接管,保障运输安全高效,节约成本。
公共交通——公共交通系统利用云控系统的边缘感知与计算能力、多源数据融合分析能力及协同决策控制能力,将优先突破公交专用道的局限,与社会车辆动态协同共享所有可用车道,提升安全和运行效率,疏解拥堵,降低成本。
网约车——网约车即将成为未来出行的一种主流方式,通过将车端高配置感知与计算能力上移至边缘云,结合云控基础平台大数据融合与分析,以共享的方式为自动驾驶网约车服务,有望大幅降低网约车公司的运营成本、提高效率。
2.1.5. 特定业务服务商
除了出行服务以外,云控系统的各项能力也可面向特定业务和场景开放,帮助其提高生产效率、控制综合成本、延伸服务范围等,包括环卫、矿区、港口等。
环卫——环卫业务提供商可利用云控系统的超视距感知与消息分发能力,识别并标记环卫车位置,提示途经车辆避让;利用云控边缘云分担车端感知与计算负载,还可以显著降低单车造价和车辆运营成本。
矿区——矿区属于低速封闭载物场景,环境受控,利于自动驾驶,路侧感知设备与云控基础平台相结合,可实现各类载具不间断作业、全局智能调度、精准协同停靠、远程应急接管等应用,安全和效率并举,解决人工贵、事故多等问题。
港口——港口运营商可利用云控系统迭代优化控车算法和调度策略,通过集中式决策与控制获得协同增益,最大化装卸及运输的效率,降低 AGV 造价,还可集成桥吊和龙门吊控制,实现“装–运–卸”一体化联动作业。
2.2. 产业数据体系
云控数据体系包括交通中所有交通参与者(人、车、路、云)的数据收集、传输、加工、交换、存储及其衍生的行业应用数据。主要解决数据深度加工、计算策略、数据安全、数据标准以及数据交互等共性问题。以云控基础平台为行业提供低延时、高可靠、高保障的信息服务。
2.2.1. 数据种类及特点
智能网联汽车相关的数据种类众多,分类方法多种多样,国内外已经出现了面向智能网联汽车的相关数据分类标准;上述数据分类标准的推出为推动产业高速发展起到了积极的作用;但是各个相关机构发布的数据分类标准存在一定的差异,为了支撑产业的进一步有序协同发展,建立统一的数据标准和云控基础平台架构势在必行。基于云控系统的相关数据包括交通参与者、车辆及道路等三类。
交通参与者——包括路人、乘客和司机等,在确保隐私的情况下,所交互的数据如表 2 所示。
云控数据体系支持各交通参与者更优地到达目的地之外,还为其提供娱乐、咨询、通讯、支付等便捷的数据支持,并通过收集个人的消费习惯、驾驶习惯、生活习惯等数据支持人物画像。

车辆——网联车辆数据从网络来源分,主要分为车内网和车际网。车内外网络数据共同为单车智能和群车调度提供服务和支撑。车辆以及交通参与车所交互的数据如表 3 所示。
此外,针对高级别自动驾驶的车辆监管,有更多的音视频数据、环境感知数据需要管理。这些数据要求本地处理、按需传输以实现车内和车际网络交互。

道路——主要包括静态或动态地图数据、路侧计算单元感知数据、MEC 交互的数据,例如音视频及感知信息、气象环境信息、交通参与者动态信息,交通调度信息。其中主要通信节点交互的信息包括 BSM、MAP、RSI、RSM、SPAT等内容。其特点为具有较高的置信度、可靠性、智能化、实时性,易受攻击。
2.2.2. 数据交互需求
数据交互的总体需求为:高效、安全、可靠。对承载网络的数据交互而言,交互的数据要求高安全、高可靠、高完整、可追溯。表 4 展示了数据交互的需求和应用

2.2.3. 数据交互安全
当前智能网联汽车主要面临来自节点(T-BOX、IVI、终端升级、车载 OS、车载诊断系统接口、车内无线传感器)、网络传输、云平台、外部互联生态安全4 个层面的诸多安全威胁。大都是云控系统内产生的数据安全问题。从云控系统的数据交互应用场景来看,主要的安全问题分为:采集安全,传输安全、分发安全,云平台及存储安全等。
功能安全和信息安全作为智能网联汽车各类产品和应用需要普遍满足的基本条件,是智能网联汽车各类产品和应用实现安全、稳定、有序运行的可靠保障。
引入符合密码规范标准的安全联网终端、密码基础设施、密码应用产品等,实现密码合规性与智能网联汽车适应性的统一,是应对数据安全的最重要手段之一。
未来,我国将从自主可控体系出发,加强数据交互安全保护,并将其纵向耦合、横向扩展,从“云–管–端”打通智能网联汽车安全防护的各环节,为实现安全、效率、节能场景中的应用提供安全可信的基础环境,为数据在网络和平台中的产生、分发、存储、销毁提供全流程安全保障。
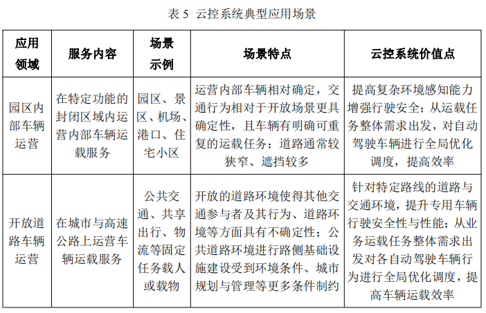
2.3. 典型应用场景
(1)智能网联驾驶应用与智能交通应用
智能网联驾驶应用与智能交通应用是在边缘云与区域云上运行的实时应用。应用的目标主要在于提升系统安全、高效与节能等。应用服务的对象主要分为单辆车、多辆车、单个交通信号,多辆车和单个交通信号,多辆车和多个交通信号灯。服务对象的选取方式可分为服务特定车辆或服务特定道路区域。云控系统在具体道路区域中能支持的智能网联驾驶应用与智能交通应用主要由区域内能获取的实时数字映射信息及车辆接受云控系统指令并进行响应的能力决定。
(2)基于云控系统大数据的服务
基于云控基础平台汇聚的全局车辆与交通大数据及云控基础平台的能力,云控系统可以支撑车辆后服务、研发测试、交通管理与其他政府事业等领域的服务,使其提升服务能力或产生新的服务形态,表 5 展示了云控系统的典型应用场景。
例如预测性故障诊断与预防性保养维护、基于驾驶特性或使用特性的定制化保险,精细化交通工况分析与预测、交通管理建议等交通管理服务,交通规划、城市规划、应急预案规划等政府事业服务。


3. 车路云一体化融合控制系统产业应用面临的挑战
**跨部门的多头管理难以高效和系统化推进。**从《国家智能汽车创新发展战略》的联合发布单位容易看出,智能汽车作为一个科技融合的新兴产物,与现有的国家部门管理设置不匹配,现行的管理机构对于这一新兴事务的管理存在重复、交叉和盲区。云控系统是智能汽车关键技术体系中涉及行业最多的系统,不仅涉及到汽车、通信等行业,更是联系道路管理、地图测绘、大数据、云计算等更多的行业,所涉及的行业管理部门和示范应用的批复问题更是繁冗、复杂,严重影响示范应用的推进,继而影响技术验证和产业环境建设,影响整个智能汽车技术迭代和产业化推进。
**数据权属不清晰,示范应用推进慢。**云控系统中最为重要的是车辆及其行驶环境相关的数据。目前我国在各类数据的权属、置信度等方面尚未形成明确的法规,使得各家示范方案的推进者都难以获取自己产品以外的数据,获取数据的安全可信方面尚缺统一评估方法,对示范应用的推进造成了极大的阻碍,使得示范应用方案难以落地推进,对于技术方案的完善、技术发展趋势判断和相关产业环境建设都形成了一系列的桎梏。
**全新的基础设施部署成本高,对国家和社会资源造成浪费。**按照云控系统进行通信、道路以及云平台和大数据基础设施的全面部署,将面临因路侧基础设施布设密度高、成本高的难题。另外,国内各行业因其之前的信息化、智能化能力建设,都进行了大量的基础设施投入,甚至有些基础设施还未回收成本,全新的基础设施部署不仅存在成本高、难以推动建设的问题,更存在国家和社会资源浪费的问题。
**现有基础设施部署方案和标准不统一,共享难度大。**目前,各车企都在建设自己的车联网云平台或者大数据中心,基于企业不同研发、生产、销售以及售后应用及运营模式的考虑,加之各自建设所依托的汽车数据标准和体系不同,使用的运营商的方案也不尽相同,这些现有或者在建的云平台和大数据中心的建设标准不同,以实现相关基础设施的互联互通。同时,道路基础设施、通信基础设施等都存在类似的问题,各家因产品技术要求、建设和使用用途等方面的差异,使得现有基础设施存在部署方案和标准不统一的情况,成为基础设施共享的主要瓶颈。此外,跨行业基础设施的联通问题更是基础设施共享的重大难点问题,需要跨行业平台的力量共同参与才可以解决。
**基础设施的共享商业模式尚不清晰,影响企业推进的积极性。**目前,无论是通信基础设施、云平台/大数据中心,还是道路基础设施,都存在基础设施建设成本高、运维成本高、数据私有化等特点,各部门、单位都因其职责和“数据就是资源、是金钱”的期望而投入建设,虽然国家战略呼吁现有基础设施应该实现资源共享,但如果基础设施共享的商业模式或各基础设施拥有单位的可期利益不能得到有效保证,基础设施共享同样难以推进。
4. 车路云一体化融合控制系统发展建议
云控系统的实现与应用涉及多行业与多领域的技术成果与落地实施,通过领域先行先试和政府给予的有利条件可实现产业协同。为促进相关产业发展和云控系统的研发与实施,白皮书主要从政府与行业两方面提出以下建议。
**进行云控系统一体化的基础设施建设规划和运营方案设计。**未来车路云一体化融合控制系统需要路侧端智能化基础设施和通信基站建设的支持,需要国家指定单位进行基础设施建设方案的研究和推进,委托第三方进行基础设施及通信基站商业模式研究,制定相关政策,激发产业中相关单位进行基础设施建设的积极性,为车路云一体化融合控制系统和智能网联汽车产业发展提供基础设施支撑。
基础设施建设因投入大、商业模式和业务边界尚未清晰,更涉及人身财产、社会秩序和国家层面的信息安全,因而,建议国家牵头或授权相关单位,联合交通运输部、公安部,以及通信运营商、大型互联网平台运营商、第三方行业机构等产业相关方,明确各方职责、权力和相关利益分配,进行国家级智能汽车大数据云控基础平台建设和云控系统协同平台运营,推动产业发展。
**研究智能汽车相关数据权属问题,清晰界定各类数据所有权和使用权。**数据将会是产业发展的重要驱动力量已经成为行业共识,各类企业都在积极进行数据产业布局,但是还需要探索数据如何对产业、对社会进行正向驱动。目前车辆数据、乘客数据、道路数据等各类数据的归属问题不明确,正在制约产业的发展。
2020 年 4 月,《中共中央、国务院关于构建更加完善的要素市场化配置体制机制的意见》明确指出了土地、劳动力、资本、技术、数据五个要素领域改革的方向,明确了数据作为一种新型生产要素,接下来需要相关部门进行专项梳理,清晰界定各类智能网联汽车数据的所有权范围,产业参与者将会针对所有权范围内的数据进行业务模式设计和合作,推动数据使用权的分级与数据共享,联动支持车路云一体化融合控制系统及应用生态的发展。
**推动智能汽车基础数据标准格式和相关国家标准制定。**面对未来多产业融合的车路云一体化融合控制系统生态,产业中不同厂家、不同型号、不同类别的设备需要进行互联互通是车路云一体化融合控制系统和产业发展的基本支撑,国家级车路云一体化融合控制系统平台的建设更加需要基础数据标准和通信协议的国家标准先行,因而,国家相关行业机构或者联盟进行基础数据格式和通信协议的国家标准制定迫在眉睫,亟需统筹规划和推动。
**鼓励产业进行跨行业、跨品牌及差异化规格基础设施相关产品研发。**政府及行业管理机构出台相关激励政策,面向不同行业、不同品牌、不同规格基础设施相关产品,基于统一的标准和数据格式,鼓励产业生态中有能力的企业进行相关产品研发和技术成果转化,为云控系统的基础设施真正实现互联互通提供有效的产品和解决方案,推动云控系统实现对国家现有基础设施的转化升级和有效利用。
**加强开展应用示范试点的统筹与部署。**目前,各地方政府、企业以及联盟等都在进行车路协同、智能网联汽车自动驾驶的封闭园区及开发道路测试工作。建议政府结合智能汽车网联化发展趋势,出台相关政策,对于现有应用示范区域,整合现有应用示范项目,增加智能网联汽车云控系统应用示范的统筹部署;在新建相关示范区域考虑云控系统应用示范基础设施建设。通过政府引导下的应用示范试点项目,积极探索商业模式,完善智能网联汽车云控系统架构、云控基础平台建设技术方案及基础设施建设需求,推动“人–车–路–云”系统的建设。
最后
以上就是拼搏小兔子最近收集整理的关于车路云一体化融合控制系统白皮书1. 车路云一体化融合控制系统2. 车路云一体化融合控制系统产业相关方及应用3. 车路云一体化融合控制系统产业应用面临的挑战4. 车路云一体化融合控制系统发展建议的全部内容,更多相关车路云一体化融合控制系统白皮书1.内容请搜索靠谱客的其他文章。
发表评论 取消回复