第一节 模块介绍
文章目录
-
目录
第一节 模块介绍
文章目录
前言
一、云平台选择
1 Oennet(移动云平台)
2 连接移动云平台
二、硬件选择
1.STM32F103ZET6芯片
2. STM32F103ZET6简介
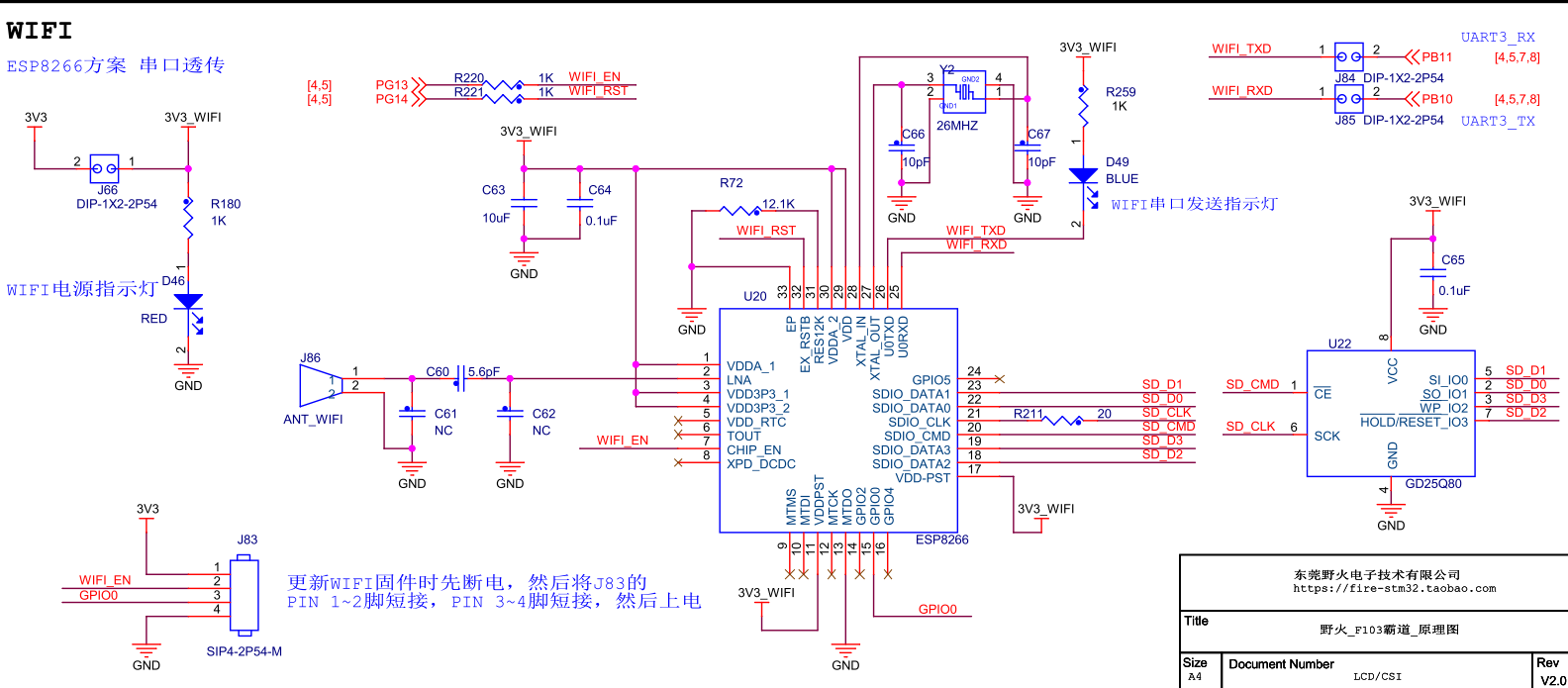
3.ESP8266无线网模块
三、软件选择
1. Android开发好处
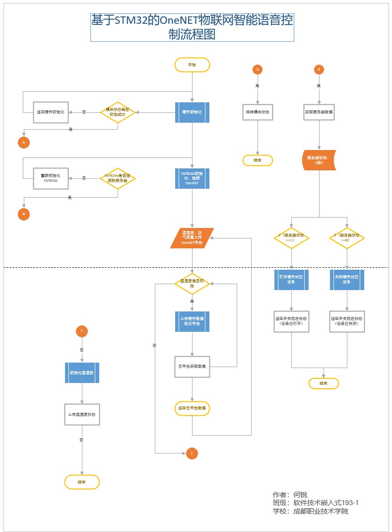
四、程序流程图
五、系列文章链接
六、资源下载
前言
又称智能住宅,在国外常用Smart Home表示。与智能家居系统含义近似的有家庭自动化、电子家庭、数字家园、家庭网络、网络家居、智能家庭/建筑,在我国香港和台湾等地区,还有数码家庭、数码家居等称法。
一、云平台选择
1 Oennet(移动云平台)
OneNET-中国移动物联网开放平台是由中国移动打造的PaaS物联网开放平台。平台能够帮助开发者轻松实现设备接入与设备连接,提供综合性的物联网解决方案,实现物联网设备的数据获取,数据存储,数据展现。
2 连接移动云平台
首先找到一个Wifi服务器,打开Wifi服务,通过Stm32f103Zet6芯片驱动Esp8266模块,之后使用Esp8266的入网功能,使Esp8266连接上服务器实现上网功能, 实现上网功能之后,打开浏览器登录移动云平台建立数据集,每一个硬件对应一个数据集,数据集建立好了之后,详细的查看Http协议,严格按照Http协议的格式使用Esp8266模块给云平台发送硬件状态消息。
硬件链接的时候云平台时需注意移动云平台的服务器ip为183.230.40.33,端口号为80,再连接云成功后才能进行发送消息,使用GET发消息之前要检查密钥或者建立的数据集id是否填写准确。
上传成功后会在云平台中看到数据集的变化。
二、硬件选择
1.STM32F103ZET6芯片
1. 为什么选择STM32
STM32F系列属于中低端的32位ARM微控制器,该系列芯片是意法半导体(ST)公司出品,其内核是Cortex-M3 [1] 。
该系列芯片按片内Flash的大小可分为三大类:小容量(16K和32K)、中容量(64K和128K)、大容量(256K、384K和512K)。
芯片集成定时器Timer,CAN,ADC,SPI,I2C,USB,UART等多种外设功能。
2. STM32F103ZET6简介
最高72MHz工作频率
–内嵌经出厂调教的8MHz的RC振荡器
–串行单线调试(SWD)和JTAG接口
–多达8个定时器
–3个16位定时器,每个定时器有多达4个用于输入捕获/输出比较/PWM或脉冲计数的通道和增量编码器输入
–2个看门狗定时器(独立的和窗口型的):防止程序跑飞,单片机自动复位
–系统时间定时器:一种简单的,24位写清零、递减、自装载同时具有可灵活控制机制的计数器。
–2个I2C接口(支持SMBus/PMBus):一种简单、双向二线制同步串行总线
–3个USART接口(支持ISO7816接口,LIN,IrDA接口和调制解调控制):通用同步/异步串行接收/发送器USART是一个全双工通用同步/异步串行收发模块
–2个SPI接口(18M位/秒):总线系统是一种同步串行外设接口,它可以使MCU与各种外围设备以串行方式进行通信以交换信息。
3.ESP8266无线网模块


三、软件选择
1. Android开发好处
(1)开放性
在优势方面,Android平台首先就是其开放性,开放的平台允许任何移动终端厂商加入到Android联盟中来。显著的开放性可以使其拥有更多的开发者,随着用户和应用的日益丰富,一个崭新的平台也将很快走向成熟。
(2)开发商
Android平台提供给第三方开发商一个十分宽泛、自由的环境。因此不会受到各种条条框框的阻挠,可想而知,会有多少新颖别致的软件会诞生。但也有其两面性,血腥、暴力、情色方面的程序和游戏如何控制正是留给Android难题之一。
(3)丰富的硬件
这一点还是与Android平台的开放性相关,由于Android的开放性,众多的厂商会推出千奇百怪,功能特色各具的多种产品。
四、程序流程图

五、系列文章链接
第二节 硬件端实现
https://blog.csdn.net/herui_2/article/details/123965002
六、资源下载
软件APP
https://mp.csdn.net/mp_download/manage/download/UpDetailed 硬件端
https://download.csdn.net/download/herui_2/85078622
最后
以上就是辛勤大神最近收集整理的关于物联网毕设(基于stm32的智能家居系统)第一节 模块介绍前言一、云平台选择二、硬件选择三、软件选择四、程序流程图五、系列文章链接六、资源下载的全部内容,更多相关物联网毕设(基于stm32的智能家居系统)第一节内容请搜索靠谱客的其他文章。
发表评论 取消回复