共克时艰 链下思考系列之一区块链能做点什么
暨:合作伙伴征集
1月23日晚10点大兴机场,接回旅游归来的三个宝贝,全家响应政府号召,正式进入自我封闭,至今14天,刚好规定的 14天观察期满,一切正常,感谢众多关心的朋友们,感谢政府的及时提示果断应对。
虽然家人旅游去的不是疫区,但封闭期间的一家人的心情随着电视、网络传来的信息起起伏伏。封闭期间,不断思考,从自身安全,到传染病群体性防护救治,从灾难应对,到灾后业务开展,所谓静思己过,“妄论疫非”。2月3日公司正式开工,大家一块开了个碰头会,虽然不能相见,但大家众志成城,我也颇为感动,想着我们终须做点什么,这样才能无愧舍生忘死为我们抵抗病毒的医护天使。
我们到底能做些什么呢,2年多以来,我们一直在区块链领域奋斗,行业中也一直有区块链改变生产关系,改变世界,区块链推动第四次工业革命等等声音,不知面对现实中的疫情,这些当年提出这些畅想的人,是否还能够一如既往的坚持。天问也自问,带着问题,有了本链下思考系列,学而时习之,我向来推崇,实践出真知,和朋友们共勉。
本系列分为四个部分:
-
生意越来越难做,未来趋势性商业性机会在那里,区块链是机会吗;
-
ABCDE都是什么,他们与区块链之间的关系;
-
区块链是否能够担当起未来价值社会的重任,数字化经济是什么;
-
疫情带给我们什么启示,区块链能做点什么
首先声明,本系列并非针对业内炫技,纯粹是自思考,总结经验教训,同时传播行业知识,也算以文会友,灾后踏实共谋做事,做人。
生意越来越难做,未来趋势性商业性机会在那里,区块链是机会吗?
一、 生意难做之商业周期
站在今天回溯过去20年的发展变迁,千年之后的世界,在互联网、移动互联网、云计算、大数据这些划时代的技术引领下,取得了翻天覆地的成就,极大的缩短了人类交流与交互的时间与空间距离,大幅度的提升了运营效率。孕育成就了众多强大如google、AWS、阿里巴巴、华为、腾讯、美团、携程等的商业巨头,也彻底改变了人们生活习惯,重塑了商业文明,所谓席卷全球的第三次工业革命轰轰烈烈。
时过境迁,当然人们还在享受4G带来快感体验,足不出户,买遍天下,吃遍天下满足感时,生意渐渐的难做了,钱不好挣了,生存往往仰仗大厂、巨头牙缝里掉出的一些残渣剩饭,所谓终生事业更基本是妄谈。与长辈们攀谈,得知今天的状态与30-40年前买办垄断,国家计划颇为相似,以前是找领导批条子,现在是找大厂买流量,更早农耕时代,是靠老天爷要风调雨顺,只是换了一种形式而已,周而复始,难道这也有轮回。
当然我更愿意相信经济周期,由创新科技驱动下的发展效率提升及社会综合运营成本的降低。机会大概率也应该归于此。区块链技术在这方面具有相对突出的优势,通过技术手段解决多方合作的信任问题,从而降低沟通成本,大幅提升效率。
区块链技术基本内容与特性
归结起来,区块链本质上是一个去中心化的分布式存储数据库,它不依靠特定中心化机构授信,通过技术手段,如数据协议、加密算法、共识机制,点对点地传输,智能合约等,将信息同步本链中的所有其他节点,从而构建一种去中心化、不可篡改、安全可验证的数据库,进而建立一种全新的信任体系。
**在**中央政治局10月24日进行的区块链技术发展现状和趋势集体学习时强调,区块链技术的集成应用在新的技术革新和产业变革中起着重要作用。我们要把区块链作为核心技术自主创新的重要突破口,明确主攻方向,加大投入力度,着力攻克一批关键核心技术,加快推动区块链技术和产业创新发展。国家高瞻远瞩,间接也彰显了区块链技术所蕴含的巨大潜力。
特征

目前主要的链模式

所谓私链,严格来说不能称之为区块链体系,因为并非公开,无多方节点,充其量是一个离散的中心化数据库。
联盟链/行业链,目前阶段联盟链是国内被认可的一种区块链模式,直观理解联盟链是指多个机构共同参与管理的区块链,其数据只允许系统内不同的机构进行读写和发送。比如2019年北京互联网法院推出的天平链,就是一个典型模式。10月24日以后众多G端需求,也主要是围绕联盟,行业链做文章。
公有链。主要指完全公开,面向任何人都可读取、发送信息、参与,且行为都能获得有效确认的区块链形式”。比如比特币、以太坊。
技术性原理及开发运用
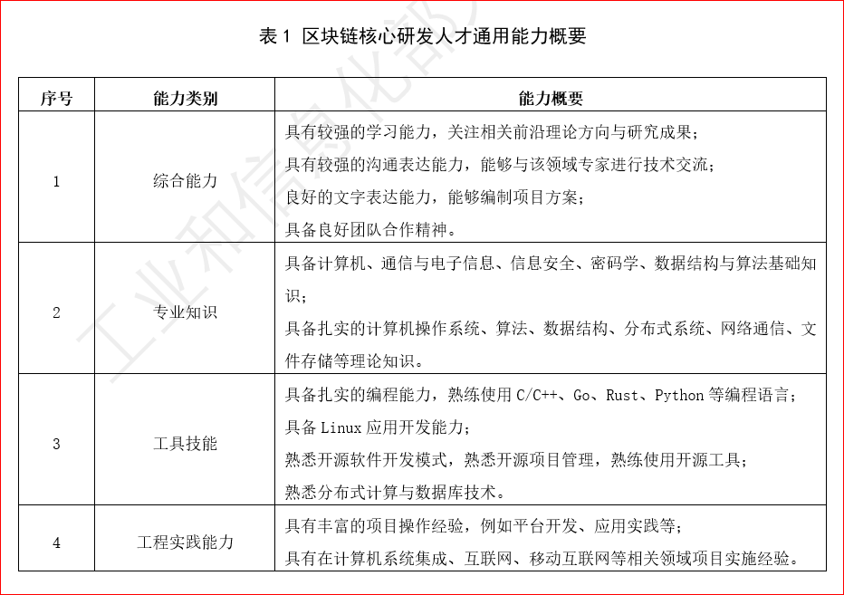
区块链技术是各项技术的集大成,涉及分布式账本技术、非对称加密技术、共识机制技术、智能合约技术、P2P网络等方面。前景广阔可期,要想开发运用,也要求具备较好的基本素养,2020年1月1日工信部人才交流中心公布的我国首个区块链人才培养标准,系统的梳理了区块链行业从业人员应具备的一些能力诉求,柏链教育是标准的评审单位,同时也算受工信部人才交流中心委托,作为区块链重点领域人才能力提升任务揭榜单位,肩负为行业输送人才,提升整个行业发展水平的重任。


推荐阅读:
1、开工后,被疫情禁足的第一天,有些人却步履矫健
2、开工第二天:瞭望未来 灾后十年 区块链技术赋能教育新机遇
3、远程办公第三天:如果区块链应用来的更早一些
最后
以上就是等待书本最近收集整理的关于共克时艰|链下思考系列之一区块链能做点什么的全部内容,更多相关共克时艰|链下思考系列之一区块链能做点什么内容请搜索靠谱客的其他文章。
发表评论 取消回复