
前言
区块链(Blockchain)技术作为以去中心化方式集体维护一个可靠数据库的技术方案,具有去中心化、防篡改、高度可扩展等特点,正成为继大数据、云计算、人工智能、虚拟现实等技术后又一项将对未来产生重大影响的新兴技术,有望推动人类从信息互联网时代步入价值互联网时代。美国、日本和欧盟一些国家和地区纷纷将区块链发展上升为国家重要发展战略,大力推动区块链技术研发和应用推广。我国亦高度重视区块链技术创新与产业发展,在IT等企业的共同参与下,涌现出了一大批新企业、新产品、新模式、新应用,区块链在金融、政务、能源、医疗等行业领域的应用逐步展开,正成为驱动各行业技术产品创新和产业变革的重要力量。
为全面掌握我国区块链技术创新和产业发展的整体态势,把握2018年我国区块链发展的最新动向,加快推动区块链技术创新应用,构建良好的产业生态,推进区块链产业健康发展,在山东省青岛市崂山区政府的大力支持下,中国区块链生态联盟委托中国电子信息产业发展研究院、赛迪(青岛)区块链研究院等单位组织专家力量,编撰形成了《2018中国区块链年度发展报告(上半年)》。报告总共分为九个部分,对截至2018年上半年我国区块链政策环境、技术创新、产业发展、行业应用等方面进行了全面的梳理和细致的分析,并总结了我国区块链发展面临的问题和发展趋势,并提出了相应的对策建议。
《2018中国区块链年度发展报告(上半年)》编写委员会
顾 问:邓 迪 刘宁宁 朱幼平 陈光宇
主 任:刘权
副主任:刘曦子
编写人员(排名不分先后)
蒲松涛 张 猛 曾 晋 高 睿 韦安垒 黄忠义 袁 方 邱平文 李乃龙 王俊之 范金刚 甘国华 高雪峰 李 强
主编单位
赛迪(青岛)区块链研究院
联合发布单位(排名不分先后)
中国电子信息产业研究院
北京奇虎360科技有限公司
北京太一云科技有限公司
上海泛伍文化传播有限公司
智慧证联咨询(北京)有限公司
目 录
1 区块链概述
2 全球区块链发展现状
3 我国区块链发展总体现状
4 我国区块链产业发展现状
5 我国区块链行业应用现状
6 我国区块链标准规范建设现状
7 我国区块链发展面临的问题
8 我国区块链发展趋势
9 促进我国区块链发展的对策建议
1.区块链概述
区块链(Blockchain)技术起源于化名为中本聪(Satoshi Nakamoto)的技术极客在2008年发表的奠基性论文《比特币:一种点对点电子现金系统》。区块链数据由所有节点共同维护,每个参与维护节点都能复制获得一份完整记录的拷贝,可以实现在没有中央权威机构的弱信任环境下,分布式地建立一套信任机制,保障系统内数据公开透明、可溯源和难以被非法篡改。区块链技术具有去中心化,数据不可篡改和可追溯等特点。
区块链发展分为三个阶段,分别是以比特币为代表的加密数字货币以及相关金融基础设施应用的区块链1.0,以智能合约为代表的区块链2.0,目前正在逐步走向基于区块链技术且更为复杂的智能合约深入应用的区块链3.0阶段。

图1.1 区块链演化过程
区块链技术的重要价值体现在:一是有望实现去中介化从而降低中介成本;二是解决数据追踪与信息防伪问题;三是有效解决关键数据保护和授权访问问题;四是灵活的可编程特性有助于规范现有市场秩序;五是有助于实现商业组织形态的重构和社会协作方式变革。

图1.2 区块链五大重要价值
2.全球区块链发展现状
2.1 全球良好的政策环境基本形成
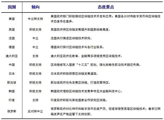
欧美等西方国家高度重视区块链技术发展和应用,中日等亚洲国家力图通过区块链抢占新兴技术制高点。主要国家对区块链技术和应用的态度如下:
表2.1 主要国家对区块链技术与应用的态度

2.2 标准制定工作开始起步
在密码算法和签名标准方面,国际标准密码算法已经较为成熟,代表算法分别有DES、AES、RSA、SHA系列等;在区块链技术标准方面,国内外标准化组织加快了区块链标准化工作,已经在标准化前期研究、组织建设和标准研制等方面取得了一些进展。

图2.1 区块链标准工作动态
2.3 技术体系基本形成
随着社会对区块链技术研究深入,区块链技术在不断的升级与发展。当前基本形成了以P2P网络、分布式系统、密码学、共识机制为主,多种改良技术为辅的区块链技术体系。随着区块链技术创新发展,区块链技术体系会愈发完善。

图2.2 区块链核心技术体系构成
2.4 产业规模较小但增长潜力巨大
区块链经济当前处于爆发期前夜。金融行业应用相对广泛,其他行业的应用也进入了探索研发阶段。根据Gartner和Markets and Markets等调研机构数据,2017年至2022年间,区块链直接市场价值将由4.1亿美元增长到76.8亿美元,复合年均增长率为79.6%,预计2020年各类基于区块链的延伸业务将达到1000亿美元。
2.5 行业应用领域不断拓展
金融行业率先应用区块链技术,并已有较多的金融应用落地;医疗行业是区块链应用重要领域,能够更好保护隐私,提高服务质量和管理效率;社会鉴证对于区块链的需求迅速攀升,用以解决因信息不对称导致的证明问题;区块链技术在通信、供应链等其他领域的应用迅速拓展。

图2.3 区块链行业应用
3.我国区块链发展总体现状
3.1 政策环境显著优化
政策环境的优化体现:一是国家出台相关政策支持区块链研究;二是地方政府从实施层面出台配套政策支持区块链落地;三是相关监管措施及时出台规范和遏制区块链发展过程中产生的不良现象。
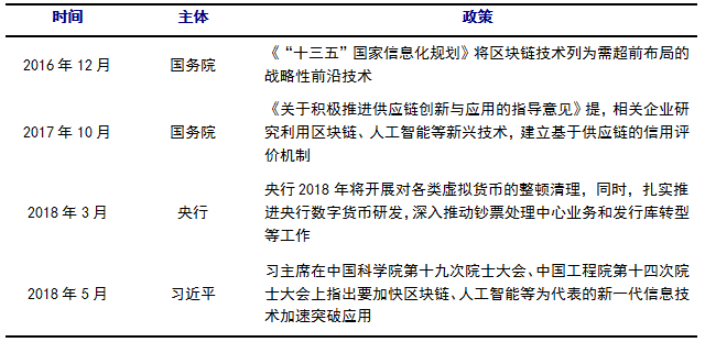
表3.1 国家、部委相关政策以及国家领导重要讲话

3.2 标准研制逐步开展
标准研制工作在密码算法、签名标准等方面已经有序展开,截至2018年6月,我国已出台包括SM2椭圆密码算法、SM3杂凑算法、SM9标识密码算法在内的19项密码算法和数字签名方案、PKI组件最小互操作规范、电子签名格式规范等20项签名方案,可为区块链技术提供算法和签名支持;在测评认证方面,相关标准规范研究正在开展;另外,区块链底层平台测试标准方面,国内企业、科研机构和标准化部门也在积极研究。
3.3 技术能力快速提升
区块链技术研究机构不断增多,技术产品不断取得新进展:一是我国区块链技术研究团队不断增多;例如,2018年4月,清华大学经管学院中国金融研究中心与纸贵科技联手成立的“清华大学经管学院区块链金融研究中心”;2018年6月,上海成立区块链技术研究中心,专注于研究区块链的核心技术和创新应用。二是我国研究团队在区块链技术方面取得重要成果;三是我国区块链专利申请走在世界前列。
表3.2 我国区块链技术部分研发成果

3.4 产业实力不断增强
根据赛迪区块链研究院调研结果显示,截至2018年6月,我国提供区块链专业技术支持、产品、解决方案等服务,且有投入或产出的区块链企业共425家[1],区块链产品及解决方案市场规模约为4.5亿元。2018年,大型IT互联网企业纷纷布局区块链,初创企业进入井喷模式,投融资频次及额度剧增。
[1]除去加密数字货币相关企业、大型企业在各地注册的分、子公司,不以区块链技术服务为主营业务方向的公司,以及注册后尚未有投入产出的公司等。
3.5 行业应用持续推进
在区块链企业、互联网企业、行业企业、行业机构等多方的共同推进下,我国区块链应用正持续展开。以合作共建、平台先行为突出特点的应用模式持续显现。但行业应用仍处在起步阶段,各行业发展不平衡,行业应用水平相对较低。
4.我国区块链产业发展现状
4.1 产业链概况
我国区块链的产业链上中下游基本形成,主要包括硬件设施和底层基础平台、通用技术、各类区块链行业应用;区块链相关服务为产业链的各个环节提供信息咨询、人才培训、产融结合服务。政府监管机构主导的政策法规出台、标准规范制定、人才队伍建设、测评认证实施和国际合作交流是整个生态体系运行的保障要素。
4.2 产业规模
根据赛迪区块链研究院调研结果显示,截至2018年6月,经工商部门登记注册的区块链相关企业共9千余家,具有投入产出且具有商标的区块链企业有425家,我国区块链产业规模约4.5亿元,区块链相关产品交易、教育等衍生产业的规模约为20亿元。
4.3 产业(企业)分布
第一,我国区块链企业地域、领域分布情况:
企业地域方面,本次统计的425家区块链企业中,聚集在北京、上海、广东、浙江、四川、江苏的企业有385家,占总数的九成。其中,北京企业数量最多,约占全国37%。行业领域方面,我国区块链企业主要分布在金融、底层公链、企业服务、技术解决方案、数据服务、医疗健康、物联网、交通运输、游戏等领域。其中,从事金融领域的企业有91家,占比超过21%。
表4.1 区块链企业地域分布


图4.1 区块链企业地域分布

图4.2 区块链企业领域分布
第二,我国区块链企业成立时间及注册资金情况:
2013年及之前,我国注册成立的区块链相关企业只有26家。2016年,注册成立的区块链企业有116家,2017年注册成立158家,2018年1月至6月底,注册成立52家。

图4.3 区块链企业成立年份统计

图4.4 区块链企业成立时间统计比例
根据统计情况,我国区块链企业注册资金在100万元以内的企业有26家,占比约6%;注册资金在100万元到999万元之间的有197家,占比约46%;注册资金在1000万元到1亿元之间的有171家,占比约40%;1亿元以上的有31家,占比约7%。

图4.5 区块链企业注册资金情况统计

图4.6 区块链企业注册资金情况统计
4.4 投融资情况
2016年以来,我国区块链领域投融资频次和金额急剧增加。2018年上半年,区块链领域融资额约107亿,较2017年同期同比增长率达1426%;区块链领域的投融资事件数量达到205件,预计今年区块链领域的投资又将迎来一个高峰。
从中国区块链领域投融资轮次分布来看,初创期投资轮次(B轮以前)占比超过95%,有多行业先行者共同参投,大多数企业还在跑马圈地。

图4.7 区块链企业年度投融资增长率统计

图4.8 区块链行业年度投融资频次及增长率统计

图4.9 区块链行业投融资轮次情况比例统计
4.5 区块链产业园区情况
区块链产业园区作为区块链产业集群发展的重要载体,各地方政府正在加快推进建设。截止到2018年6月,我国已经成立或者即将成立区块链产业园区的城市约10个,包括上海、杭州、广州、武汉、重庆、青岛、苏州等地方已经或者正在布局区块链产业园。
4.6 产业发展特点
2018年以来,我国区块链产业进入快速发展阶段,呈现如下特点。

图4.10 区块链产业发展特点
5.我国区块链行业应用现状
作为新一代信息技术的创新发展的突出代表,区块链技术在比特币等各类数字货币的快速发展中逐渐被各方认识和应用。但从整体上来看,区块链技术应用仍重在探索和尝试,成熟的解决方案和行业应用案例仍旧较少。
当前我国区块链行业应用呈现出两个主要特点。

图5.1 区块链行业应用特点
具体行业应用而言:金融应用逐步展开;医疗平台相继启动;电子存证多点突破;慈善应用步步为营;政务服务快速启动;物流应用还待落地;征信平台加快建设;工业应用积极探索。

图5.2 区块链各领域应用情况
6.我国区块链标准规范建设现状
目前,国内外标准化组织、联盟协会、研究机构等已将区块链标准化提上议事日程,开展了组织建设、标准预研等一系列工作,并取得了一定进展。区块链相关标准按照应用对象的不同可分为四大类:密码算法和签名标准、框架技术标准、行业应用标准和测评认证标准。
6.1 密码算法和签名标准体系比较完备
目前,我国已经建立较为完善的国产密码算法体系,SM2椭圆密码算法、SM3哈希密码算法、SM9标识密码算法和祖冲之密码算法都可为区块链技术提供核心支持。截至2018年6月,相关国密算法标准约有19项。
表6.1 国密算法标准情况

除了加密算法,我国在基于PKI体系的数字签名标准制定方面也进行了大量工作,为我国区块链企业开发相关应用提供了坚实基础。截至2018年6月,国内已颁布实施的数字签名标准约有20项。
表6.2 数字签名标准情况


6.2 底层框架技术标准研制活跃
我国区块链底层框架技术标准化工作自2016年起有序展开,目前在区块链基础标准、可信和互操作标准、过程和方法标准等方面有一些初步成果,相关科研机构踊跃参与国内外区块链底层构架标准的制定中。
6.3 应用标准研究进展较为缓慢
区块链应用标准主要分为两大类,一类是进行区块链应用开发需遵循接口标准和数据规范。目前,我国对区块链技术标准的研发仍停留在“基础标准”层级(术语、参考架构等)。截至2018年6月,我国已发布能对区块链技术提供支持的密码应用服务标准约有10项。另一类则是针对具体应用场景开发的区块链应用标准或规范。这一类标准规范目前极少,研发进展缓慢。
6.4 测评认证标准研究进展迅速
目前国内企业和研究机构对此类标准较为重视,研究基础较好。系统密码模块安全测评标准方面,截至本报告发布前,我国已经发布11项与密码模块相关的国家标准或行业标准,这些标准为区块链应用中使用的密码模块测评提供了重要的测试依据。区块链底层平台测试标准方面,截至2018年6月,区块链底层平台测试标准有20多项测评标准处于在研状态,已有3个标准已经以团标的形式发布。
7.我国区块链发展面临的问题
7.1 缺乏顶层设计
目前国家和地方政府已经出台了一些鼓励区块链布局和发展的相关政策,但是,针对区块链发展中存在的技术异构、标准和规范不统一、行业资源配置割裂、投融资扶持政策力度弱、监管有待加强等问题,产业顶层设计,发展路线图、时间表、发展方向有待进一步明晰。
7.2 第三方评价机制亟待建立
当前,对于区块链发展过程中涉及到市场重点关切的热点问题例如技术标准、性能和效率、可扩展性、安全性等,尚未有通用的评价标准和体系,亟需相应的第三方评价机制建立。
7.3 核心技术亟待突破
首先,区块链技术的性能无法满足高频交易。在区块链技术中,当交易数据过大,可能会触及区块链性能瓶颈,产生交易拥堵。其次,区块链技术尚不成熟,安全隐患较大。一是区块链技术本身仍存在安全问题,在算法安全方面,目前区块链的算法只是相对安全,随着数学、密码学和计算技术的发展会变得越来越脆弱;二是区块链技术实现上仍存在大量安全漏洞。即使理论上很完备的算法,也会有各种实现上的错误,区块链大量使用各种密码学技术,出现错误也在所难免,交易平台被黑客攻击也都因为其自身实现的缺陷。最后,密钥管理存在隐患。区块链技术重要特点就是不可篡改、不可伪造,但前提是私钥是安全的。私钥是用户生成并保管的,没有第三方参与。私钥一旦丢失,便无法对账户的资产做任何操作。
7.4 社会对区块链的认识有待提高
社会各界对区块链的看法不一,多数人对区块链的认识不足,有待提高。大量民众对区块链的应用价值往往是一知半解,目前来看,任何期待区块链立刻颠覆现有信息互联网格局的愿景是不切实际的。从技术维度来看,区块链是在互联网技术应用层的创新,区块链技术是互联网技术的补充。

图7.1 区块链技术与互联网技术关系
7.5 行业人才严重短缺
我国区块链相关人才严重不足,尤其2017年以来,区块链作为新兴领域,初创公司大量涌现,人才需求更加旺盛,而专业培训相对落后,人才不足现象更加显著。根据塔链和拉勾网数据,2018年第1季度,区块链相关人才的招聘需求已达到2017年同期的9.7倍,发布区块链相关岗位的公司数量同比增加4.6倍。区块链相关岗位占互联网行业总岗位0.4%,而区块链技术人才的供需比仅为0.15:1,供给严重不足。
8.我国区块链发展趋势
8.1 区块链底层架构的竞争将更加激烈
当前,市场对于区块链底层架构的标准尚未形成统一共识,区块链底层架构研发以初创企业通过对开源区块链项目进行修改和完善的方式进行,少量初创企业尝试自主研发底层架构。当前,参与区块链技术底层技术架构研发的机构和企业越来越多,区块链底层架构百花齐放,市场对于区块链底层架构研发和推广的竞争愈发激烈。

图8.1 区块链底层架构分类
8.2 区块链相关标准将加快推出
我国在区块链相关标准建设方面已有一定基础,我国相关标准化组织、联盟协会、研究机构等已将区块链标准化提上议事日程,开展了组织建设、标准预研等一系列工作,并取得了一定进展。例如,中国信息通信研究院关于《可信区块链》系列标准制定;赛迪区块链研究院的《区块链平台一般技术要求》和《区块链企业服务能力一般要求》等相关标准制定。
8.3 许可链将成我国区块链应用的主要形式
从行业管理角度来看,由于受业务流程的制约和监管的要求,许可链或将是主要技术选择。许可链具有身份认证机制和严格的权限分配体系,保证合法或授权个体能够进入区块链网络,从而支撑可信的数字商业活动。
8.4 区块链的应用效果将快速显现
金融领域应用场景丰富,发展潜力巨大。此外,以医疗、存证、慈善、通信、供应链、域名、征信投票为代表非金融领域,由于场景简单,不涉及过多监管,现阶段已经相继得到突破,相关应用正加速落地,应用效果将快速显现。
8.5 产业规模将爆发式增长
随着区块链技术体系不断完善,国内资本对区块链行业投融资力度逐步加大,区块链企业商业模式和场景逐步清晰,区块链技术应用落地速度加快,区块链市场将进入快速增长阶段,产业规模将引来爆发式增长。此外,受限于区块链基础设施不完善、相关技术不成熟,区块链产业发展仍然有较长路要走。
9.促进我国区块链发展的对策建议

图9.1 促进我国区块链发展的政策建议

最后
以上就是忧伤店员最近收集整理的关于2018中国区块链年度发展报告精简版 (上半年)的全部内容,更多相关2018中国区块链年度发展报告精简版内容请搜索靠谱客的其他文章。
发表评论 取消回复