本次目标如下图,难点在于立方体和矩阵格网的绘制
文末附机器学习绘图模板~

先来绘制立方体,插入——形状——立方体,调节成如下图,再点击水平翻转:

绘制矩形,多绘制几个组合成矩形格网,右键设置形状和格式,输入以下参数:

调整好使其贴合立方体,如图所示

重复上述过程,叠加立方体,设置不同颜色,如图所示

最后添加文字,细节等等。

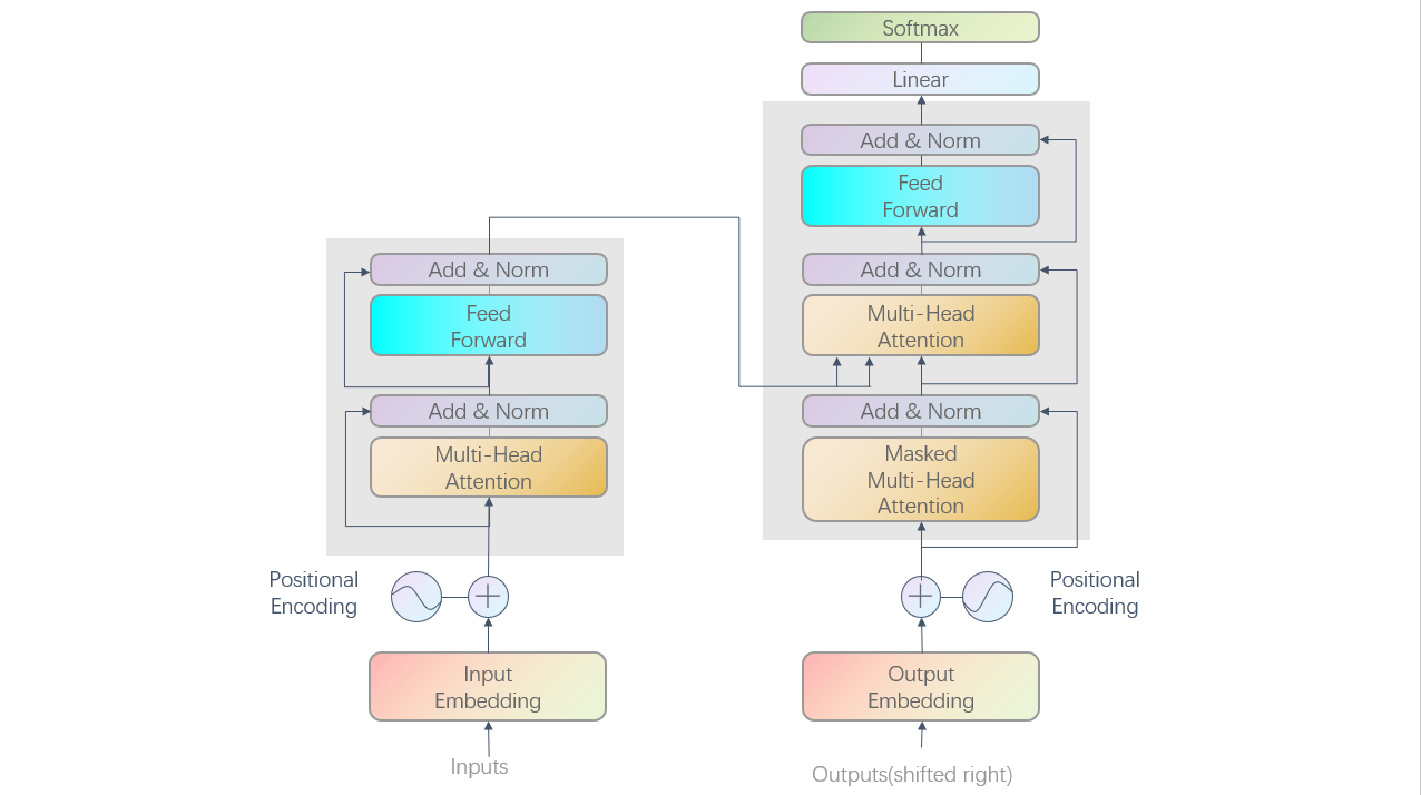
最后,ML机器学习流程图绘制可以参考相应模板,这个项目在GitHub上
https://github.com/dair-ai/ml-visuals
可以给作者投递star
下面是ML绘图模板的部分:




科研代码不提倡重复造轮子,其实绘图也是。
都是可编辑的ppt形状,我把它下载下来并提取了其中非常有用的,后台回复【机器学习绘图】领取
最后
以上就是糟糕哑铃最近收集整理的关于ppt复现CVPR顶会流程图的全部内容,更多相关ppt复现CVPR顶会流程图内容请搜索靠谱客的其他文章。
本图文内容来源于网友提供,作为学习参考使用,或来自网络收集整理,版权属于原作者所有。
发表评论 取消回复