交流群 | 进“传感器群/滑板底盘群”请加微信号:xsh041388
交流群 | 进“汽车基础软件群”请加微信号:Faye_chloe
备注信息:群名称 + 真实姓名、公司、岗位
几个月前,笔者向一位同时做激光雷达和4D毫米波雷达的朋友提了一个问题:这两类产品你们都做,那你们是如何看4D毫米波雷达“干掉低线数激光雷达”的可能性呢?
这位朋友没正面回答我,反而追加了一个问题:问题是,现在还能看到所谓的“低线数激光雷达”吗?
笔者突然意识到一个问题:16线、32线甚至64线激光雷达的存在感确实越来越弱了。事实上,随着激光雷达的线数越做越高,今后,96线、128线或将成为“低线数激光雷达”。
那么,干掉16线、32线激光雷达的究竟是96线、128线激光雷达,还是4D毫米波雷达呢?这是一个很有意思的话题。
九章智驾最近推出了《4D毫米波雷达报告》——
前言:
毫米波雷达,在自动驾驶传感器配置中的地位,正在快速上升。
随着自动驾驶能力的持续提升,自动驾驶系统在车辆行驶过程中的参与程度不断上升,传统毫米波雷越来越力不从心了。为满足高级自动驾驶系统的感知模块实现全目标、全工况、全天候覆盖的需求,毫米波雷达必须朝“高清”方向走。
具备“高清”特质的毫米波雷达,被称为成像雷达,或者4D毫米波雷达。
“4D”是指在原有距离、方位、速度的基础上增加了对目标的高度维数据解析,能够实现“3D+高度”四个维度的信息感知;而“成像”概念是指其具备超高的分辨率,可以有效解析目标的轮廓、类别、行为。
同样面对前方障碍物,毫米波雷达只能接收到有限的返回信息点,仅能判断出前方有障碍物,而4D毫米波雷达则可以接收数十倍的返回信息点,进化出像激光雷达一样的高密度点云,能进一步探测出物体的形状,甚至是结合算法识别出物体。
这意味着,相比于传统的毫米波雷达,4D毫米波雷达系统可以适应更多复杂路况,包括识别较小的物体,被遮挡的部分物体以及静止物体和横向移动障碍物的检测等。
而正是凭着这些特质,4D毫米波雷达的出现,瞬间拉升了毫米波雷达的“逼格”
4D毫米波雷达市场上的活跃玩家,既有大陆、采埃孚、安波福这样的传统Tier 1,有Waymo、Mobileye及华为这种科技巨头,也有Arbe、傲酷、森思泰克、纳瓦电子、几何伙伴等诸多初创公司。
一.毫米波雷达正在争取从配角上升为主角
2020年下半年以来,如果某款新发布的量产车型上即将搭载激光雷达,那车企在PR的时候一定会非常高调地把这个“加分项”浓墨重彩一番,尤其是,激光雷达的供应商名称也一定会被“大书特书”。相比之下,陪伴汽车产业走过了几十年的毫米波雷达,则未能享受这样的殊荣。
因为,站在车企的角度,激光雷达这样的“明星零部件”及供应商,能提升自己的品牌价值;相比之下,毫米波雷达“实在太普通了”,不过,这种情况正在发生变化。如在2021年3月,上汽R品牌发布新车SUV ES33时,就非常高调地说“将搭载采埃孚的4D毫米波雷达PREMIUM”。
而这一变化的背后是,与传统的毫米波雷达相比,性能更强大的4D毫米波雷达正在争取成为一种能“独当一面”的传感器,它被寄希望于能使毫米级雷达从配角转向主角。
与摄像头相比,传统毫米波雷达具有很强的测距、测速能力,并且还不受天气和能见度干扰,但由于分辨率不够,在需要将前方障碍物(尤其是小目标物)及两边的树木、路沿的轮廓清晰地勾勒出来的时候,传统毫米波雷达常常表现得力不从心。
相比之下,4D毫米波雷达由于有更多的天线数,角度分辨率、速度分辨率及距离分辨率都更高,因此可以在没有激光雷达参与的情况下就更有效地解析目标的轮廓、类别、行为,进而也更容易知道在什么情况下必须刹车,什么情况不必刹车。
比如,自动驾驶系统需要获取在自车前方200米处的目标车辆行驶车道偏移位置信息进行决策,而传统前雷达方位角精度约在0.3度,判断此场景下目标车辆在哪个车道会产生较大位置误差,相比之下,4D毫米波雷达方位角精度则能达到0.1度,相比传统前雷达方位提升3倍,可以将200米处更加精确车辆车道偏移信息输出到决策系统。
比如,对隐藏的车辆,传统的毫米波雷达只有20%的几率能探测到,而4D毫米波雷达ARS 540则据称有80%的几率能做到;再比如,采埃孚的长距离4D毫米波雷达,据称能接收到来自行人10个左右的数据点,它甚至可以通过测量这些数据点的移动速度来解析单个肢体的运动轨迹,从而识别行人的行走方向。
通常,毫米波雷达探测目标需要依靠角度维、高度维、距离维和速度维共同发生作用,但在两辆车同速同向行驶(离得特别近)的情况下,这两辆车实际上处于“相对静止”的状态,因此,速度维便失效了。此时,如果毫米波雷达的分辨率不够高,便很容易把这两辆车视为“同一辆车”。
而4D毫米波雷达因为点云密度比较高,哪怕速度维和距离维都失效了,“猜对”目标的概率仍然是比较高的。
况且,不同于常见的算法识别准确率容易受制于目标物样本库的不完整,4D毫米波雷达通过提高点云密度来对目标物进行分类的效率更高——减少了花在计算环节的时间,即传统毫米波雷达+算法可能需要扫好多帧才能识别出那个信号比较弱的障碍物,而4D毫米波雷达可能只需要扫1-2帧就搞定了。
还有一种常见的场景是“人车不分”:停放的车辆旁边站着一个人。
摄像头不具备穿透力,看不见;而用传统毫米波雷达来探测,由于分辨率不够,并且,车的能量密度和反射强度都比人高,因此,毫米波雷达扫在人身上的点云很容易被车给“吸走”,结果,人会被误认为是“车的一部分”。类似的是,小车和大车离得很近的时候,也会被毫米波雷达误以为是“大车的一部分”。
显然,被“合并处理”的人或小车,实际上是被传统毫米波雷达忽略不计了,这是极其危险的。但4D毫米波雷达具有“高动态的分辨率”,能分辨出在同一个场合中反射强度差别很大的多种障碍物,即大车是大车、小车是小车;车是车、人是人。在对目标解析得比较清楚的情况下,毫米波雷达便更有能力支持到决策系统。
在多传感器融合方案下,4D毫米波雷达还可以将摄像头和激光雷达“引导”到潜在风险区域,这将大大提高安全性能。
再比如,对静止目标物的检测。由于没有纵向天线,进而无法获取高度维数据(博世、大陆的前向毫米波雷达可以输出高度维信息,但精度不够),传统的毫米波雷达难以判断前方静止物体究竟是在地面还是在空中,进而容易将井盖、减速带、路边金属等低小的“障碍物”(无需刹车)及交通标识牌、龙门架、立交桥等很高的“空中障碍物”(无需刹车)与车辆等路面上的静态障碍物(需要刹车)混淆。
鉴于此,如果将传统的毫米波雷达作为主传感器,便可能导致误刹车频发。为了避免误刹车,AEB算法便决定对毫米波雷达的置信度权重下降(甚至是将静态障碍物过滤掉),以视觉感知结果为主。这便是流传很广的“毫米波雷达无法识别静态障碍物”这一说法的真相。
然而,视觉感知的挑战在于,单目和三目摄像头必须先对目标先识别(分类)才能探测到,但识别不仅需要光线良好,而且也高度依赖于目标模型库,而模型库又不可能穷举所有类型,这意味着,很多静态障碍物成了视觉感知的“漏网之鱼”。因此,便经常出现明明前方有静态障碍物,自动驾驶汽车却依然撞了上去的结果。
一位曾在某传统车企担任过ADAS算法工程师的朋友告诉笔者,他在三年前做的项目,就被卡在“毫米波雷达无法识别静态障碍物”上——在当时,受毫米波雷达物理性能的局限性,这个问题是无解的,但领导不懂啊,领导要求他“必须解决”。最终,这位工程师被迫辞职。
但如今,有了4D毫米波雷达,工程师因搞不定静态障碍物识别问题而被迫离职的悲剧便可以避免,至少是,发生的概率会大幅度降低。因为,“标配”纵向天线(专门用来测高)的4D毫米波雷达能提供垂直分辨率的数据维度,前方障碍物的返回信号不再是粗暴地排列在二维地面上,而是呈现在立体的三维空间里。这便有助于各种高度的静态障碍物被“区别对待”。
简而言之,站在决策系统的角度看,与传统的毫米波雷达相比,4D毫米波雷达的探测结果具有更高的置信度,因此,决策系统不必过多担心参照4D毫米波雷达输出的感知结果做路径规划会频频引发误刹车。所以,4D毫米波雷达在很多功能中的权重是可以排在摄像头之上的。
4D毫米波雷达的权重上升,会对行车安全带来哪些影响呢?我们设想这样一种场景:“前车的前车”已经刹车,而“前车”因为没反应过来,未来得及刹车,“自车”将作何反应呢?
传统毫米波雷达是可以穿透“前车”,探测到“前车的前车”发生了什么的,但遗憾的是,这个探测结果经常被决策系统“打入冷宫”;而作为传感器的摄像头,却不具备穿透力,无法看清“前车的前车”究竟发生了什么。因此,在车速比较高的情况下,发生连环追尾是大概率事件。
但如果采用了4D毫米波雷达,就是另一种结果了:由于“靠谱率”比传统毫米波雷达高,4D毫米波雷达的探测结果很容易引起决策系统的“高度重视” ,因此,在“前车”因来不及刹车而撞上“前车的前车”的情况下,“自车”却因为决策系统提前就拿到并且相信了“前方有危险”的通知,会及时刹车。
在4D毫米波雷达的助力下,“自车”不仅得以避免了鲁莽地撞向前车,而且,它的刹车举动还会正面反馈给“后车”,避免了自己“被追尾”;甚至还拯救了“后车”及“后车的后车”。
这是连激光雷达也不具备的一项能力。(不过,某造车新势力的研发工程师说:“这种方法理论上可行,是还未在量产项目中成为常规检测方法。”)
法国市场研究机构Yole在去年发布的《2020年雷达产业态势报告:厂商、应用与技术趋势》指出,在应用场景变得更严苛之后,毫米波雷达正在朝着能更准确描述车辆前后方场景的4D毫米波雷达前进。
当前,有许多公司在探索用4D毫米波雷达替代低线数激光雷达的可能性。
此外,座舱内的DMS及生命体监测等,也正在成为4D毫米波雷达的重要应用场景。
特斯拉CEO马斯克在2021年大力推动的“干掉毫米波雷达”运动一度令不少人对4D毫米波雷达在自动驾驶市场的应用充满了质疑,但实际上,马斯克在痛斥毫米波雷达的种种弊端时,针对的主要是传统毫米波雷达,而对“高精度毫米波雷达”,他并不排斥。

早在2020年10月,马斯克就提到了采用4D成像雷达的计划;今年9月份,特斯拉被发现向FCC(美国联邦通信委员会)提交的一款自研毫米波雷达认证申请已经通过。因保密令到今年12月才解禁,这块毫米波雷达的具体参数和用途尚不清晰,但从已经公开的测试报告得知,这是一枚77Ghz雷达,在天线设置上采用了6收8发方案。
在国内,截止目前,已有几款价格在25万-40万区间的车型计划在前保险杠处搭载4D毫米波雷达。相信在时机成熟时,会有越来越多车企能深刻认识到4D毫米波雷达的价值,然后,他们在今后的新车发布会上也会急切地拿4D毫米波雷达来“说事儿”的。
二.4D毫米波雷达的主要玩家及技术路线
目前,4D毫米波雷达市场的玩家主要有如下几类:大陆、采埃孚、博世、安波福等传统Tier 1;Waymo、Mobileye、华为等自动驾驶方案公司;傲酷、Arbe、几何伙伴、楚航科技、森思泰克等初创公司。
在通过增加天线数来提高分辨率的技术路线上,目前主要有“级联”、级联+虚拟孔径成像及集成芯片三种方案。
1. 级联
所谓级联,是指将英飞凌、德州仪器、NXP等公司的77G和79G标准雷达芯片(MMIC芯片)通过二级联/四级联/八级联增加实体天线MIMO(接收天线数量与发射天线数量相乘后得到的虚拟通道数)。
二级联,就是将2个3T4R的芯片联在一起,组成6T8R;四级联,就是将4个3T4R芯片联在一起,组成12T16R,形成192个虚拟接收通道,如大陆的ARS 540;纳瓦电子的18T24R产品,就是6级联。博世、采埃孚、Waymo、华为,均采用的是级联的方式。
这种方案的优势是前期开发难度低,因而上市周期比较短,但弊端在于体积大、成本高、功耗高(多芯片同时运算会提高功耗)、信噪比不够(多个MMIC芯片之间存在串扰)、算法适配等问题。
此外,相比于传统的毫米波雷达,多片级联方案不仅天线布局更加复杂,而且,PCB板的层级结构也要复杂得多。比如,总共6层板的话,可能每层板的材质都不一样,因而膨胀系数也不一样,这会导致板面翘曲,因而会影响到能量利用率。
另外,九章智驾还了解到,多家采用级联技术路线的4D毫米波雷达厂商均碰到了“中频同步”的技术难题——以四极联为例,4个芯片大概有20G的中频信号要同步,而且两块板子压在一起,良品率上不去。
因此,如果采用级联方案,基于芯片厂商提供的参考设计及SDK做Demo比较容易,但实现量产的门槛很高,只有那些技术能力及工程能力都极强的公司才能做好。
2.级联+虚拟孔径成像技术
所谓级联+虚拟孔径成像技术,是指基于现有的芯片,在级联的方式上再通过独特的虚拟孔径成像软件算法和天线设计做成高倍数虚拟MIMO,以达到在原来物理天线数基础上再虚拟出十倍、数十倍的天线数,成功地把角分辨率从10度直接提升到1度。
传统雷达的波形是单频、重复、非自适应的,产生多种波形的唯一方法是增加接收天线数量;而虚拟孔径成像波形是自适应的相位调制(调频+调相+调幅),每根接收天线在不同时间产生不同的相位响应,然后对数据进行插值和外推,创造一个“虚拟孔径”,进而使角分辨率呈数量级地提升。
从公开资料看,采用这种级联加虚拟孔径成像技术的代表性厂商是傲酷。傲酷定位为Tier 2,提供的4D毫米波雷达的信号处理算法,不做硬件(硬件由海拉等合作伙伴提供)。2021年10月,傲酷自主研发的4D毫米波雷达AI 算法以及AD4D毫米波雷达技术被安霸收入囊中。
虚拟通道越多,接受的信号就更完整,探测结果就越清晰。傲酷市场部负责人郄建军称:“在采用虚拟孔径成像技术后,在分辨率上,我们的单芯片就可以达到别的各公司四级联产品的效果,二级联可达到别的公司六级联的效果。”
也有几家4D毫米波雷达厂商的人士质疑这种技术在原理上“并不符合物理定律”。
如有人说:“通过调频、调幅、调相增加天线数,虽然可在局部优化产品性能,但按常理,通过软件的方式做优化,肯定是无法完全弥补硬件本身能力的不足。因为,在点频(一秒钟能发多少电磁波)既定的情况下,软件调整能做到的无非是以怎样的方式把这些电磁破‘撒出去’,但无论怎么调整,电磁波的总数并不会多啊,此处密了,彼处就稀疏了。”
不过,一位跟傲酷有过密切合作的Tier 1工程师说:从原理的角度,我也不相信傲酷说的是真的,但产品测试下来,角分辨率确实是挺高的,并且,对50米内的目标物测距精度可达到0.1米。
虚拟孔径成像技术的壁垒,主要在天线的布局、波形等方面。其中,天线布局主要影响虚拟孔径的大小,而波形主要影响通道数的多少。此外,天线数增多,对后续的数据处理能力也提出了更高的要求。
虚拟天线技术彻底解决了困扰车载毫米波雷达界几十年来只能用增加实体天线数量提高角分辨率的难题,可使产品在角分辨率大幅度提升的同时成本被控制在合理水平。
3.集成芯片
所谓集成芯片方案,是指通过将多发多收天线集成在一颗芯片中,通过形成ASIC芯片来实现上述功能。目前,该技术的代表公司主要有Arbe、Uhnder、Vayaar、SteradianSemi、RFISee等。最典型的是Arbe公司开发的4D毫米波雷达RFIC芯片,集成了48个发射器和接收器,拥有超过2300个虚拟信道。
集成芯片可将4D毫米波雷达的体积大大缩小,并可以市场上每通道最低的成本实现了最先进的射频性能。但集成芯片方案的实现难度也要比级联方案高出许多,主要挑战在:
1. 如何在极小的密闭空间里布置那么多天线;
2. 如何克服天线之间的互相干扰问题;
3. 如何降低功耗、如何散热;
4. 如何提升信噪比,信噪比如果上不去,有效探测距离就很短(Uhnder方面称,他们的集成芯片是数字调频芯片,具抗干扰能力);
5. 芯片方案是ASIC,一旦流片,算法就固化了,此后,算法只能改针对特定场景的个别参数配置,但不能对功能做大幅度的调整。
前面几个问题,尚可通过工程技术手段来克服,而最后一个问题,则是无解的。
某4D毫米波雷达厂商负责人称,当前,4D毫米波雷达还是一个新产品,主机厂还没有大规模使用,因此,4D毫米波雷达厂商们也无法判定主机厂最终更青睐于哪种参数的。“一旦毫米波雷达厂商将某个版本的集成芯片流片了,到后面,如果主机厂在测试中发现4D毫米波雷达的算法需要大改,则Arbe又要重新流片,这不仅增加成本,而且也影响上车的进度。”
上述人士认为,Arbe那种集成芯片方案最适合量产的时间点,也许是在4D毫米波雷达批量上车5年后,有20个主机厂的100个车型都在用,算法已经固化了,这时候,厂商们做集成芯片方案就很容易快速降低成本,也能建立起护城河。“我们未来也可能做集成芯片方案,但现在不会,因为,只要换个车型,产品可能就没法用了。”
还有一种“超材料路线”,因目前超材料的研究仍处于实验室阶段,短期内仍难以实现商业化落地,我们在本文不做探讨。
三. 软硬一体与机器学习
产品再好,如果车企“不会用”,也会比较麻烦。
随着传统毫米波雷达升级至4D毫米波雷达成为趋势,硬件的天花板突破了,系统对算法能力的要求就更高了。
与3D毫米波雷达相比,4D毫米波雷达的点云数量大幅度增加,因此,如何剔除虚警或者不必要的点云、如何挑选出需要用的点云再把它应用到功能层级当中,就是一个很大的挑战了。
之前,反正硬件不具备对小障碍物的探测能力,因此,算法解决问题的方式通常是“猜测”,现在,硬件能力提升了,算法能力也必须从“猜测”升级至“分析”,否则就会“辜负”硬件。
比如,如何把相近的目标物分离开来、如何找到失效场景、怎么过滤干扰、如何合理设置信噪比的阈值(阈值太高,小目标容易被漏检;阈值太低,则容易有误检)等,都需要强大的软件算法能力。
但现状是,当前,大多数车企并不具备毫米波雷达的算法能力。
某毫米波雷达厂商项目经理说:“在2022年~2023年量产的项目,用的基本都是毫米波雷达做完数据处理之后的结果,大部分车厂还没有能力将毫米波雷达的点云真正用起来。”
长期以来,毫米波雷达厂商们提供的往往是软硬一体化的方案,即算法已被集成到硬件中了。对车企来说,毫米波雷达直接输出感知结果,他们只需将这个结果与其他传感器的识别结果做融合就行了。
当前,虽然车企们都喊着要“软硬件解耦”,希望能自己做算法,但实际上,毫米波雷达算法的壁垒极高,只有极少数车企才能搞定,因此,对大多数车企而言,厂商们提供的软硬一体化方案仍是首选。
从九章智驾调研的结果来看,当前,4D毫米波雷达数据处理部分的算法,比如ACC、AEB、BSD、LCA这些,基本上都是由雷达厂商来做。“也有一些主机厂在做毫米波雷达算法开发的工作,但从目前行业整体发展来看,真正让主机厂把从点云到目标再到功能做出来还是比较困难的。”
然而,令车企们尴尬的是,4D毫米波雷达的算法比传统毫米波雷达复杂得多,厂商们自己也很很难搞定算法,有一些厂商只能交付硬件。据称,在某国际主机厂跟某德系Tier 1的合作案例中,该主机厂就不得不亲自上阵做自己并不擅长的算法。
那么,为什么连已经在传统毫米波雷达的算法方面已经有了几十年积累的头部Tier 1也很难搞定4D雷达的算法呢?
一个很大的区别是:传统毫米波雷达对目标的定义是“点目标”,而4D毫米波对目标的定义是“扩展目标”。因此,两者的信号处理、点云处理架构就不一样。
此外,某4D毫米波雷达厂商技术负责人说,传统毫米被雷达的算法,只需做一些简单的数据聚类处理,而4D毫米波雷达的算法要做目标分类,需要围绕着AVP、HWP、TJA做功能,这些功能通常是由算法公司或算法很强的硬件科技公司来做。
据了解,在和一些国外公司竞标国内某主机厂的项目时,某国内毫米波雷达厂商之所以能快速胜出,除点云的数量和质量更高外,能同时提供4D毫米波雷达的算法,也是一个关键原因。
4D毫米波雷达算法难写这一痛点,恰好成了BlueSpace.ai公司的机会——该公司专门提供4D雷达、激光雷达等传感器的预测感知软件技术方案。
毫米波雷达厂商们当然并不甘心把“灵魂”交给合作伙伴。事实上,已有多家4D毫米波雷达产业链上的公司计划,今后,算法能力将被其作为核心竞争力来打造。而引入机器学习算法,则是这一系列行动的最大亮点之一。
在《高工智能汽车》此前的报道中,一位行业人士表示:“过去因为雷达分辨率很低,你根本无法做任何与机器学习相关的后期处理。现在由于4D毫米波雷达可以产生类似激光雷达点云数据,机器学习可以被用来训练雷达感知系统识别物体,尤其是帮助解决传统雷达无法克服的边缘检测难题。”
这个趋势,也已经被越来越多的企业所验证。比如,NXP已经推出一款车规级的AI工具包,除了应用于传统的视觉领域,4D毫米波雷达也将使用神经网络根据其点云图像对道路使用者及障碍物进行分类。
根据恩智浦及德州仪器等雷达芯片厂商们的计划,4D毫米波雷达的下一步就是提升类似摄像头算法的机器学习能力。
Arbe公司从一开始就思考如何将信号处理和人工智能置于现成的射频芯片组和数字信号处理器DSP之上,实现实时聚类、跟踪、自定位、假目标滤波、基于雷达和基于雷达+摄像头的目标分类。
这套人工智能算法可以识别被检测到的对象是否是人,而不是树,并且计算出它将在一秒内的位置,还与摄像头和套件中的其他传感器融合,以对多个传感器中的探测对象进行分类和匹配。
据《高工智能汽车》的报道,安波福公司此前也给出了4D毫米波雷达结合机器学习能力的一系列数据。
比如,针对道路上的小物体或碎片,机器学习可以将探测距离再提高50%以上,并能跟踪200米范围内的小物体;与经典的雷达信号处理相比,机器学习减少了70%的漏检;机器学习还可以将位置误差和目标航向误差降低50%以上,这意味着该车辆能够更好地识别停在其他车道上的车辆,以及静止或缓慢移动的物体。
再比如,隧道对于传统毫米波雷达是一个具有挑战性的环境——隧道墙壁是一个巨大的反射面,可能导致非常多的返回点,甚至可能超过雷达处理目标的能力。但安波福认为,机器学习可以帮助车辆了解何时进入隧道,能够以比经典方法更高的精度过滤掉检测中的噪声;同时,还可以更好地解释隧道和其他封闭环境中的雷达回波,对扇形等目标进行分类。
此外,高通公司本身不生产毫米波雷达,但他们声称,可以通过在雷达上进行深度学习来扩大雷达的性能。例如,通过使用高通内部开发的“雷达深度神经网络”,通过使用增强的雷达获得更高的分辨率和3D扫描。
据此,一款4D毫米波雷达的竞争力如何,将在很大程度上受到厂商们及合作伙伴们深度学习算法能力的助力或制约。
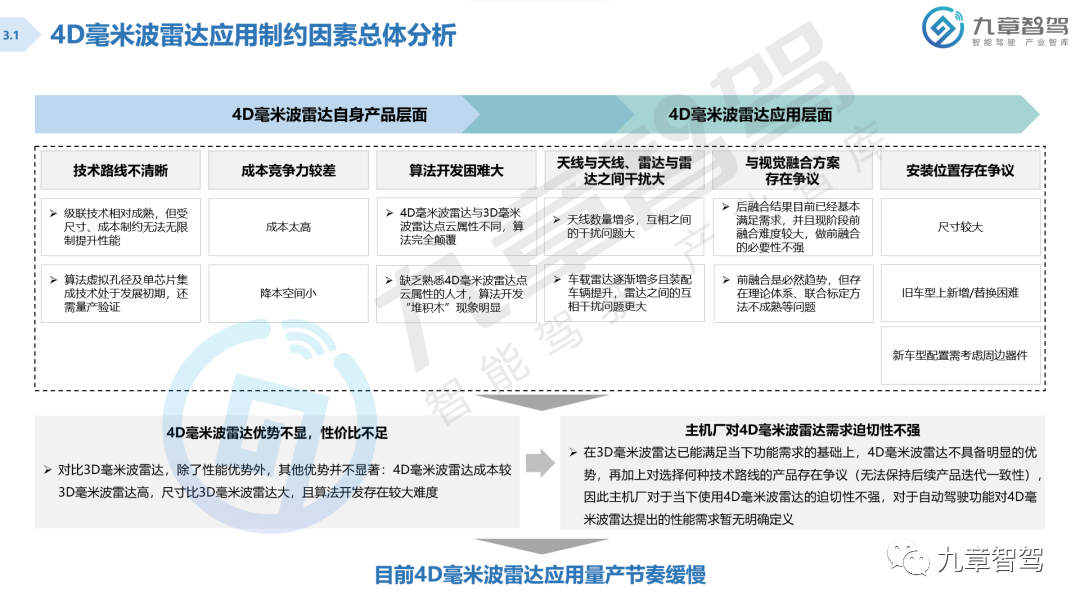
四.道阻且长:4D量产应用中的难题
小鹏在2020年底宣布将在P5上采用激光雷达后,其他主机厂(既包括新势力,也包括传统主机厂)纷纷跟进,可以说,激光雷达已引发了车企之间的一轮军备竞赛;然而,4D毫米波雷达市场上,无论是宝马跟大陆的合作,还是上汽R品牌跟采埃孚的合作,似乎都未能对其他主机厂的决策产生多大的影响。
据九章智驾调研,只有个别几家车企会在接下来一两年推出的新车型上采用4D毫米波雷达。
为什么大多数主机厂仍对4D毫米波持观望态度呢?4D毫米波雷达的量产落地究竟还面临着哪些障碍?(产品开发层面的困难,本文第二小节已有所介绍,这里重点写其在应用中会遇到的难题)
1.技术及工程层面的难题
(1)需要多个指标同时满足条件
有主机厂的感知工程师说,有不少4D毫米波雷达厂商侧重强调其产品在测距分辨率、角度分辨率、速度分辨率等单一指标上的优势,但单一指标的强大对最终成像的意义不大,“实际上,需要同时提高距离分辨率、角度分辨率、速度分辨率,才能达到一个比较好的成像效果,出来的结果置信度才会更高”。
(2)前融合很难做
要想将4D毫米波雷达的技术优势都充分发挥出来,就需要将它跟摄像头做前融合——后融合还存在置信度的问题,即双方都看到了目标,或单一传感器看到了目标,该相信谁呢?因此,前融合是必要的。不过,前融合并不是一件容易的事情。其原因如下——
A. 长期以来,在毫米波雷达厂商只提供软硬一体的黑盒子的模式下,绝大多数主机厂都没有“见过”毫米波雷达的原始数据,根本就不怎么了解这些数据的特性(毫米波雷达 数据格式就跟摄像头不一样),因而,真正熟悉毫米波雷达点云属性的人才太少。
如今,多数公司是从头开始学习毫米波雷达(比学习激光雷达要晚5-6年),连写毫米波雷达算法都觉得很难,更别提将4D毫米波雷达跟摄像头做前融合了。更何况,目前,市场上4D毫米波雷达的样品也不多,下游客户也没有多少学习的机会。
B. 4D毫米波雷达的通道数多、数据量比较大,与视觉做前融合对算力的要求比较高,传感器端的算力是不够用的——毫米波雷达芯片的内存有限,而且处理器需要处理FFT变换、CFAR、滤波等,无法处理太多的点云,因此,如果点云密度比较高,前融合就需要放在域控制器里做。
目前,傲酷的新一代4D毫米波雷达就是按照算法+中央域控的技术路线来走,据称单个雷达能够做到0.1°*0.1°的角分辨率和每秒几十万点的点云。
但如果将主控芯片放在域控制器中,不仅4D毫米波雷达的高数据速率和数据压缩会给集中式架构带来挑战,而且天线和处理器之间信号传输的带宽和速率也会影响到探测精度。这意味着,数据运算在域控制器中进行的思路也很难行通的。
要解决上述矛盾,4D毫米波雷达厂商需要对中央域控制器有足够深刻的理解,或者是跟一家域控制器厂商或芯片厂商深度绑定。而傲酷能将4D毫米波雷达的算法放在中央域控制器中,跟它们被安霸收购有很大关系——安霸的域控芯片CV3,会拿出一小块出来做毫米波雷达的所有信号处理(可以应对6个雷达)。
C. 前融合需要4D毫米波雷达跟摄像头做联合标定,但联合标定很难——4D毫米波雷达对于语义信息的理解不够准确、对目标分类也不准确;此外,4D毫米波雷达有距离信息,而摄像头则没有。那么在两者联合标定时,如何将置信度、可靠性在视觉和4D毫米波雷达点云层级就做好,在什么情况下哪个传感器的准确度更高,就是个很大的问题。
(3)EMC很难通过
4D毫米波雷达的电子兼容性即EMC很难通过,关键是需要考虑如何避免对外界的干扰,以及如何对抗来自外界的干扰。其中,对外界的干扰包括干扰车外的物体以及车内的车载收音机等,这跟电磁波的发射频率(包括EMI和EMF)有关。EMC的问题一般在前期模拟中很难被发现,而是需要在实验过程中才能发现。
(4)测试设备还不成熟
通常,车企或Tier 1在路测之前要在实验室里通过雷达模拟器去测试硬性的条件,3D毫米波雷达已经成熟测试设备也成熟,但4D毫米波雷达目前仅有施瓦茨一家发布了4D雷达模拟器,虽然设计的时候按照指标设计,但没有设备去做验证。
(5)测试标准还不清晰
原来3D毫米波雷达做测试只需要测水平方向的检测能力就可以,而4D毫米波雷达有了高度信息后,就需要增加高维的测试,而高度测试的标准和方法还需要摸索。
(6)不容易安装
4D毫米波雷达尺寸普遍比传统毫米波雷达大,造型也有所不同,因此,安装位置并不太好设计。
2.政策层面的难题:缺乏国家标准
现阶段,4D毫米波雷达缺少国标,很多主机厂担心上大规模安装后却无法使用。
比如,在距天文台一公里以内的路段等敏感区域,77G毫米波雷达是不被允许开启的,但如果4D毫米波雷达在多数时候是开着的,到了这些敏感区域怎么关掉,也是个问题。
3.商业层面的难题:性价比还不够高
4D毫米波雷达跟激光雷达是异构的,很多工程师不相信它能取代激光雷达。
甚至,还有先后在4D毫米波雷达厂商及主机厂的自动驾驶感知团队工作的工程师很坦诚地说:“从我们的测试数据来看,现阶段,4D毫米波雷达不仅无法取代激光雷达,而且,与成熟的3D毫米波雷达相比,其优势也不是那么明显。我感觉,4D毫米波雷达最起码还要等2—4年才能成熟。”
还有一家毫米波雷达厂商市场部负责人说:“4D毫米波雷达的成像效果比激光雷达差很多,完全没有必要用自己的弱点去与激光雷达竞争;4D毫米波雷达在短期内是没有办法替代激光雷达的,也没有办法作为一个主传感器。”
尽管产品并不好用,但价格却并不低,结果,对比下来,人们发现,当前,4D毫米波雷达的性价比还不够高。
4D毫米波雷达的价格信息,目前还比较机密,我们不方便在文章中披露太多。
未尽之语:要生存,还是要诗和远方?
一位长期关注自动驾驶赛道的券商人士的观点——
当前,4D毫米波雷达赛道上的初创公司目前都在拼命融资的阶段,而从去年开始,投资人投不投你,主要是看你有没有量产订单,那么,从融资的角度来说,他们把精力放在更容易量产落地的3D毫米波雷达上,拿到订单,要比主攻4D毫米波雷达更有利。
但在3D毫米波雷达的战场上,他们是还要跟博世、大陆、采埃孚这些公司竞争,压力会非常大,因而可能就没有多少精力和资金来攻4D毫米波雷达了。
关于4D毫米波雷达的更多信息,请参考九章智驾最新出炉的报告——





2023年报告选题排期(全年共6份)
自动驾驶全栈自研的必要性辨析
智能汽车整车架构/域控制器的布局、规划和发展趋势
激光雷达技术路线与技术趋势
智能汽车软件开发专题
车载摄像头核心技术发展趋势分析
自动驾驶产品量产挑战及解决思路
如何购买
九章专题报告定价为 10000 元/篇
第一期试刊报告——
《4D毫米波雷达技术趋势及应用分析》
仅需 999 元/篇

如需购买报告,请扫码添加工作人员
参考资料:
4D成像还不够!毫米波雷达还需要一项新能力加持才能“出道”
https://mp.weixin.qq.com/s/ajjq8Tax8tmWIlhPBeaIcQ
出手即王炸,Mobileye推出史上最强4D毫米波图像雷达https://mp.weixin.qq.com/s/kxAEC5fAkwnye8_xCXw9Vg
写在最后
关于投稿
如果您有兴趣给《九章智驾》投稿(“知识积累整理”类型文章),请扫描右方二维码,添加工作人员微信。

注:加微信时务必备注您的真实姓名、公司、现岗位
以及意向岗位等信息,谢谢!
“知识积累”类稿件质量要求:
A:信息密度高于绝大多数券商的绝大多数报告,不低于《九章智驾》的平均水平;
B:信息要高度稀缺,需要80%以上的信息是在其他媒体上看不到的,如果基于公开信息,需有特别牛逼的独家观点才行。多谢理解与支持。
推荐阅读:
◆九章 - 2021年度文章大合集
◆当候选人说“看好自动驾驶产业的前景”时,我会心存警惕——九章智驾创业一周年回顾(上)
◆数据收集得不够多、算法迭代得不够快,就“没人喜欢我”————九章智驾创业一周年回顾(下)
◆详解嬴彻自动驾驶卡车量产技术方法论
◆激光雷达:905与1550的战争
◆单SoC芯片方案,或将加速行泊一体方案规模化量产应用
◆从AVP的实际表现看“L3”自动驾驶商业化的可能性
最后
以上就是雪白羊最近收集整理的关于万字长文讲清楚4D毫米波雷达出手即王炸,Mobileye推出史上最强4D毫米波图像雷达https://mp.weixin.qq.com/s/kxAEC5fAkwnye8_xCXw9Vg的全部内容,更多相关万字长文讲清楚4D毫米波雷达出手即王炸,Mobileye推出史上最强4D毫米波图像雷达https://mp内容请搜索靠谱客的其他文章。
发表评论 取消回复