交流群 | 进“传感器群/滑板底盘群”请加微信号:xsh041388
交流群 | 进“汽车基础软件群”请加微信号:Faye_chloe
备注信息:群名称 + 真实姓名、公司、岗位
我们往往认为,车企是ROBOTAXI的重要参与者,但并不是自动驾驶技术的主导者。但现在,按《试点通知》的说法,车企将负责产品准入的试点申报。这意味着,不论车辆装置是前装还是后改,也不管科技公司在其中参与比重多寡,申报产品准入的只能是车企端,不能是科技公司或改装厂。
11月02日,工信部发布了《关于智能网联汽车准入和上路通行试点工作的通知(意见征求稿)》,此消息一出,只一句标题,就让业内和业外人士都大呼“好家伙,自动驾驶的春天要来了!”
资本反应更加迅速。当天下午,大A股和自动驾驶相关的股票应声上涨,某家专注智舱智驾、为不少车企提供域控的上市公司,股价直接涨停,那条垂直90度的暴力拉升线给寡淡无味的A股市场带来了少有的一抹亮色。
智能驾驶汽车可以开始产品准入和上路通行的试点了!可以拿到正式牌照了!
所以……高等级自动驾驶的春天真的就要来了?
让我们怀揣着激动的心、颤抖的手,按捺住因为股票回本而雀跃的情绪,翻开长达60页的《通知(意见征求稿)》,细细研读一番。或许,等合上厚厚文件后,我们会得出和初始情绪大相径庭的结论。
先摆出个人观点之“太长不看版”:
1. “担责认罚,一个都不能少”——试点工作以全方位的安全保障为最大前提,把参与试点工作的相关方都纳入到安全责任承担方的范围内。
2. “没有精钢钻,别揽瓷器活”——试点工作给所有相关方设置的门槛较高、各环节要求从全从严,判定原则是优中选优,不具备普适性。
3. “成果不大,代价极大”——如果有产品想要走通试点流程,拿到正式牌照,需要在短时间内付出极高成本,而最终达到的效果大概率和目前在先行先试区内挂测试牌照开展相关活动所到达的效果类似。
4. “诗和远方还在路上”——专注L4级自动驾驶技术的科技公司,需和车企合作完成申报试点工作。短时间内,ROBOTAXI或其他自动驾驶商业化路径,无法节省人工支出,想要达到收支平衡或赢利,预计仍然需要很长的时间。
5. “打不过就加入”——科技公司商业变现能力弱,转变发展方向,寻找量产车企与之深度绑定,“降维”自有L4技术,用于落地和优化L2+功能,将成为大趋势。
在下文中,我们将带着一些核心问题来仔细研究下这份意见征求稿。
文件有哪些新观点和新概念?哪些重点被重申了?引申出了哪些难点?会带来哪些影响?以及,我们为什么会得出这样的趋势预判?
为了更好地理解这份意见征求稿,我们同样讲智能网联汽车准入和上路办法的、而且已经在8月1日正式实施的《深圳经济特区智能网联汽车管理条例》做个地方政策和国家政策的横向比较,相信经过对两份文件关键内容的对比分析,很多答案就呼之欲出了。
△为了便于阅读,我们在下文中将《关于智能网联汽车准入和上路通行试点工作的通知(意见征求稿)》简述为《试点通知》,《深圳经济特区智能网联汽车管理条例》简述为《深圳条例》。
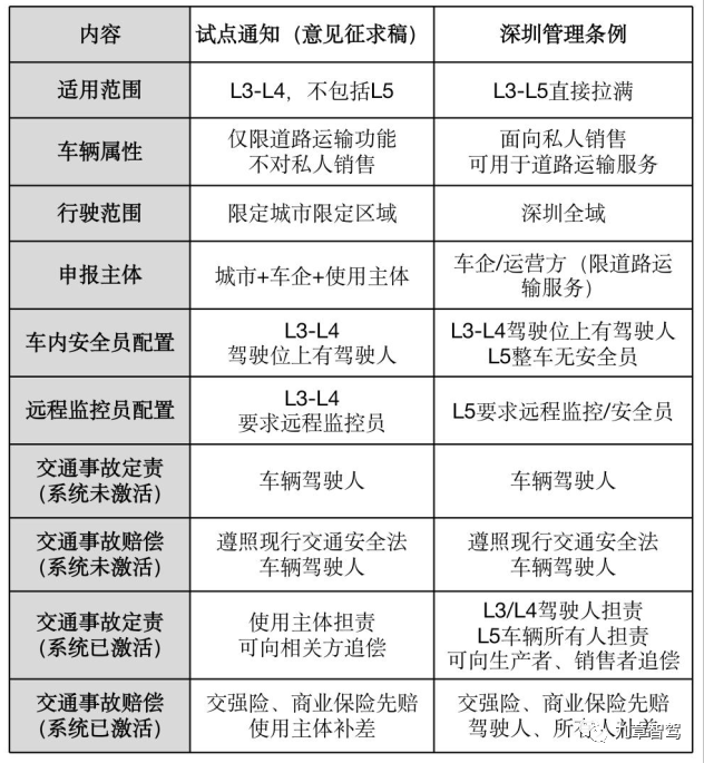
自动驾驶功能适用等级
在自动驾驶功能适用等级方面,《深圳条例》涵盖了L3-L5,直接从有条件自动驾驶,一杆子拉满到完全自动驾驶。
相较于深圳地方立法的全覆盖,适用《试点通知》的自动驾驶等级有所收缩,仅为L3-L4,即有条件自动驾驶和高度自动驾驶。
这和目前还在修订中的《道路交通安全法》里涵盖的自动驾驶等级维持一致。
自动驾驶车辆用途
和《深圳条例》中允许L3-L5车辆可面向个人销售、用于私人出行相比,《试点通知》把自动驾驶车辆的属性限定在了道路运输用途上。
换句话说,依《试点通知》的规定,L3/L4车辆可以用做运输用途,例如载人的ROBOTAXI或是载物的ROBOTRUCK,但不能面向社会个人消费者销售。这很明显是想通过限定车辆用途,来缩小自动驾驶功能的用户群体。
自动驾驶车辆行驶区域
《深圳条例》提出过一个名为“全域开放”的新概念,把自动驾驶车辆的可行驶区域从示范区扩展到了区级范围。虽然在实际选择时,肯定要考虑基础道路设施的相适应,实际可选范围会有所缩减,但大家仍普遍认为对可行驶区域的放宽是一个让人兴奋的突破。
反观《试点通知》在这点上的规定则谨慎很多。文件要求L3/L4自动驾驶车辆在“限定城市的限定区域”内行驶。
笔者推测,《试点通知》中“限定区域”的面积将大概率小于区级全域范围。这意味着,拿到正式牌照的试点车辆,它的运行范围极有可能不会超出试点城市现有的示范运行区域,可行驶范围有限。
申报流程
和现在多点开花的道路测试、示范应用、示范运营的流程类似,L3/L4自动驾驶车辆的产品准入和上路通行的试点,同样需要走申报审批流程。
整个申报流程可分为三部分:试点申报、产品准入申报、上路通行申报。
我们把略显冗长和拗口的描述性文字汇总成了试点工作流程图,可以发现,三部分申报流程分别对应的是试点资格申报(哪个单位想要开展试点活动)、产品准入资格申报(哪个车来实施试点活动)、上路通行资格申报(哪个单位来负责试点活动)。

上面的流程图只是画出了整个流程中最关键的大环节,而每个大环节里还有无数的小阶段需要一步一步完成,颇有些过五关斩六将的意味。并且,申报成功顺利开展试点活动还只是开始,更为重要的是在后续试点车辆上路通行时的表现。
为此,《试点通知》还设立了试点暂停和退出机制,确保开展试点活动的单位“能进就能出”,并列举了多项会引发暂停或退出行为的情形——除了试点车辆本身存在问题、申报过程弄虚作假、发生数据/网络安全事件等常规情况外,《试点通知》特别规定了因自动驾驶系统原因导致死亡1人或者重伤3人以上具有同等以上责任的交通事故的,将要求试点单位退出试点活动。
申报主体
至于由谁来负责、推动和管理整个申报流程,《试点通知》从庞杂如蛛网的自动驾驶关系网里拎出了“核心角色”——“由拟申报试点城市主管部门牵头,联合拟申报试点的汽车生产企业、使用主体组成联合体,自愿申报。”
申报联合体,这是个没见过的新名词。
其中所说的“汽车生产企业”,即为主机厂/车厂;“使用主体”推测为自动驾驶运营公司,如网约车平台、自动驾驶技术公司百度Apollo、小马智行、文远知行、或是小鹏这种官宣计划开展自动驾驶运营业务的主机厂。
把原文翻译成大白话就是,申报试点工作的主体,由城市、车企和运营方组成,缺一不可。
反观《深圳条例》,因为允许对私人销售L3及以上自动驾驶车型,所以它的管理对象和现行条例一样,指的是汽车产品生产者,即主机厂。自动驾驶方案提供商则更多地被认为是TIER 1或 TIER 0.5的角色,并不属于《深圳条例》管理的对象。
《试点通知》把**核心相关方拉拢在一起,责任共担,成果共享。**这种一个都不能少的新做法、新概念,十分引人瞩目。
更加引起强烈关注和讨论的,是《试点通知》对申报联合体创出“历史新高度”的要求——要求全面、管理严格、流程严明、指标量化,是我们通篇阅读完试点申报要求后的第一感觉。
A. 试点申报主体之一-城市
首先是对城市的要求,不是说只要城市有意愿有想法,就随便哪个城市都可以去牵头申请试点,我们只挑选其中一些条文细读就能发现,《试点通知》对城市的资格卡得很紧。
1. 在政策保障条件方面,要求城市具备支撑开展智能网联汽车准入和上路通行试点的法规或管理政策,已经发布有关智能网联汽车道路测试和示范应用管理规范实施细则。
2. 在基础设施条件方面,要求城市有适合L3/L4车辆行驶的公共道路不少于1000公里或者通行面积不少于50平方公里,高精地图是标配。
3. 在安全管理条件方面,要求城市已经有智能网联汽车测试主体不少于5家,开展路测和示范活动的车辆不少于50辆,路测和示范活动累积的道路长度不少于100万公里。
除了对基础设施之类的“硬实力”做出规定,《试点通知》更看中城市的“软实力”——保障政策要到位,管理经验要丰富。甚至还对“软性要求”给出了具体指标:不少于5家测试主体、不少于50辆的测试示范车辆、不少于100万公里的累积里程。
对测试主体数量、测试车辆数量、累计里程数这些关键数据设置最低数量要求,目的非常明确,就是为了避免一些刚进“新手村”的城市在还没攒够装备和经验的情况下,贸然开启和自身能力并不匹配的高阶任务,带来不可控的潜在风险。
想想也是这个道理。
所谓经验积累,本质就是不断解决新问题。
城市主管部门和不同测试主体的交流过程,测试车辆不断刷新的里程数,基于不同基础车和不同传感器改装而成的测试车辆,这些变量越多,发生的问题就越多,能够不断被解决的问题就越多,城市主管部门的经验值也就与日俱增了。
总体来看,现阶段能够满足全部要求的城市可谓凤毛麟角。
根据几座城市发布的官方数据,目前只有北京、上海、广州、深圳等已经深耕自动驾驶路测多年、在示范应用和示范运营方面走在前列的城市才有资格成为申报联合体的牵头方。

B. 试点申报主体之二-车企
在产品准入和上路通行的试点工作里,产品准入的试点工作将主要由汽车生产企业(OEM)来承担。
现在在封闭测试场或者公开示范区里跑的绝大部分ROBOTAXI都是由专攻L4自动驾驶的科技公司在自家改装车间经过后期改装而成的。ROBOTAXI的基础车要么是从经销商处购入,要么是和车企合作整合。
ROBOTAXI能够前装量产一直是科技公司的目标之一。这样不仅可以提高产量摊薄成本,还能够选取更适配出行服务的车端配置,删减不必要的高端功能,进一步降低单车成本。只是截止目前,国内宣称可以直接下产线而不再需要后期改装的ROBOTAXI,寥寥无几。
不得不承认,在以往自动驾驶汽车开展各种路测和示范活动中,汽车生产企业(OEM)一直是基础车提供方的角色,很少参与自动驾驶汽车在感知和规控方面的改装工作。
我们往往认为,车企是ROBOTAXI的重要参与者,但并不是自动驾驶技术的主导者。
但现在,按《试点通知》的说法,车企将负责产品准入的试点申报。这意味着,不论车辆装置是前装还是后改,也不管科技公司在其中参与比重多寡,申报产品准入的只能是车企端,不能是科技公司或改装厂。
这相当于把车企从幕后推到了台前。车企想在台前把这出戏唱好、唱出风格、唱出水平,就需要付出很大的成本。
《试点通知》从设计验证能力、安全保障能力、安全监测能力和用户告知机制四大方面对OEM提出了严苛的要求,一眼扫过去,满眼都是建立XX能力。
△
站在车企的角度,想要点亮枝繁叶茂的“技能树”,满足《试点通知》的要求,扛起L3/L4车型的技术开发、量产前装、准入试点的大旗,不是“有没有能力做”的问题,而是“现阶段值不值得做”的问题。
目前看来,不论是突飞猛进的自主品牌,还是求新求变的合资企业,或是努力冲产销量的造车新势力,几乎所有车企都在L2+的红海里内卷厮杀,拼配置、比算力、抢客户,要在白热化的竞争里腾出手脚、挪出资源,去做一件正确但艰难,而且短期内不能带来正向现金流的事,这实在不是一个很容易下的决心。
自主品牌谋划扩张,合资企业谋求转型,这些都需要巨额资金的长期支持,更不用说尚无一家盈利、甚至还在不断刷新亏损记录的造车新势力了。
正确的事就像美好的远方,那也要有命抵达远方,才是真的美好。
C. 试点申报主体之三-使用主体
相比还有时间深思熟虑再做决定的车企,L4自动驾驶科技公司拥有的时间已经所剩无几了。
致力于ROBOTAXI或ROBOTRUCK运输服务的科技公司在《试点通知》里被视为“试点使用主体”,他们面临着更为严格的评价标准和更为复杂的商业环境。

一是来自技术成熟度和技术先进性的竞争。
《试点通知》要求,每个申报联合体中汽车生产企业限定1家,每家汽车生产企业可参与的联合体不超过2个。
对参与申报的车企数量进行限制,看起来是为了避免车企采取“广撒网多敛鱼”的无节制申报,避免资源浪费和无序竞争;但实际上,这种限制车企参与度的规定,会迫使车企重视和珍惜自己手上为数不多的机会。
在面对众多L4自动驾驶科技公司时,车企需要精挑细选,谨慎评估合作对象的综合能力是否和自己能力相当、是否可以和自己齐头并进,去完成产品准入和上路通行的试点工作。
这种评估和选择,从某种意义上来说,是对自动驾驶科技公司的筛选,会加速众多自动驾驶初创公司的优胜劣汰,最终形成头部聚拢,强者恒强的局面。
事实上,也只有技术实力出众,具有丰富路测和示范活动经验的科技公司才可能满足《试点通知》中对“试点使用主体”的高标准严要求。
二是来自运营成本的压力。
《深圳条例》对L3/L4车辆的使用规范是,车辆具备人工驾驶模式和响应装置,在驾驶位配备驾驶员,驾驶员是车辆运行安全的第一责任人。
我们曾在《深圳经济特区智能网联汽车管理条例 深度解读》一文中提到过,要求L4车辆在驾驶位上标配驾驶员本身会对ROBOTAXI商业化带来不小的影响。
如今《试点通知》又在此基础上提出更高的要求。它对运行安全保障人员的定义和要求是,为试点车辆配备车内安全员和平台安全监控人员。
也就是说,L3/L4自动驾驶车辆在运行时,坐在驾驶位上的车内安全员是自动驾驶系统的备份,而平台(远程)安全监控人员则是车内安全员的备份。
远程监控员需要掌握和车内安全员一样的技能和技术,在监控车辆运行和观察周围环境的基础上,还需要监控车内安全员的不当行为,发出预警或采取相应的处置措施。
虽然文件还处于意见征求稿阶段,但从远程安全监控员这一要求来看,它释放出的信号已经非常明确了。
短期内,从事运输服务的高等级自动驾驶(L4)车辆无法把安全员从驾驶位上移开。(这里的L4是仅针对公开道路上的L4,不包括港口、矿山等封闭场景的L4级无人驾驶工程机械。)
这样的判断,直接打破了业内对无人驾驶出租车和有人驾驶出租车相比在短期内就能达到成本拐点的预测。
可能大家会在这里产生一个疑问。
今年很多城市,诸如北京、上海、广州、武汉、重庆等,都争相计划开放真·无人ROBOTAXI政策,那岂不是和工信部公安部这次出台的《试点通知》有所矛盾?
这里需要指出的是,目前已知的计划开展真·无人ROBOTAXI服务的车企或科技公司,都被划定在示范应用和示范运营的范畴内。
示范应用和示范运营的特点在于,车辆数量是有限的,活动区域是有限的,车辆悬挂的测试纸牌,其效用也和正式牌照有很大差异,不能大规模使用。
示范活动是科技公司积累技术研发经验的必经之路,也是城市积累自动驾驶汽车管理经验的重要手段,是必不可少的存在。
就像此次发布的《试点通知》,里面对试点活动具体开展的各项要求,很多都参考自各个城市先行先试示范区的管理规程。
只有重点城市“先走一步看看”,覆盖面更广的国家层面管理条例才能“慢一点跟上”,继而赋予那些先行先试的产品和企业合法合规资格。
两者并不矛盾,而是两者互为因果,构成了立法的完整闭环。
科技公司,或者说是ROBOTAXi运营方面临的第三个“高阶”要求:责任先担,赔偿先付。
《试点通知》要求运营方对试点车辆上路通行可能造成的损失具备相应的民事责任承担能力,除了正常交付强制保险、商业保险外,还需要负责支付超出保险额度的赔偿款。
这就牵扯到事故定责的问题。
在这个问题上,《深圳条例》已经先给打了样,业内基本也达成了较为统一的思路。
具体来说,如果在自动驾驶系统功能未激活状态下发生事故,则按现行交规,由车内安全员承担责任。
如果在自动驾驶系统激活状态下发生事故,则由运营方承担赔偿责任。
至于引发事故的根本究竟是在使用主体、车企、自动驾驶系统开发单位还是设备提供方,这需要鉴定机构专业的技术分析和事故复盘,但事故处理尤其是涉及人员救治赔偿方面的工作,是等不了那么久的,这时候就需要有人/单位在事故发生后第一时间站出来收拾残局。
作为运营方的科技公司就需要承担起这项困难又艰巨的工作。
换句话说,如果事故涉嫌是由自动驾驶系统导致的,那么运营方就是首当其冲的责任承担方。至于对事故最终认定的责任方发起追偿啥的,那都是企业之间的事情,是后话。
综上,我们可以看出,被按在“试点使用主体”位置上的自动驾驶科技公司,不仅没有从“走慢一步”的国家层面政策里得到心心念念想要的真·无人化政策,反而被赋予了更多直接且重要的责任。
技术开发、运营成本、事故处理和落实责任……每项内容都需要企业持续不断地投入,时间、人力、物力,缺一不可。
对专注于L4自动驾驶功能的科技公司来说,面临的挑战无疑是巨大的、全方位的。
政策出台了,L3/L4就有希望了?能成了?
一直以来,有关自动驾驶技术究竟会以何种方式落地,“徐徐图之”派和“直捣黄龙”派总是争执不下。
是在L2基础上不断叠加功能,尽可能拓展应用场景,并把他们串联起来,然后往更高等级的自动驾驶功能发展的做法更务实,还是实现L4级别自动驾驶功能,迈向无方向盘无驾驶员无安全员的载人载物服务更直接?
两条发展路线的技术各有优劣。无数次的比较和讨论,最后也只用一句“时间会给出答案”来收尾。
然后,时间就在今年给出了答案,而这个答案同样也是这篇文章标题的答案。
从今年年初开始,国外Argo痛失投资、国内自动驾驶公司冻结招聘额度、裁员消息也甚嚣尘上……这些若干单一事件汇集起来,揭示了一个方向相对统一、让人不得不认清一个事实——自动驾驶困囿于落地盈利已久,投入和产出之间的巨大落差,无法用少量改装或象征性收费来弥补,难以自我造血为继。
环境变化和投资收紧刷新了大家对自动驾驶的认知和定义,从“未来可期”到“望山跑死马般的可望不可及”,情况急转直下,让人猝不及防。
曾经两耳不闻窗外事,一门心思专情于L4自动驾驶的科技公司审时度势,纷纷转头和各大车企勾勾搭搭,眉来眼去,谋求的就是“规模化”三个字。
虽然在汽车智能化时代,“量”不是万能的,但“量”也是万万不能没有的。
它代表着更低的成本、更好的盈利和更健康的发展,这正是自动驾驶科技公司所急需的,也正是车企能够慷慨提供的。
反观车企这边,一边在L2+红海里卷生卷死,一边还要对高阶自动驾驶进行技术储备,唯恐在未来落了下风,想要两手抓两手都要硬,又担心顾此失彼,而高阶自动驾驶技术能力,正是自动驾驶科技公司压箱底的武林宝典。
世界上还有什么比“我需要的东西你都有”更让双方一见钟情,一拍即合的呢?
“徐徐图之”派和“直捣黄龙”派的界线逐渐模糊,智能网联汽车赛道会成为车企和自动驾驶科技公司的团队战,曾经的对立和比较最后会变成合作和共赢。
以L2+落地盈利为主,L4技术储备为辅,整体将呈现自动驾驶技术高举轻放,降维反哺,健强自身体魄,以待时机成熟的趋势。
形成这个趋势的因素是多重的,是经济环境、技术发展、市场选择的共同作用,以保障安全为最大前提的政策法规基于现状给出高企的标准和要求用以规范和指引,将车企和自动驾驶科技公司拉拢在一起,也是意料之中的事。
笔者认为,从纯经济性角度来看,想要成功走通试点流程,对任一家车企或科技公司来说,都要付出不少的人力物力,但究竟能够带来多少商业回报,还值得商榷。
但如果把格局和视野打开,《试点通知》的影响力仍是巨大的,尤其是在如今略显低迷的大环境下,智能网联汽车行业需要这样的突破和亮点来提振充实信心。
《试点通知》其实是一块试金石,重磅且锋利。对城市、对车企、对科技公司、对整个自动驾驶赛道上参赛者来说,大家都可以拿这块试金石在内部“比划比划”,内审自身的实力是否够得上严格的标准。
虽然这份文件还处于意见征求稿阶段,但据笔者所知,已经有不少车企和科技公司都表现出对试点申报的兴趣和关注,他们跃跃欲试、摩拳擦掌,想要拔得头筹,以此来证明自己在自动驾驶领域的实力。
倘若由整体实力出发,去推测拥有高胜算的潜在申报主体,大概率会出自产销常年霸榜,无需为盈利生死线发愁的几大汽车巨头。
他们要么是集团内自有服务出行平台,譬如上汽的享道出行,要么是和自动驾驶科技公司深度合作,譬如广汽和华为,要么是和地方政府部门关系良好,又经常接手标杆任务的国家队选手,譬如央企一汽。
由他们作为先锋队来跑通试点申报体系,为后来者提供试错经验,也在情理之中。
相信明年,就会有第一个冲线的玩家了,让我们拭目以待。
写在最后
与作者交流
如果希望与文章作者直接交流,可以直接扫描右方二维码,添加作者本人微信。

注:加微信时务必备注您的真实姓名、公司、现岗位
以及意向岗位等信息,谢谢!
关于投稿
如果您有兴趣给《九章智驾》投稿(“知识积累整理”类型文章),请扫描右方二维码,添加工作人员微信。

注:加微信时务必备注您的真实姓名、公司、现岗位
以及意向岗位等信息,谢谢!
“知识积累”类稿件质量要求:
A:信息密度高于绝大多数券商的绝大多数报告,不低于《九章智驾》的平均水平;
B:信息要高度稀缺,需要80%以上的信息是在其他媒体上看不到的,如果基于公开信息,需有特别牛逼的独家观点才行。多谢理解与支持。
推荐阅读:
◆九章 - 2021年度文章大合集
◆当候选人说“看好自动驾驶产业的前景”时,我会心存警惕——九章智驾创业一周年回顾(上)
◆数据收集得不够多、算法迭代得不够快,就“没人喜欢我”————九章智驾创业一周年回顾(下)
◆详解嬴彻自动驾驶卡车量产技术方法论
◆激光雷达:905与1550的战争
◆单SoC芯片方案,或将加速行泊一体方案规模化量产应用
◆从AVP的实际表现看“L3”自动驾驶商业化的可能性
最后
以上就是甜美铃铛最近收集整理的关于工信部发布ICV产品准入和上路通行试点通知,L3/L4近在咫尺了?的全部内容,更多相关工信部发布ICV产品准入和上路通行试点通知内容请搜索靠谱客的其他文章。
发表评论 取消回复