Matlab 微分方程 ode45 求解并绘制曲线
- 2. 用 ode45() 求解
- 2.1 ode45() 函数用法
- 2.2 示例:求解一阶微分方程
- 2.2.1 Matlab 代码如下
- 2.2.2 代码效果
- 2.3 示例:求解矩阵一阶微分方程
- 2.3.1 Matlab 代码
- 2.3.2 代码效果
- 2.4 示例:将上述示例代码写成两个函数
- 2.4.1 主函数如下
- 2.4.2 子函数如下
- 1. ode45-官方释义
- 1.1 语法 / 说明
- 1.2 示例
- 1.2.1 具有一个解分量的 ODE
- 1.2.2 van der Pol 方程为二阶 ODE
- 1.2.3 向 ODE 函数传递额外的参数
- 1.3.4 带有时变项的 ODE
- 1.2.5 计算和扩展结构体
- 1.3 输入参数
- 1.3.1 options - options 结构体
2. 用 ode45() 求解
2.1 ode45() 函数用法
[t, Xt] = ode45(odefun, tspan, X0)
odefun是函数句柄,可以是函数文件名,匿名函数句柄或内联函数名tspan是区间 [t0 tfinal] 或者一系列散点[t0,t1,…,tf]X0是初始值向量t返回列向量的时间点Xt返回对应T的求解列向量
2.2 示例:求解一阶微分方程
求解单变量微分方程的解
x
˙
(
t
)
=
2
∗
x
(
t
)
dot{x}(t) = 2 * x(t)
x˙(t)=2∗x(t)
2.2.1 Matlab 代码如下
clear;
clc;
% 程序主函数代码如下:
t0 = 0;
tfinal = 10;
X0 = 1;
[t, Xt] = ode45(@SunFun, [t0 tfinal], X0);
% 绘制结果图
plot(t,Xt)
grid
% 微分方程函数,状态导数
function xdot = SunFun(t,x)
% 导数关系式
xdot = 2 * x;
end
2.2.2 代码效果

2.3 示例:求解矩阵一阶微分方程
求解一阶微分方程
X
˙
(
t
)
=
−
L
∗
X
(
t
)
dot{X}(t) = -L * X(t)
X˙(t)=−L∗X(t)
其中, X ( t ) X(t) X(t) 是列向量。
2.3.1 Matlab 代码
clear;
clc;
% 程序主函数代码如下:
t0 = 0;
tfinal = 10;
X0 = [0; 1; 3; 3; 5; 6;];
[t, Xt] = ode45(@SunFun, [t0 tfinal], X0);
% 绘制结果图
plot(t,Xt(:,1), t,Xt(:,2), t,Xt(:,3), t,Xt(:,4), t,Xt(:,5), t,Xt(:,6))
grid
% 微分方程函数,状态导数
function xdot = SunFun(t,x)
D = [1 0 0 0 0 0; 0 1 0 0 0 0; 0 0 1 0 0 0; 0 0 0 1 0 0; 0 0 0 0 1 0; 0 0 0 0 0 1;];
A = [0 1 0 0 0 0; 0 0 1 0 0 0; 0 0 0 1 0 0; 0 0 0 0 1 0; 0 0 0 0 0 1; 1 0 0 0 0 0;];
L = D - A;
% 导数关系式
xdot = -L * x;
end
2.3.2 代码效果

2.4 示例:将上述示例代码写成两个函数
2.4.1 主函数如下
clear;
clc;
% 程序主函数代码如下:
t0 = 0;
tfinal = 10;
X0 = [0; 1; 3; 3; 5; 6;];
[t, Xt] = ode45('SunFun', [t0 tfinal], X0);
% 绘制结果图
plot(t,Xt)
grid
2.4.2 子函数如下
% 微分方程函数,状态导数
function xdot = SunFun(t,x)
D = [1 0 0 0 0 0; 0 1 0 0 0 0; 0 0 1 0 0 0; 0 0 0 1 0 0; 0 0 0 0 1 0; 0 0 0 0 0 1;];
A = [0 1 0 0 0 0; 0 0 1 0 0 0; 0 0 0 1 0 0; 0 0 0 0 1 0; 0 0 0 0 0 1; 1 0 0 0 0 0;];
L = D - A;
% 导数关系式
xdot = -L * x;
From: P4 控制系统数学模型-《Matlab/Simulink与控制系统仿真》程序指令总结
Ref: 【MATLAB】关于ode45的一部分用法的函数编写方式
1. ode45-官方释义
1.1 语法 / 说明
[t,y] = ode45(odefun,tspan,y0)
[t,y] = ode45(odefun,tspan,y0)(其中 tspan = [t0 tf])求微分方程组 y′=f(t,y) 从 t0 到 tf 的积分,初始条件为 y0。解数组 y 中的每一行都与列向量 t 中返回的值相对应。
所有 MATLAB® ODE 求解器都可以解算 y′=f(t,y) 形式的方程组,或涉及质量矩阵 M(t,y)y′=f(t,y) 的问题。求解器都使用类似的语法。ode23s 求解器只能解算质量矩阵为常量的问题。ode15s 和 ode23t 可以解算具有奇异质量矩阵的问题,称为微分代数方程 (DAE)。使用 odeset 的 Mass 选项指定质量矩阵。
ode45 是一个通用型 ODE 求解器,是您解算大多数问题时的首选。但是,对于刚性问题或需要较高准确性的问题,其他 ODE 求解器可能更适合。有关详细信息,请参阅选择 ODE 求解器。
[t,y] = ode45(odefun,tspan,y0,options)
[t,y] = ode45(odefun,tspan,y0,options) 还使用由 options(使用 odeset 函数创建的参数)定义的积分设置。例如,使用 AbsTol 和 RelTol 选项指定绝对误差容限和相对误差容限,或者使用 Mass 选项提供质量矩阵。
[t,y,te,ye,ie] = ode45(odefun,tspan,y0,options)
[t,y,te,ye,ie] = ode45(odefun,tspan,y0,options) 还求 (t,y) 的函数(称为事件函数)在何处为零。在输出中,te 是事件的时间,ye 是事件发生时的解,ie 是触发的事件的索引。
对于每个事件函数,应指定积分是否在零点处终止以及过零方向是否重要。为此,请将 ‘Events’ 属性设置为函数(例如 myEventFcn 或 @myEventFcn),并创建一个对应的函数:[value,isterminal,direction] = myEventFcn(t,y)。有关详细信息,请参阅 ODE 事件位置。
sol = ode45(___)
sol = ode45(___) 返回一个结构体,您可以将该结构体与 deval 结合使用来计算区间 [t0 tf] 中任意点位置的解。您可以使用上述语法中的任何输入参数组合。
1.2 示例
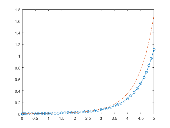
1.2.1 具有一个解分量的 ODE
在对求解器的调用中,可将只有一个解分量的简单 ODE 指定为匿名函数。该匿名函数必须同时接受两个输入 (t,y),即使其中一个输入未使用也是如此。
解算 ODE
y
′
=
2
t
y' = 2t
y′=2t
使用时间区间 [0,5] 和初始条件 y0 = 0。
tspan = [0 5];
y0 = 0;
[t,y] = ode45(@(t,y) 2*t, tspan, y0);
% 对解绘图。
plot(t,y,'-o')

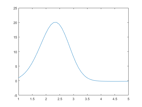
1.2.2 van der Pol 方程为二阶 ODE
y 1 ′ ′ − μ ( 1 − y 1 2 ) y 1 ′ + y 1 = 0 y''_1 - mu (1-y_1^2)y'_1 + y_1 = 0 y1′′−μ(1−y12)y1′+y1=0
其中,
μ
>
0
mu>0
μ>0 为标量参数。通过执行
y
1
′
=
y
2
y'_1=y_2
y1′=y2 代换,将此方程重写为一阶 ODE 方程组。生成的一阶 ODE 方程组为
y
1
′
=
y
2
y
2
′
=
μ
(
1
−
y
1
2
)
y
2
−
y
1
y'_1 = y_2 \ y'_2 = mu(1-y_1^2)y_2-y_1
y1′=y2y2′=μ(1−y12)y2−y1
函数文件 vdp1.m 代表使用
μ
=
1
mu = 1
μ=1 的 van der Pol 方程。变量
y
1
y_1
y1 和
y
2
y_2
y2 是二元素向量 dydt 的项
y
(
1
)
y(1)
y(1) 和
y
(
2
)
y(2)
y(2)。
function dydt = vdp1(t,y)
dydt = [y(2); (1-y(1)^2)*y(2)-y(1)];
end
使用 ode45 函数、时间区间 [0 20] 和初始值 [2 0] 来解算该 ODE。生成的输出即为时间点
t
t
t 的列向量和解数组
y
y
y。
y
y
y 中的每一行都与
t
t
t 的相应行中返回的时间相对应。
y
y
y 的第一列与
y
1
y_1
y1 相对应,第二列与
y
2
y_2
y2 相对应。
[t,y] = ode45(@vdp1,[0 20],[2; 0]);
% 绘制 $y_1$ 和 $y_2$ 的解对 t 的图。
plot(t,y(:,1),'-o',t,y(:,2),'-o')
title('Solution of van der Pol Equation (mu = 1) with ODE45');
xlabel('Time t');
ylabel('Solution y');
legend('y_1','y_2')
整体写成一个函数
[t,y] = ode45(@vdp1,[0 20],[2; 0]);
% 绘制 $y_1$ 和 $y_2$ 的解对 t 的图。
plot(t,y(:,1),'-o',t,y(:,2),'-o')
title('Solution of van der Pol Equation (mu = 1) with ODE45');
xlabel('Time t');
ylabel('Solution y');
legend('y_1','y_2')
function dydt = vdp1(t,y)
p = y(1);
dp = y(2);
ddp = (1-p^2)*dp-p;
dydt = [dp; ddp];
end
再做一下转换,换成常见的二阶智能体形式:
p
˙
=
v
v
˙
=
(
1
−
p
2
)
∗
v
−
p
dot{p}=v \ dot{v}=(1-p^2)*v-p
p˙=vv˙=(1−p2)∗v−p
[t,y] = ode45(@vdp1,[0 20],[2; 0]);
% 绘制 $y_1$ 和 $y_2$ 的解对 t 的图。
plot(t,y(:,1),'-o',t,y(:,2),'-o')
title('Solution of van der Pol Equation (mu = 1) with ODE45');
xlabel('Time t');
ylabel('Solution y');
legend('y_1','y_2')
function out = vdp1(t,y)
p = y(1,:);
v = y(2,:);
ddp = (1-p^2)*v-p;
out = [v; ddp];
end

因为对ode的使用方法(求二阶微分方程)还是不够熟悉,因此,再做一次离散化处理,来验证下自己的离散化方法是否正确。

图像变化趋势没有错误,证明离散化的思路正确,再把时间间隔由
d
T
=
0.1
dT = 0.1
dT=0.1 调整为
d
T
=
0.01
dT=0.01
dT=0.01,结果如下

最后,附上完整版代码:
tBegin = 0;
tFinal = 20;
dT = 0.01;
times = (tFinal - tBegin)/dT;
p(:,1) = 2;
v(:,1) = 0;
t(:,1) = 0;
for i = 1:times
t(i+1,1) = t(i,1) + dT;
p(i+1,1) = p(i,1) + dT * v(i,1);
v(i+1,1) = v(i,1) + dT * ((1-p(i,1)^2)*v(i,1)-p(i,1));
end
y = [p,v];
% 绘制 $y_1$ 和 $y_2$ 的解对 t 的图。
plot(t,y(:,1),'-o',t,y(:,2),'-o')
title('Solution of van der Pol Equation (mu = 1) with ODE45');
xlabel('Time t');
ylabel('Solution y');
legend('y_1','y_2')
1.2.3 向 ODE 函数传递额外的参数
ode45 仅适用于使用两个输入参数( t t t 和 y y y)的函数。但是,通过在函数外部定义参数并在指定函数句柄时传递这些参数,可以传入额外参数。
解算 ODE
y
′
′
=
A
B
t
y
y'' = frac{A}{B}ty
y′′=BAty
将该方程重写为一阶方程组可以得到
y
1
′
=
y
2
y
2
′
=
A
B
t
y
1
y'_1 = y_2 \ y'_2 = frac{A}{B} t y_1
y1′=y2y2′=BA t y1
odefcn.m 将此方程组表示为接受四个输入参数(t、y、A 和 B)的函数。
function dydt = odefcn(t,y,A,B)
dydt = zeros(2,1);
dydt(1) = y(2);
dydt(2) = (A/B)*t.*y(1);
使用 ode45 解算 ODE。指定函数句柄,使其将 A 和 B 的预定义值传递给 odefcn。
A = 1;
B = 2;
tspan = [0 5];
y0 = [0 0.01];
[t,y] = ode45(@(t,y) odefcn(t,y,A,B), tspan, y0);
% 绘制结果。
plot(t,y(:,1),'-o',t,y(:,2),'-.')

1.3.4 带有时变项的 ODE
请考虑以下带有时变参数的 ODE:
y ′ ( t ) + f ( t ) y ( t ) = g ( t ) . y'(t) + f(t)y(t) = g(t). y′(t)+f(t)y(t)=g(t).
初始条件为 y 0 = 1 y_0 = 1 y0=1。函数 f(t) 由在时间 ft 时计算的 n×1 向量 f 定义。函数 g(t) 由在时间 gt 时计算的 m×1 向量 g 定义。
创建向量 f 和 g。
ft = linspace(0,5,25);
f = ft.^2 - ft - 3;
gt = linspace(1,6,25);
g = 3*sin(gt-0.25);
编写名为 myode 的函数,该函数通过对 f 和 g 进行插值获取时变项在指定时间的值。将函数保存到您当前的文件夹中,以运行示例的其余部分。
myode 函数接受额外的输入参数以计算每个时间步的 ODE,但 ode45 只使用前两个输入参数 t 和 y。
function dydt = myode(t,y,ft,f,gt,g)
f = interp1(ft,f,t); % Interpolate the data set (ft,f) at time t
g = interp1(gt,g,t); % Interpolate the data set (gt,g) at time t
dydt = -f.*y + g; % Evaluate ODE at time t
使用 ode45 计算方程在时间区间 [1 5] 内的解。使用函数句柄指定函数,从而使 ode45 只使用 myode 的前两个输入参数。此外,使用 odeset 放宽误差阈值。
tspan = [1 5];
ic = 1;
opts = odeset('RelTol',1e-2,'AbsTol',1e-4);
[t,y] = ode45(@(t,y) myode(t,y,ft,f,gt,g), tspan, ic, opts);
% 绘制解 y 对时间点 t 的函数图。
plot(t,y)

1.2.5 计算和扩展结构体
van der Pol 方程为二阶 ODE
y
1
′
′
−
μ
(
1
−
y
1
2
)
y
1
′
+
y
1
=
0
y''_1 -mu(1-y_1^2) y'_1 + y_1 = 0
y1′′−μ(1−y12)y1′+y1=0
使用 ode45 以及 μ=1 解算 van der Pol 方程。函数 vdp1.m 随 MATLAB® 一起提供,用于对方程进行编码。指定单个输出以返回包含解信息(如求解器和计算点)的结构体。
tspan = [0 20];
y0 = [2 0];
sol = ode45(@vdp1,tspan,y0)
sol = struct with fields:
solver: 'ode45'
extdata: [1x1 struct]
x: [1x60 double]
y: [2x60 double]
stats: [1x1 struct]
idata: [1x1 struct]
使用 linspace 在区间 [0 20] 内生成 250 个点。使用 deval 计算在这些点上的解。
x = linspace(0,20,250);
y = deval(sol,x);
% 绘制解的第一个分量。
plot(x,y(1,:))

使用 odextend 将解扩展到 t f = 35 t_f=35 tf=35,并将结果添加到原始图中。
sol_new = odextend(sol,@vdp1,35);
x = linspace(20,35,350);
y = deval(sol_new,x);
hold on
plot(x,y(1,:),'r')

1.3 输入参数
1.3.1 options - options 结构体
options 结构体,指定为结构体数组。使用 odeset 函数创建或修改 options 结构体。有关与每个求解器兼容的选项列表,请参阅 ODE 选项摘要。
示例:
options = odeset('RelTol',1e-5,'Stats','on','OutputFcn',@odeplot)
指定 1e-5 的相对误差容限、打开求解器统计信息的显示,并指定输出函数 @odeplot 在计算时绘制解。
数据类型: struct
From: ode45-MathWorks
最后
以上就是正直花生最近收集整理的关于【Matlab 控制】微分方程 ode45() 求解并绘制曲线2. 用 ode45() 求解1. ode45-官方释义的全部内容,更多相关【Matlab内容请搜索靠谱客的其他文章。
发表评论 取消回复