MATLAB实验五 simulink仿真实验
一,实验目的
1,学习Simulink的学习环境的使用
2,掌握simulink的仿真系统及离散系统
3,掌握一些基本常用的模块库,掌握simulink的模型建立方法
4,对基本的仿真方法的应用和理解
二,实验环境
Matlab中的simulink库
三,实验内容

1,在SIMULINK环境下,作T1、T2、T3系统的阶跃响应;将T1、T2、T3系统的阶跃响应图在同一示波器窗口中显示。
模型如下:

运行结果如下:

2,动态系统微分方程仿真
使用Simulink创建系统,求解非线性微分方程
其初始值为 
, 绘制函数的波形.
模型如下:

运行结果:

3,力-弹簧-阻尼系统,假设箱子与地面无摩擦存在,箱子质量为M(1kg),箱子与墙壁间有线性弹簧(k=1N/m)与阻尼器(b=0.3N/ms-1)。阻尼器主要用来吸收系统的能量,吸收系统的能量转变成热能而消耗掉。现将箱子拉离静止状态2cm后放开,试求箱子的运动轨迹。

模型如下:

运行结果:

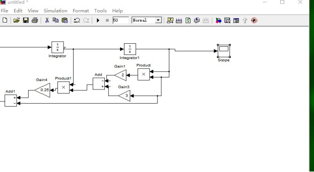
4.下图所示简单的单摆系统,假设杆的长度为L,且质量不计,钢球的质量为m.单摆的运动可以以线性的微分方程式来近似,但事实上系统的行为是非线性的,而且存在粘滞阻尼,假设粘滞阻尼系数为bkg/ms-1.

单摆系统的运动方程式为
选取b=0.6,g=9.8,L=0.5,m=0.4,所构建的模型
模型如下:

运行结果:

5. 模拟贷款的分期还款问题,设每个月月末贷款余额b(k)为月初余额与月利息的和,在减去月末的还款额p(k)。于是第k月月末的余额是
b(k)=rb(k-1)-p(k)
其中r=I+1,I为月利息。假设初始贷款余额为15000元,月利率为1%,每月偿还250元,试计算40次偿还后的贷款余额。
模型如下:

运行结果如下:

6,含有磁滞回环非线性环节的控制系统框图如下图所示,其中磁滞宽度c1=1,对其系统进行仿真。

模型如下:

运行结果:

实验心得和总结
1,一些基本函数库的运用如离散函数和连续函数以及不连续函数的运用
2,使用模块时记得更改其中的参数及题目所要求的仿真时间
3,注意积分和微分模板的应用
最后
以上就是妩媚火龙果最近收集整理的关于Simulink仿真MATLAB实验五 simulink仿真实验的全部内容,更多相关Simulink仿真MATLAB实验五内容请搜索靠谱客的其他文章。
发表评论 取消回复