我是靠谱客的博主 潇洒黑米,这篇文章主要介绍电气simulink常用模块_16种常用模块电路分析,电气工程师的必备,现在分享给大家,希望可以做个参考。

电路图一大张,看似复杂,但也都是由一小块一小块的功能模块组成的。因此要根据大的功能先划分成块,再在块里面看是通过什么电路形式实现的,有些起辅助作用,有些起主要作用。下面小编给大家整理了16种常用的模块电路分析,希望对大家有帮助。

1. RS232通讯电路

双路232通信电路:3线连接方式,对应的是母头,工作电压5V,可以使用MAX202或MAX232。

ce91d1e913c9db7b222646c894670f7f.png

2. 三极管串口通讯

三极管串口通信:本电路是用三极管搭的,电路简单,成本低,但是问题,一般在低波特率下是非常好的。

97b50f9044d91e8700f4a0b08477810f.png

3. 单路RS232通讯

单路232通信电路:三线方式,与上面的三级管搭的完全等效。

4215f8d3195afd89e476bc2cc172f672.png

4. USB转RS232

USB转232电路:采用的是PL2303HX,价格便宜,稳定性还不错。

c68fa0c3b923072a7aa4264178975087.png

5. 复位电路

SP706S复位电路:带看门狗和手动复位,价格便宜(美信的贵很多),R4为调试用,调试完后焊接好R4。

7d0b68ebedf8abe443bb080505db024c.png

6. SD卡模块电路

SD卡模块电路(带锁):本电路与SD卡的封装有关,注意与封装对应。此电路可以通过端口控制SD卡的电源,比较完善,可以用于5V和3.3V。但是要注意,有些器件的使用,5V和3.3是不一样的。

299920dee7cd0a71f9a9a330a226c3f8.png

7. LCM12864液晶显示电路

LCM12864液晶模块(ST7920):本电路是常见的12864电路,价格便宜,带中文字库。可以通过PSB端口的电平来设置其工作在串口模式还是并行模式,带背光控制功能。

a66a3c517dd5f6a177dde6979e465e83.png

8. LCD1602液晶显示电路

LCD1602字符液晶模块(KS0066):最常用的字符液晶模块,只能显示数字和字符,可4位或8位控制,带背光功能。

39d5e7fec4740a29b60c1e38934d9a02.png

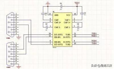
9. 全双工RS485电路

全双工RS485电路(带保护功能):带有保护功能,全双工4线通信模式,适合远距离通信用。

95913c0c85996b4e0670ed1ebd926e9f.png

10. 半双工RS485电路

RS485半双工通信模块:可以通过选择端口选择数据的传输方向,带保护功率。此模块只能工作在5V.

f9510a8608ad4edbd14420d2d012606f.png

11. JTAG仿真接口

ARM JTAG仿真接口电路:比较完善,可以应用在常规的ARM芯片下,具有有自动下载功能,可以用JLINK或ULINK.

e6a3c829647b9bdf740a24bf23b5cfb7.png

12. DC5V输出电路

5V电源模块:这个电路比较简单,如果用直插可以达到1.5A,如果用贴片的可以到达1A。

bb72842118bec88455eb829ee958a0fe.png

13. DC3.3V电源输出电路

3.3电源模块:可以到达800mA,价格非常便宜,也有相应的1.8/1.2的芯片,可以直接替换。

af7694eb0acb8a41cec00cd7f11dd263.png

14. 常用开关电源电路

9b9a2fecdd5e71909cd06b65a50ddde9.png

15. DS1302时钟电路

DS1302数字时钟:一款非常普及的时钟电路,好用,成本低。

f9510a8608ad4edbd14420d2d012606f.png

16. AT24C02通讯电路

AT24C02(EEPROM):最常用的EEPROM电路。

c0261cec703ea1ecf27574cd6641dae1.png

最后

以上就是潇洒黑米最近收集整理的关于电气simulink常用模块_16种常用模块电路分析,电气工程师的必备的全部内容,更多相关电气simulink常用模块_16种常用模块电路分析,电气工程师内容请搜索靠谱客的其他文章。

本图文内容来源于网友提供,作为学习参考使用,或来自网络收集整理,版权属于原作者所有。
点赞(951)

评论列表共有 0 条评论

立即
投稿
返回
顶部