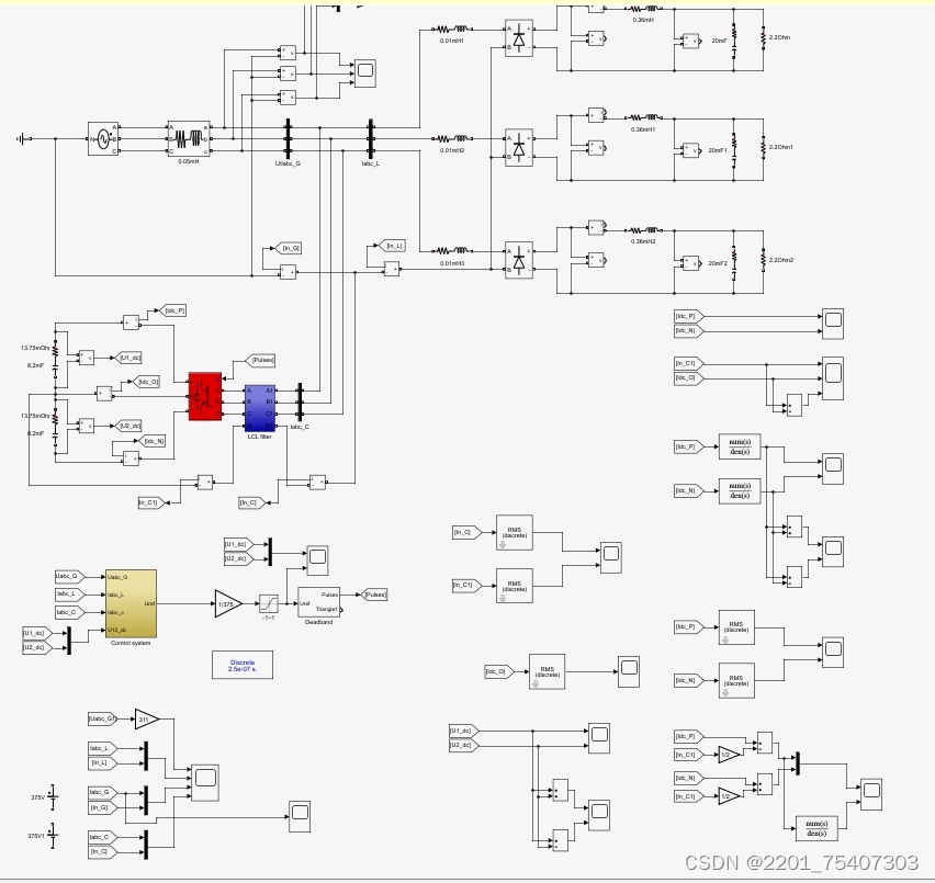
并联型有源电力滤波器 三电平APF仿真模型 PR+重复控制,内环电流环,外环电压环PI控制。
半周期滑窗傅立叶谐波提取。
有源电力滤波器,三电平I字型。
Matlab Simulink2018b。

ID:69200672928098833
APF方案工作室






最后
以上就是帅气大侠最近收集整理的关于并联型有源电力滤波器 三电平APF仿真模型 PR+重复控制的全部内容,更多相关并联型有源电力滤波器内容请搜索靠谱客的其他文章。
本图文内容来源于网友提供,作为学习参考使用,或来自网络收集整理,版权属于原作者所有。
发表评论 取消回复