引脚图如下

部分英文手册:

Multisim有的是VCA610P,可对照参考。
使用OPA620进行辅助。
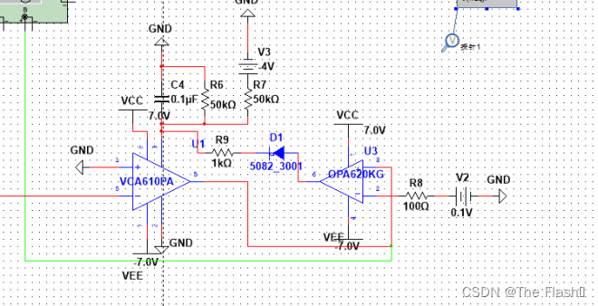
查阅VCA610手册可得3引脚Vc的范围为-2V—0V(这里我们用的是Multisim14中的VCA610P),具体电路图如下图所示。当Vc输入为0V时放大增益为-40dB,为-1时为0dB,为-2V时为40dB。值得注意的是,电路中所接入的直流电源(图4标注电压表处),并不是Vc实际电源。同时下面我对放大电路的仿真做初步的展示。


图4


以同样以VCA610为基础,设计压控低通滤波器。通过调节Vc电压进行对滤波范围的选择。V0/V1=一R1/R2*(1+R2*Cs/G); Fp= G/2π*R2*C; G=10^-2(Vc+1),经过计算当Vc=-2V时,截止频率为1MHZ,增益为-1。若此时将R2=660时此时增益为-2。当Vc=-1时,G=0,截止频率为10KHz 当Vc=0V时截止频率为100-300HZ。

仿真结果


https://download.csdn.net/download/qq_53157297/85812573
仿真文件链接
最后
以上就是不安洋葱最近收集整理的关于VCA610的仿真(Multisim)的全部内容,更多相关VCA610内容请搜索靠谱客的其他文章。
本图文内容来源于网友提供,作为学习参考使用,或来自网络收集整理,版权属于原作者所有。
发表评论 取消回复