如果有人问,中国自动驾驶独特优势在哪里?
不少人会异口同声的回答:车路协同。
没错,中国的车路双智能确是与众不同。
从[十四五]的列入,到过亿项目的频现,车路协同受到了行业万众瞩目。基于V2X、5G、人工智能等技术,车路协同已被多家从业公司与部分专家视为自动驾驶的[战略窗口]。
相比另一条路线——单车智能。车侧与路侧的结合虽有明显的感知决策优势,但从技术落地、商业化落地等角度而言,现阶段与单车智能仍有差距。
面对业界的不同声音,本文将从不同立场,阐述单车vs车路的可行性与未来走向。
车路协同vs单车智能
谈到自动驾驶,大众更加熟悉的可能是单车智能,利用车身携带的毫米波雷达、激光雷达、摄像头等传感器,进行对环境的感知、决策与控制执行。

这一路线,在行业内有最多玩家关注,大家耳熟能详的特斯拉便是主要代表。
但在经历多年起伏后,业界逐渐形成了一个共识,单靠车身智能的完全自动驾驶需消耗人类难以想象的资金与时间。
一面是事故的频发,一面是自动驾驶等级的缓慢进程,于是业内出现了两极化现象。
支持单车智能的声音强调,超远距离的感知对自动驾驶没有帮助,面对感知系统短板,算法、数据和传感器的综合提升,便可彻底解决长尾场景问题。
对此,车路协同支持者则有不同意见。
“路侧传感器普遍位于高处,拥有比单车智能传感器更开阔的视野,感知范围也更大,利用路侧传感器与自动驾驶汽车的交互协同可有效避免感知盲区。”
“道路传感器处于静止状态,相较于动态的车载传感器,在感知精度上有一定的优势。”
此外,更重要的一点,在道路与车辆协同后,车与车之间将通过道路设备进行沟通,这不仅能够统一道路行车速度,且缩短了跟车距离,减少堵车现象的同时,也有效避免事故发生,提升自动驾驶安全性。
好归好,但车路协同的难度不容小觑。
仅从成本来看,车路协同的经济优势收获了一片支持声音。
清华大学智能产业研究院(AIR)与百度Apollo联合发布的《面向自动驾驶的车路协同关键技术与展望》对成本进行了测算,从全国范围来看,只要在每辆车上节省1.98万元的成本,就可以在每公里的道路上投入100万元进行智能化改造。长远来看,车路协同自动驾驶可降低90%的成本。
相比将金钱压在汽车上的单车智能,车路协同将大幅减少车企的开发和制造成本,对大众显然更友好。

但自动驾驶技术的发展,只将目光停留在用户体验、价值分配、整车销售模式等远远不够,落地与商业模式的可行性也是值得深思的问题。
地平线副院长穆黎森指出:“车路协同听上去好像很美好、技术上也可以实现,但要想实现大规模商业运作却很艰难,会面临责任归属、法律法规、道德维度、市场监管、成本分摊、价值分配、商业保险等诸多复杂因素,实际上已经超出了技术范畴。”
以道路覆盖为例,中国道路有千万条,仅单高速公路里程就达到了16.10万公里,如何保证全部道路覆盖就是一项艰巨的任务。毕竟,用户很难接受在某一区域有自动驾驶,开出覆盖范围就无法继续使用的情况,只有全国范围内的道路智能,才能真正发挥车路协同的价值。
虽然阻力重重,但这件事情中国有信心完成。
作为“基建狂魔”,中国具有强大的全局统筹能力,在战略政策层面还有新基建的全面助力,
因此推行车路协同拥有先天性优势。
在单车智能技术方面,我国与美国相比有一定的差距,且道路设施环境更为复杂。
但同时,结合自身实际,无论是在汽车智能化、5G,还是在互联网和通信产业方面,从产业协同的层面来看,我国已经具备了引领创新的条件。
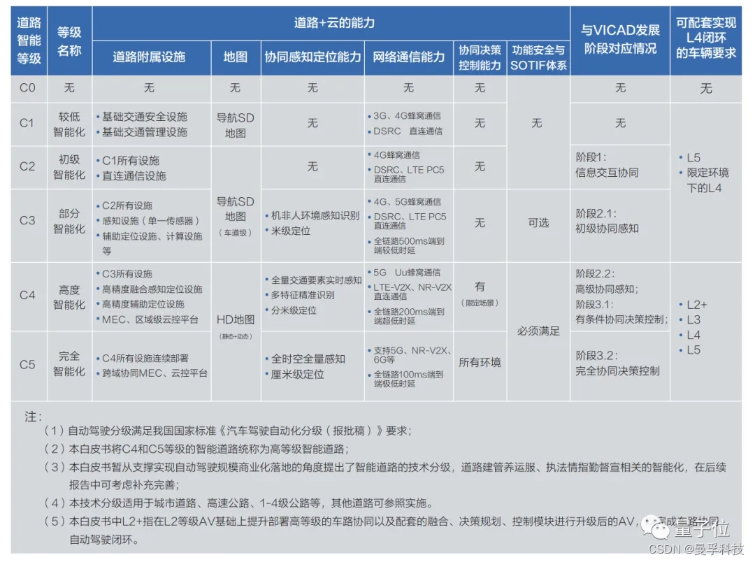
还是道路覆盖的问题,清华AIR已与百度联手推出了一种解决方案。根据自身条件不同,将道路智能化水平分为C0-C5级6个等级。引用如下:

这套方案不仅将道路覆盖落到实处,且为车路协同的进一步落实提供了新的思维方式。
车路协同&单车智能
其实,单车智能与车路协同从来都不是对立面,而是互补以达最优的合作关系。
清华AIR指出,仅靠单车智能,难以实现L4级突破,但配合C4级道路,即使是L2、L3等较低级别自动驾驶车辆,也能够在不对车辆本身进行改造的情况下,将其自动驾驶能力提升到L4级别。
自动驾驶车企蘑菇车联也表态称,在路侧智能覆盖范围内,可以通过感知、决策、控制三个层面的实时协同,提高自动驾驶汽车的安全性和效率。而在路侧范围未覆盖的区域,也可以通过车端的L4级自动驾驶能力,保证体验的不被中断。这将是自动驾驶未来继续前行的最优战略决策。
理清思路后发现,自动驾驶车企现阶段能做的依然是提升自动驾驶系统等级,只是不再会有望山跑死马的现象,在算法难以继续提升的情况下,数据的重要性日益凸显。
作为自动驾驶的原料,这一说法早已得到业内支持。以特斯来为例,特斯拉的数据驱动,让大家明白自动驾驶是个军备竞赛,必须要有大量场景、量产车、数据闭环驱动的支持。
AutoX发言人也指出:“长尾问题是一个数据问题,核心在于如何获取大数量+高质量+非雷同的数据。”
而此类结构化数据去哪里找?
大部分车企选择与专业的数据标注公司合作,优秀的数据平台服务商不仅能够满足车企对数据质量、数量的要求,且包含私有化部署服务,为客户提供定制化数据解决方案。

曼孚科技就是这样一家数据标注公司。作为已在自动驾驶赛道深耕多年的数据服务商,曼孚科技以PLG(产品驱动式)模式为公司发展的核心,旗下自研数据标注平台MindFlow SEED平台已实现数据全生命周期管理能力+供应链管理+项目协同+AI人机协同+自定义权限+全场景覆盖标注能力,用百种数据标注工具为自动驾驶相关客户交付了高质量的结构化数据集,涉及主机厂、新势力、Tier1、算法芯片、高精地图等多种领域。
此次,随着自动驾驶商业化在更多场景实现落地应用,曼孚科技也将加大MindFlow SEED平台研发投入,探索更多数据生产与处理的新方式,用高质量数据助力中国自动驾驶产业走深向实,加速自动驾驶时代进化。
最后
以上就是动人哈密瓜最近收集整理的关于单车&车路:中国的车路双智能到底有多牛?丨曼孚科技的全部内容,更多相关单车&车路:中国内容请搜索靠谱客的其他文章。
发表评论 取消回复