
1. 背景
智能座舱是当前汽车行业开发设计和差异化竞争的焦点,当前智能座舱控制器多为整合了传统IPK、HMI、HUD、DMS等若干控制器之后的“一机多屏”的复杂系统。在软件架构上,多操作系统也是其一大特点,如整合安卓和QNX系统是最常见的方案,而在硬件接口上通常是车载以太网、CAN/CAN FD以及LVDS等。
座舱域控制器由于自身特点,其功能测试用例多达几万条甚至十几万条,完全依靠传统手动测试,需要投入大量的人力资源,难以满足越来越短的项目开发周期和软件快速迭代的需求。为了提高测试效率,需采用自动化/半自动化的方式以完成座舱域控制器的功能测试。
2. 测试内容分析
从智能座舱域部件级的功能测试角度来看,主要聚焦如下几方面的测试:
Ø 车辆和环境信息显示功能:中控、仪表、HUD、流媒体后视镜、电子后视镜、A柱等显示交互
Ø 娱乐、浏览功能:本地和在线的媒体播放、游戏以及文档和网页浏览阅读等
Ø 配置、设置和控制功能:个人账户、车辆/驾驶信息设置、APP安装/卸载等
Ø AR导航、环视、后视、夜视等功能
Ø 车内监测:驾驶员/乘员头、脸、眼监测功能和健康监测
Ø 交互功能:语音交互、手势控制
Ø 用户APP在线和离线服务功能
Ø 连接功能:蓝牙、WiFi、USB,4G/5G等
3. 测试系统框架
从座舱自动化测试系统的角度,可将满足智能座舱测试系统划分为如下几个主要的功能模块:
Ø 常规的车载网络和IO仿真采集及故障注入
Ø UE仿真及监测
Ø 图像仿真及UI监测
Ø 语音仿真及识别
Ø 无线信号相关的仿真
完整测试系统示意图如下所示,本文将重点介绍基于Eggplant实现UE仿真及UI监测的流程和基本方法及各种主流方案的对比。

4. 基于Eggplant的自动化测试简介
4.1. 软件及方案框架
Eggplant是TestPlant公司研发的一款黑盒自动化测试工具,通过VNC/RDP传输协议连接PC和DUT,可跨平台(Linux、Mac、ISO、QNX、安卓和 Windows)使用。其基于图像和OCR算法实现对DUT图像监测,方便访问图像的各种状态(颜色及亮度),同时支持在使用Flash的动态环境中运行。可通过记录用户操作流程,自动生成测试脚本。且集成的SenseTalk语言,面向非开发人员,测试者无需了解底层代码和架构,简单易用。
支持与Vector CANoe集成,通过CANoe发送操作指令,执行结果自动生成HTML格式方便查看。

4.2. 实现流程概述
本次以安卓系统的DUT为例,进行CANoe、vTESTstudio、Eggplant联合调试,调试过程主要分为如下步骤:
· 测试系统与DUT连接设置: 打开DUT调试权限,连接PC,对安卓系统进行连接设置,生成Server端的IP地址和端口号,用于在Eggplant软件中对DUT进行连接。

· Eggplant测试工程创建: 使用Eggplant进行UE仿真及UI监测底层脚本编写、运行并执行测试。使用Eggplant中的Log功能,对测试结果进行记录。

· CANoe对Eggplant测试工程调用: 根据Eggplant软件提供的API,使用CANoe软件对Eggplant测试工程进行调用。在CANoe工程中需填写Eggplant测试工程相关信息,如:软件安装地址、测试工程存储地址、端口号和密码等信息。

·“对手件”的仿真实现(可选): 针对基于SOA实现的座舱域控制器,需仿真与之交互的“对手件”,如车辆域控制器、自动驾驶域控制器、网联控制器,针对此需求,可以借助新版CANoe对SOME/IP、MQTT等协议的支持,通过导入数据库(如.arxml)等方式高效的完成SOA应用的仿真,以我们的经验来看,基于CANoe实现该仿真更为高效和专业。
·测试用例实现: 基于vTESTstudio软件图形化编程方式实现测试脚本编写,编译生成可执行文件,导入到CANoe中进行测试执行。

·测试执行与分析: 通过CANoe对Eggplant测试结果进行读取和判断,并将原始图像等打印在测试报告中,便于对测试问题进行分析。

4.3. DEMO示例
由于真实DUT造型和显示界面涉密原因,如下视频以基于安卓手机为对象的调试作为示例。
【北汇信息】如何实现汽车智能座舱域控制器功能自动化测试?
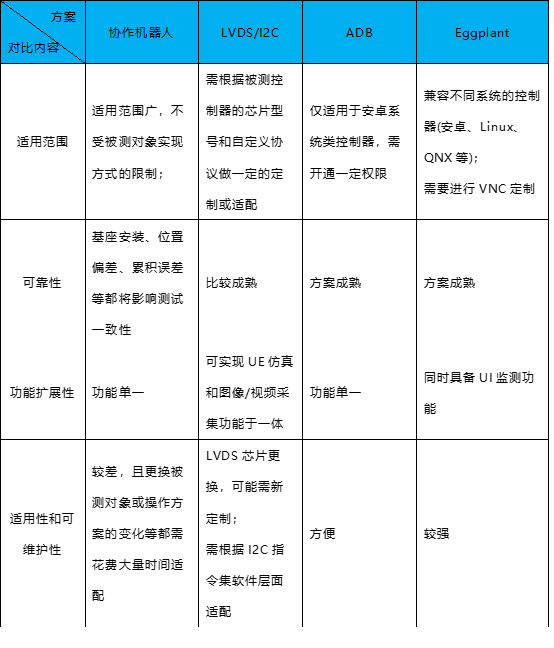
5. 方案对比
5.1. UE仿真测试方案对比
UE仿真是为模拟用户操控,如软按键单击/双击、屏幕滑动,其难点:
·适配多级窗口操作
·操作界面设计变更后和被操作对象更换后的重新适配
·实现特殊操控方式,如多指点击/滑动、两指缩放

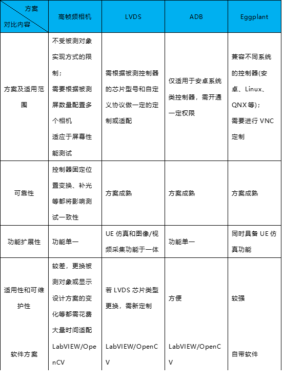
5.2. UI和UE监测测试方案对比简介
UI和UE监测用以判断功能逻辑正确性和性能,其难点:
· 多屏互动
· 显示风格切换、APP动态加载识别适配
· 动态闪烁类图标监测、屏幕响应时间监测

6. 总结
从早期仪表/中控至现在的智能座舱,对其自动化测试的尝试,已有十多年的时间,当下的被测对象更为复杂,测试方案不断升级,测试要求也不断提高,此时需要我们从测试需求本源,结合座舱域控制器的特点,进行理性分析或复盘。我们需要自动化但不一味追求全自动化,需要细分不同测试功能,其测试工作的资源消耗,其自动化的可行性和适应性,其投入产出比等多重因素下进行综合考虑。
北汇信息在智能座舱领域相关的部件、系统、实车的测试规范/用例开发、测试实施和测试系统搭建已有近十年的积累,可提供“组合式”的技术方案和合作模式,以期达到在测试效果和效率、性价比之间的平衡。此次选择TestPlant的Eggplant 软件作为新的尝试,并对相关仿真和监测方案做了简要的比对,希望可以给大家一定的参考和启发。最后,十分感谢TestPlant公司(Keysight)和Vector公司的同仁伙伴们给予的大力支持。
参考文献
【1】 Vector - Eggplant integration.pdf
【2】 基于Eggplant的Mac_OS_X平台上软件自动测试_邓迎秋.pdf
【3】 http://docs.eggplantsoftware.com
【4】 GUI-Testing_HanserAutomotive_201706_PressArticle_EN.pdf
作者:北汇信息——今朝酒醉、沈惟蓁


最后
以上就是孝顺嚓茶最近收集整理的关于智能座舱域控制器功能自动化测试方案1. 背景2. 测试内容分析3. 测试系统框架4. 基于Eggplant的自动化测试简介5. 方案对比6. 总结参考文献的全部内容,更多相关智能座舱域控制器功能自动化测试方案1.内容请搜索靠谱客的其他文章。
发表评论 取消回复