更多2D绘图选项
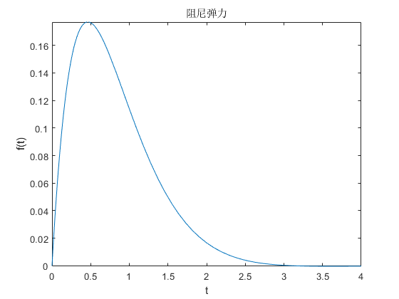
使用title命令可以给绘出的图形加上合适的标题,假设我们要绘制某个力的图像,力的表达式遵循:

其中t是时间,单位是秒,范围在0~4之间,每0.02秒取一个数据,另外我们还要给图像添加一个名字:‘阻尼弹力’
t = [0:0.02:4];
其次我们定义函数:
>> f = exp(-2*t)*sin(t);
但当你这样做的时候,我们得到了一条错误消息:
错误使用 *
用于矩阵乘法的维度不正确。请检查并确保第一个矩阵中的列数与第二个矩阵中的行数匹配。要执行按元素相乘,请使用
'.*'。
这时候我们可以用fplot()函数来替代,fplot()函数会自动绕过绘图的时间间隔,为我们自动决定绘图的点数。
而且它可以为你选择尽可能精确的图像,同时也避免了以上的错误。
调用fplot()函数的一般形式如下:
>> fplot('function string',[xstart,xtend])
- 参数
function string告诉你所要绘制的函数图象 xstart和xend告诉了区间的长度
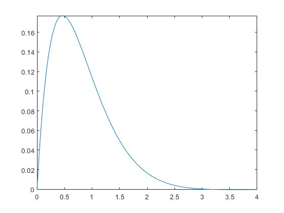
示例:
>> fplot('exp(-2*t)*sin(t)',[0,4])
图像:

给图像加上标题:

以上我们用的是fplot()函数,那么回到之前的错误例子,我们也可以找到解决方法:
>> f = exp(-2*t)*sin(t);
MATLAB的正确做法是在乘号之前带上一个圆点,类似数量积,下面是正确的使用方法:
>> f = exp(-2*t).*sin(t);
>> plot(t,f)
所以但有两个函数相乘时,不要忘了在两个函数之间加上"."以便告诉MATLAB这是两个数组在相乘。
给图像添加网格
下面的例子是绘制一个双曲函数
tanh(x)
我们先定义间隔:
>> x = [-6:0.01:6];
接着我们定义函数:
>> y = tanh(x);
绘图并产生网格:
>> plot(x,y),grid on

最后
以上就是寂寞小蝴蝶最近收集整理的关于MATLAB图形绘制--更多2D绘图选项更多2D绘图选项给图像添加网格的全部内容,更多相关MATLAB图形绘制--更多2D绘图选项更多2D绘图选项给图像添加网格内容请搜索靠谱客的其他文章。
本图文内容来源于网友提供,作为学习参考使用,或来自网络收集整理,版权属于原作者所有。
发表评论 取消回复