????写在前面
Hello????大家好啊,我是kikokingzz,名字太长不好记,大家可以叫我kiko哦~
从今天开始,我将正式开启一个新的打卡专题——【计算机网络·宇宙计划】,没错!这是今年上半年的一整个系列计划!本专题目的是通过百天刷题计划,通过题目和知识点串联的方式,刷够1000道题!完成对计算机网络相关知识的全方位复习和巩固;同时还配有专门的笔记总结和文档教程哦!想要搞定,搞透计算机网络的同学
????????欢迎订阅本专栏????????
????博客主页:kikoking的江湖背景????
????????往期必看????????
????【计算机网络】第一话·计算机网络的基本概念
????【计算机网络】第二话·计算机网络的体系结构
????【计算机网络】第三话·浅谈OSI和TCP/IP模型
????【计算机网络】第四话·深入理解物理层の细节
????【计算机网络】第五话·物理层的底层设备❥超详解

目录
????写在前面
????知识点6:数据的传输方式
????6.1 电路交换(Circuit Exchanging)
????1.什么是电路交换?
????2.电路交换的优缺点
????6.2 报文交换(Message Exchanging)
????1.什么是报文交换?
????2.报文交换的优缺点
????6.3 分组交换(Packet Exchanging)
????1.什么是分组交换?
????2.分组交换的优缺点
????6.3.1 数据报与虚电路
????1.什么是数据报?
????2.什么是虚电路?
????6.4 三种数据交换的比较
????写在最后
热爱所热爱的, 学习伴随终生,kikokingzz与你同在!❥(^_-)

????知识点6:数据的传输方式
PS:本期内容包含了数据传输方式的基础内容与对应的一些概念和特点类习题,更多关于大题的计算与深度理解,请敬请期待下期哦~
????6.1 电路交换(Circuit Exchanging)
????1.什么是电路交换?
在进行数据传输前,两个结点之间必须先建立一条专用的、双方独占的物理通信路径(由通信双方之间的交换设备和链路逐段连接而成),该路径可能经过许多中间结点。这一路径在整个数据传输期间一直被独占,直到通信结束后才被释放。因此,电路交换技术分为三个阶段:连接建立、数据传输和连接释放。
具体的建立过程如下图所示:
Q1:电路交换是如何建立连接的?
A1:细节来说,会建立连接时,主机A会发送一个【发送呼叫请求】给交换设备A,该请求中包含了主机A和主机B的地址,交换设备A通过路由选择算法,选择了下一跳的节点为交换设备B,将【发送呼叫请求】转发给B;重复该过程一直到最终将【发送呼叫请求】发送给B,如果B可以接收A的连接请求的话,就会“原路返回”,即沿着D-C-B-A-主机A,发送一个【呼叫应答】,此时建立连接。
Q2:电路交换是如何释放连接的?
A2:同理,主机A会发送一个【发送释放请求】,沿着A-B-C-D-主机B,最终发送给主机B,主机B收到后,返回一个【释放应答】,并沿着D-C-B-A,依次释放连接。
????2.电路交换的优缺点
kiko????:对于优缺点的记忆,我建议大家还是直接看上边的对比图理解比较快速,如果自己可以手画一下对比的思维导图那就更方便记忆了!
电路交换的优点:
- 通信时延小:由于通信线路为通信双方用户专用,数据直达,因此传输数据的时延非常小。当传输的数据量较大时,这一优点非常明显。
- 有序传输:双方通信时按发送顺序传送数据,不存在失序问题。
- 没有冲突:不同的通信双方拥有不同的信道,不会出现争用物理信道的问题。
- 适用范围广:电路交换既适用于传输模拟信号,又适用于传输数字信号。
- 实时性强:通信双方之间的物理通路一旦建立,双方就可以随时通信。
- 控制简单:电路交换的交换设备(交换机等)及控制均较简单。
电路交换的缺点:
- 建立连接时间长:电路交换的平均连接建立时间对计算机通信来说太长。
- 线路独占,使用效率低:电路交换连接建立后,物理通路被通信双方独占,即使通信线路空闲,也不能供其他用户使用,因而信道利用率低。
- 灵活性差:只要在通信双方建立的通路中的任何一点出了故障,就必须重新拨号建立新的连接,这对十分紧急和重要的通信是很不利的。
- 难以规格化:电路交换时,数据直达,不同类型、不同规格、不同速率的终端很难相互进行通信,也难以在通信过程中进行差错控制。
注意,电路建立后,除源结点和目的结点外,电路上的任何结点都采取“直通方式”接收数据和发送数据,即不会存在存储转发所耗费的时间。
✨✨✨我是分割线✨✨✨
????6.2 报文交换(Message Exchanging)
????1.什么是报文交换?
数据交换的单位是报文,报文携带有目标地址、源地址等信息。报文交换在交换结点采用的是存储转发的传输方式。
报文:报文(message)是网络中交换与传输的数据单元,即站点一次性要发送的数据块。报文包含了将要发送的完整的数据信息,其长短很不一致,长度不限且可变。
kiko????:特别关注报文是长短不一的,有的报文可以很长,有的报文可以很短,要和之后的分组交换中的“分组”做一个区分。
????2.报文交换的优缺点
报文交换的优点:
- 无须建立连接:报文交换不需要为通信双方预先建立一条专用的通信线路,不存在建立连接时延,用户可以随时发送报文。
- 动态分配线路:当发送方把报文交给交换设备时,交换设备先存储整个报文,然后选择一条合适的空闲线路,将报文发送出去。
- 提高线路可靠性:如果某条传输路径发生故障,那么可重新选择另一条路径传输数据,因此提高了传输的可靠性。
- 提高线路利用率:通信双方不是固定占有一条通信线路,而是在不同的时间一段一段地部分占有这条物理通道,因而大大提高了通信线路的利用率。
- 提供多目标服务:一个报文可以同时发送给多个目的地址,这在电路交换中是很难实现的。
报文交换的缺点:
- 由于数据进入交换结点后要经历存储、转发这一过程,因此会引起转发时延(包括接收报文、检验正确性、排队、发送时间等)。
- 报文交换对报文的大小没有限制,这就要求网络结点需要有较大的缓存空间。
注意:报文交换主要使用在早期的电报通信网中,现在较少使用,通常被较先进的分组交换方式所取代。
✨✨✨我是分割线✨✨✨
????6.3 分组交换(Packet Exchanging)
????1.什么是分组交换?
同报文交换一样,分组交换也采用存储转发方式,但解决了报文传输中大报文传输的问题。分组交换限制了每次传送的数据块大小的上限,把大的数据块划分为合理的小数据块,再加上一些必要的控制信息(如源地址、目的地址和编号信息等),构成分组。
网络结点根据控制信息把分组送到下一个结点,下一个结点接收到分组后,暂时保存并排队等待传输,然后根据分组控制信息选择它的下一个结点,直到到达目的结点。
091.就交换技术而言,以太网采用的是( )。 A.分组交换技术 B.电路交换技术 C.报文交换技术 D.混合交换技术kiko????:这是一道常识题,记住即可。在以太网中,数据以帧的形式传输。源端用户的较长报文要被分为若干数据块,这些数据块在各层还要加上相应的控制信息,采用分组交换技术,因此本题选A。
????2.分组交换的优缺点
分组交换的优点:
- 无建立时延:不需要为通信双方预先建立一条专用的通信线路,不存在连接建立时延,用户可随时发送分组。
- 线路利用率高:通信双方不是固定占有一条通信线路,而是在不同的时间一段一段地部分占有这条物理通路,因而大大提高了通信线路的利用率。
- 相对于报文交换,简化了存储管理:因为分组的长度固定,相应的缓冲区的大小也固定,在交换结点中存储器的管理通常被简化为对缓冲区的管理,相对比较容易。
- 加速传输:分组是逐个传输的,可以使后一个分组的存储操作与前一个分组的转发操作并行,这种流水线方式减少了报文的传输时间。此外,传输一个分组所需的缓冲区比传输一次报文所需的缓冲区小得多,这样因缓冲区不足而等待发送的概率及时间也必然少得多。
- 减少了出错概率和重发数据量:因为分组较短,其出错概率必然减小,所以每次重发的数据量也就大大减少,这样不仅提高了可靠性,也减少了传输时延。
分组交换的缺点:
- 存在传输时延:尽管分组交换比报文交换的传输时延少,但相对于电路交换仍存在存储转发时延,而且其结点交换机必须具有更强的处理能力。
- 需要传输额外的信息量:每个小数据块都要加上源地址、目的地址和分组编号等信息,从而构成分组,因此使得传送的信息量增大了5%~10%,一定程度上降低了通信效率,增加了处理的时间,使控制复杂,时延增加。
092.分组交换对报文交换的主要改进是( )。 A.差错控制更加完善 B.路由算法更加简单 C.传输单位更小且有固定的最大长度 D.传输单位更大且有固定的最大长度kiko????:相对于报文交换而言,分组交换中将报文划分为一个个具有固定最大长度的分组,以分组为单位进行传输;因此本题选C。
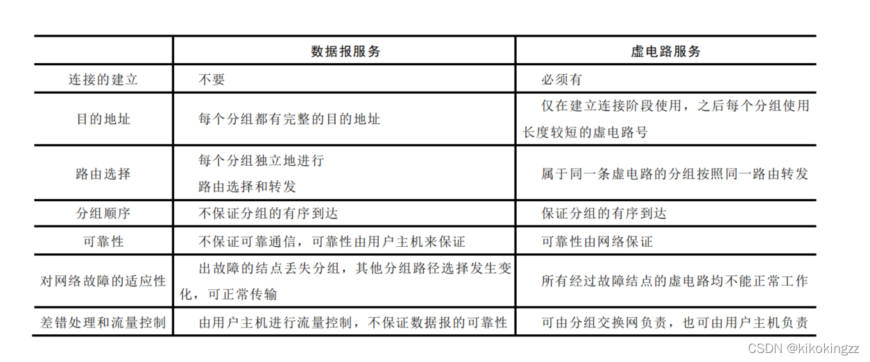
????6.3.1 数据报与虚电路
分组交换根据其通信子网向端点系统提供的服务,还可进一步分为面向连接的虚电路方式和无连接的数据报方式。这两种服务方式都由网络层提供。要注意数据报方式和虚电路方式是分组交换的两种方式。
????1.什么是数据报?
作为通信子网用户的端系统发送一个报文时,在端系统中实现的高层协议先把报文拆成若干带有序号的数据单元,并在网络层加上地址等控制信息后形成数据报分组(即网络层的PDU)。中间结点存储分组很短一段时间,找到最佳的路由后,尽快转发每个分组。不同的分组可以走不同的路径,也可以按不同的顺序到达目的结点。
kiko????:数据报方式的特点需要重点关注!
????2.什么是虚电路?
虚电路方式试图将数据报方式与电路交换方式结合起来,充分发挥两种方法的优点,以达到最佳的数据交换效果。在分组发送之前,要求在发送方和接收方建立一条逻辑上相连的虚电路,并且连接一旦建立,就固定了虚电路所对应的物理路径。与电路交换类似,整个通信过程分为三个阶段:虚电路建立、数据传输与虚电路释放。
在虚电路方式中,端系统每次建立虚电路时,选择一个未用过的虚电路号分配给该虚电路,以区别于本系统中的其他虚电路。在传送数据时,每个数据分组不仅要有分组号、校验和等控制信息,还要有它要通过的虚电路号,以区别于其他虚电路上的分组。在虚电路网络中的每个结点上都维持一张虚电路表,表中的每项记录了一个打开的虚电路的信息,包括在接收链路和发送链路上的虚电路号、前一结点和下一结点的标识。数据的传输是双向进行的,上述信息是在虚电路的建立过程中确定的。
Q1:虚电路中每个分组为什么不需要携带地址?A1:这是因为在虚电路中,虚电路建立后,传送路径就决定了,它只需要跟着路径就可以传送到目的地址,但是它要携带虚电路号,以区别本系统中的其他虚电路。
Q2:为什么需要虚电路号?
A2:我们可以举个例子,当主机B收到大量分组时,这些大量分组中可能包含了其他主机发来的数据(占用了其他的虚电路传送到主机B),这时主机B就需要根据虚电路号对此进行分组,比如将虚电路号为1的分一类,虚电路号为2的分一类,这样两类分组可以依靠分组号进行还原。
Q3:虚电路与电路交换相比“虚”在哪呢?
A3:虚电路之所以是“虚”的,是因为这条电路不是专用的,每个结点到其他结点之间的链路可能同时有若干虚电路通过,也可能同时与多个结点之间建立虚电路。每条虚电路支持特定的两个端系统之间的数据传输,两个端系统之间也可以有多条虚电路为不同的进程服务,这些虚电路的实际路由可能相同也可能不同。
093.下列关于虚电路的说法中,( )是正确的。 A.虚电路与电路交换没有实质性的不同 B.在通信的两个站点之间只可以建立一条虚电路 C.虚电路有连接建立、数据传输和连接拆除3个阶段 D.在虚电路上传送的同一个会话的数据分组可以走不同的路径kiko????:虚电路属于分组交换的一种,它和电路交换有着本质的差别,A错误。虚电路之所以是“虚”的,是因为这条电路不是专用的,每个结点到其他结点之间可能同时有若干虚电路通过,它也可能同时与多个结点之间建立虚电路,B错误。一个特定会话的虚电路是事先建立好的,因此它的数据分组所走的路径也是固定的,D错误;因此本题选C。
????094.题目难度 ⭐️⭐️
094有关虚电路服务和数据报服务的特性,正确的是( )。 A.虚电路服务和数据报服务都是无连接的服务 B.数据报服务中,分组在网络中沿同一条路径传输,并且按发出顺序到达 C.虚电路在建立连接后,分组中需携带虚电路标识 D.虚电路中的分组到达顺序可能与发出顺序不同????详细题解:
数据报服务中,网络为每个分组独立地选择路由,传输不保证可靠性,也不保证分组的按序到达;虚电路服务是有连接的,属于同一条虚电路的分组,根据该分组的相同虚电路标识,按照同一路由转发,保证分组的有序到达;因此本题选C。
✅正确答案:C
????095.题目难度 ⭐️⭐️
095.下列有关数据报和虚电路的叙述中,错误的是( )。 A.数据报方式中,某个结点若因故障而丢失分组,其他分组仍可正常传输 B.数据报方式中,每个分组独立地进行路由选择和转发,不同分组之间没有必然联系 C.虚电路方式中,属于同一条虚电路的分组按照同一路由转发 D.尽管虚电路方式是面向连接的,但它并不保证分组的有序到达????详细题解:
虚电路保证对分组的有序到达;而数据报则不保证分组的有序到达。因此本题选D。
✅正确答案:D
????096.题目难度 ⭐️⭐️⭐️
096.【2020统考真题】下列关于虚电路网络的叙述中,错误的是( )。 A.可以确保数据分组传输顺序 B.需要为每条虚电路预分配带宽 C.建立虚电路时需要进行路由选择 D.依据虚电路号(VCID)进行数据分组转发????详细题解:
虚电路服务需要有建立连接的过程,每个分组使用短的虚电路号,属于同一条虚电路的分组按照同一路由进行转发,分组到达终点的顺序与发送顺序相同,可以保证有序传输,不需要为每条虚电路预分配带宽。
✅正确答案:B
✨✨✨我是分割线✨✨✨
????6.4 三种数据交换的比较
????097.题目难度 ⭐️⭐️⭐️
097.在下列数据交换方式中,数据经过网络的传输延迟长而且是不固定的,不能用于语音数 据传输的是( )。 A.电路交换 B.报文交换 C.数据报交换 D.虚电路交换????详细题解:
在报文交换中,交换的数据单元是报文。由于报文大小不固定,在交换结点中需要较大的存储空间,另外报文经过中间结点的接收、存储和转发时间较长而且也不固定,因此不能用于实时通信应用环境(如语音、视频等)。
✅正确答案:B
????098.题目难度 ⭐️⭐️⭐️
098.为了使数据在网络中传输时延最小,首选的交换方式是( )。 A.电路交换 B.报文交换 C.分组交换 D.信元交换????详细题解:
A:电路交换虽然建立连接的时延较大,但在数据传输时是一直占据链路的,实时性更好,传输时延小。
B:报文交换线路利用率高,但是转发时延较大。
C:分组交换线路利用率高,传输时延较小,但存储转发时延大。
D:信元交换是一种面向连接的快速分组交换技术,它是通过建立虚电路来进行数据传输的,而虚电路是结合了电路交换和报文交换,因此报文交换拖后腿了,所以传输时延不如纯种血统的“电路交换”。
✅正确答案:A
????099.题目难度 ⭐️⭐️⭐️
099.同一报文中的分组可以由不同的传输路径通过通信子网的方法是( )。 A.分组交换 B.电路交换 C.虚电路 D.数据报????详细题解:
分组交换有两种方式:虚电路和数据报:
在虚电路服务中,属于同一条虚电路的分组按照同一路由转发。
在数据报服务中,网络为每个分组独立地选择路由,各个分组可以经由不同的传输路径传送至目的地,传输不保证可靠性,也不保证分组的按序到达。
✅正确答案:D
????100.题目难度 ⭐️⭐️⭐️
100.下列关于三种数据交换方式的叙述,错误的是( )。 A.电路交换不提供差错控制功能 B.分组交换的分组有最大长度的限制 C.虚电路是面向连接的,它提供的是一种可靠的服务 D.在出错率很高的传输系统中,选择虚电路方式更合适????详细题解:
A:电路交换不具备差错控制能力,A正确。
B:分组交换对每个分组的最大长度有规定,超过此长度的分组都会被分割成几个长度较小的分组后再发送,B正确。
C/D:虚电路是面向连接的,它提供的是一种可靠的服务,能保证数据的可靠性和有序性。但是由于所有分组都按同一路由进行转发,一旦虚电路中的某个结点出现故障,它就必须重新建立一条虚电路。因此,对于出错率高的传输系统,易出现结点故障,这项任务就显得相当艰巨。
✅正确答案:D
????101.题目难度 ⭐️⭐️⭐️
101.下列叙述中,正确的是( )。 A.电路交换是真正的物理线路交换,而虚电路交换是逻辑上的连接,且 一条物理线路只可以进行一条逻辑连接。 B.虚电路的连接是临时性连接,当会话结束时就释放这种连接。 C.数据报服务不提供可靠传输,但可以保证分组的有序到达。 D.数据报服务中,每个分组在传输过程中都必须携带源地址和目的地址。????详细题解:
A:电路交换是真正的物理线路交换,例如电话线路;虚电路交换是多路复用技术,每条物理线路可以进行多条逻辑上的连接,A错误。
B:虚电路不只是临时性的,它提供的服务包括永久性虚电路(PVC)和交换型虚电路(SVC),其中前者是一种提前定义好的、基本上不需要任何建立时间的端点之间的连接,而后者是端点之间的一种临时性连接,这些连接只持续所需的时间,并且在会话结束时就取消这种连接,B错误。
C:数据报服务是无连接的,不提供可靠性保障,也不保证分组的有序到达,C错误。
D:数据报服务中,每个分组在传输过程中都必须携带源地址和目的地址;而虚电路服务中,在建立连接后,分组只需携带虚电路标识,而不必带有源地址和目的地址,D正确。
✅正确答案:D
????102.题目难度 ⭐️⭐️⭐️
102.下列4种传输方式中,由网络负责差错控制和流量控制,分组按顺序被递交的是( )。 A.电路交换 B.报文交换 C.虚电路分组交换 D.数据报分组交换????详细题解:
A/B:电路交换和报文交换不采用分组交换技术。
C:虚电路方式提供面向连接的、可靠的、保证分组按序到达的网络服务。
D:数据报传输方式没有差错控制和流量控制机制,也不保证分组按序交付。
✅正确答案:C
????103.题目难度 ⭐️⭐️⭐️
103.不同的数据交换方式有不同的性能。为了使数据在网络中的传输时延最小,首选的交换方式 是(1);为保证数据无差错地传送,不应选用的交换方式是(2);分组交换对报文交换的主要 改进是(3),这种改进产生的直接结果是(4);在出错率很高的传输系统中,选用(5)更合适。 (1)A.电路交换 B.报文交换 C.分组交换 D.信元交换 (2)A.电路交换 B.报文交换 C.分组交换 D.信元交换 (3)A.传输单位更小且有固定的最大长度 B.传输单位更大且有固定的最大长度 C.差错控制更完善 D.路由算法更简单 (4)A.降低了误码率 B.提高了数据传输速率 C.减少传输时延 D.增加传榆时延 (5)A.虚电路方式 B.数据报方式 C.报文交换 D.电路交换????详细题解:
本题综合考查几种数据交换方式及数据报和虚电路的特点:
(1)/(2):电路交换方式的优点是传输时延小、通信实时性强,适用于交互式会话类通信;但其缺点是对突发性通信不适应,系统效率低,不具备存储数据的能力,不能平滑网络通信量,不具备差错控制的能力,无法纠正传输过程中发生的数据差错,因此无法保证数据无差错地传送。
(3)/(4):报文交换和分组交换都采用存储转发,传送的数据都要经过中间结点的若干存储、转发才能到达目的地,因此传输时延较大。报文交换传送数据长度不固定且较长,分组交换中,要将传送的长报文分割为多个固定有限长度的分组,因此传输时延较报文交换要小。
(5):分组交换在实际应用中又可分为数据报和虚电路两种方式。数据报是面向无连接的,它提供的是一种不可靠的服务,它不保证分组不被丢失,也不保证分组的顺序不变及在多长的时限到达目的主机。但由于每个分组能独立地选择传送路径,当某个结点发生故障时,后续的分组就可另选路径;另外通过高层协议如TCP的差错控制和流量控制技术可以保证其传输的可靠性、有序性。
虚电路是面向连接的,它提供的是一种可靠的服务,能保证数据的可靠性和有序性。但是由于所有分组都按同一路由进行转发,一旦虚电路中的某个结点出现故障,它就必须重新建立一条虚电路。因此,对于出错率高的传输系统,易出现结点故障,这项任务就显得相当艰巨。所以,采用数据报方式更合适。
✅正确答案:A、A、A、C、B

????写在最后
计算机网络世界是相当丰富的,内容方向繁多,但只要一步一个脚印,跟随【宇宙计划】,吃透、搞懂、拿捏住计算机网络内容是完全没有问题的!后期该系列还会有视频教程和经验分享,关于更多这方面的内容,请关注本专栏哦!
热爱所热爱的, 学习伴随终生,kikokingzz与你同在!❥(^_-)
最后
以上就是着急小霸王最近收集整理的关于【计算机网络】第六话·数据的传输方式(上)????写在前面????知识点6:数据的传输方式????写在最后的全部内容,更多相关【计算机网络】第六话·数据内容请搜索靠谱客的其他文章。
















发表评论 取消回复