计算机网络
写在前面
本文是根据《计算机网络》(第七版)谢希仁编著所整理的学习笔记。此书中我认为比较重要的内容我会写出或者截图。想要这本书的pdf版的朋友可以在评论中留言,我到时会上传~
第一章 概述
1.1 计算机网络在信息时代中的作用
21世纪的一些重要的特征就是数字化、网络化和信息化,它是一个以网络为核心的信息时代。要实现信息化就必须依靠完善的网络,因为网络可以非常迅速地传递信息。
有三大类大家很熟悉的网络,即电信网络、有线电视网络和计算机网络。按照最初的服务分工,电信网络向用户提供电话、电报及传真等服务。有线电视网络向用户传送各种电视节目。计算机网络则使用户能够在计算机之间传送数据文件。
Internet的中文译名
- 因特网
- 互联网
互联网之所以能够向用户提供许多服务,就是因为互联网具有两个重要的基本特点,即连通性和共享。

互联网+:它的意思就是互联网+各个传统行业,因此可以利用信息通信技术和互联网平台来创造新的发展生态。
1.2 互联网概述
网络的网络
计算机网络(简称网络)由若干个结点(node)和连接这些结点的链路(link)组成。


1.2.2 互联网基础结构发展的三个阶段
1.2.3 互联网的标准化工作
1.3 互联网的组成
互联网的拓扑结构虽然非常复杂,并且在地理上覆盖了全球,但从其工作方式上看,可以划分为以下两大块:
- 边缘部分 :由所有连接在互联网上的主机组成。这部分是用户直接使用的,用来进行通信(传送数据、音频或视频)和资源共享。
- 核心部分:由大量网络和连接这些网络的路由器组成。这部分是为边缘部分提供服务的(提供连通性和交换)。

1.3.1 互联网的边缘部分
处在互联网边缘的部分就是连接在互联网上的所有的主机。这些主机又称为端系统(end system),“端”就是“末端”的意思(即互联网的末端)。
明确概念:“主机A和主机B进行通信”,实际上是指:“运行在主机A上的某个程序和运行在主机B上的另一个程序进行通信”。由于“进程”就是“运行着的程序”,因此这也就是指:“主机A的某个进程和主机B上的另一个进程进行通信”。这种比较严密的说法通常可以简称为“计算机之间通信”。
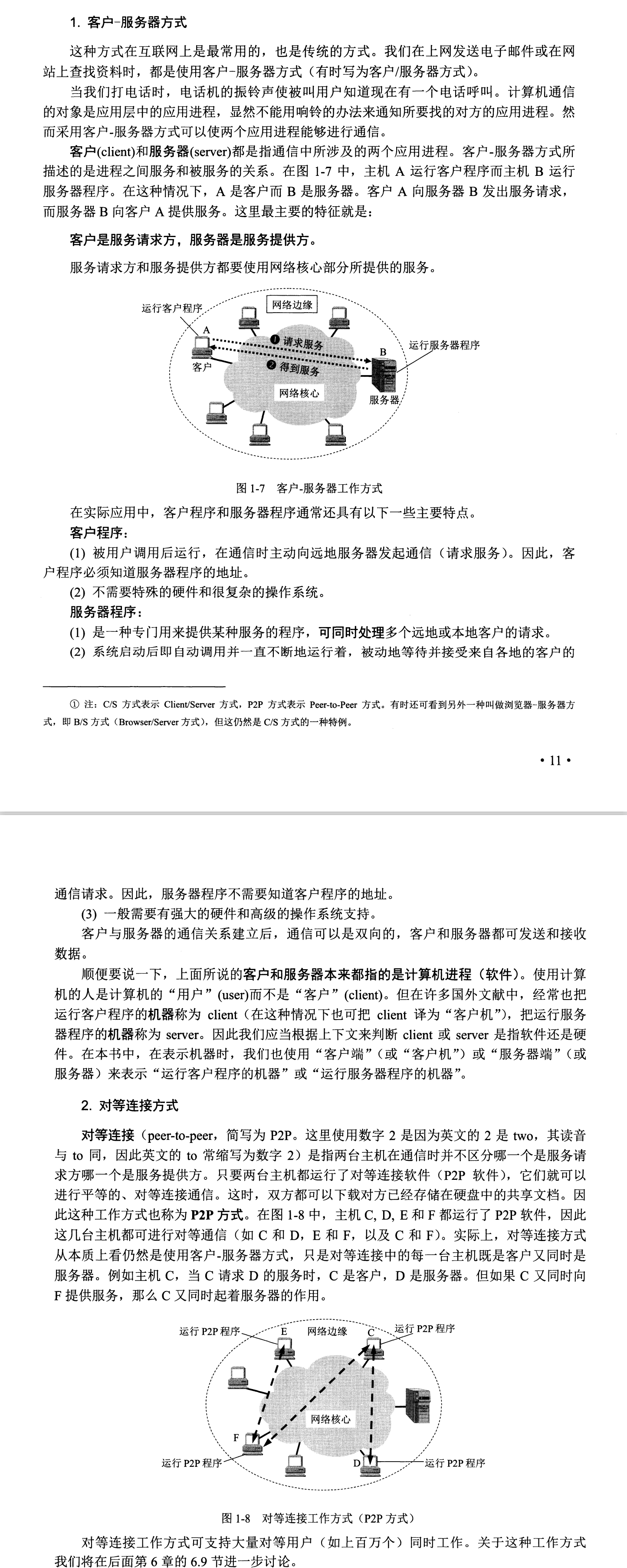
在网络边缘的端系统之间的通信方式通常可以划分为两大类:客户-服务器方式(C/S方式)和对等方式(P2P方式)。下面分别对这两种方式进行介绍。

1.3.2 互联网的核心部分
网络的核心部分是互联网中最复杂的部分,因为网络中的核心部分要向网络边缘中的大量主机提供连通性,使边缘部分中的任何一台主机都能够向其他主机通信。
在网络核心部分起特殊作用的是路由器(route),它是一种专用计算机(但不叫做主机)。路由器是实现分组交换(packet switching)的关键构件,其任务是转发收到的分组,这是网络核心部分最重要的功能。为了弄清分组交换,下面先介绍电路交换的基本概念。
1.电路交换的主要特点
2.分组交换的主要特点
主要特点
1.4 计算机网络在我国的发展
1.5 计算机网络的类别
1.5.1 计算机网络的定义
1.5.2 几种不同类别的计算机网络
1.按照网络的作用范围进行分类
- 广域网:作用范围通常为几十到几千公里。
- 城域网:作用范围一般是一个城市,5~50km
- 局域网:作用范围1km左右,这样的网络通常称为校园网或企业网
- 个人区域网:作用范围大约在10m左右
2.按照网络使用者进行分类
- 公用网
- 专用网
3.用来把用户接入到互联网的网络
这种网络就是接入网。用户必须通过ISP才能接入到互联网。
接入网本身既不属于互联网的核心部分,也不属于互联网的边缘部分。接入网是从某个用户端系统到互联网中的第一个路由器(也称边缘路由器)之间的一种网络。从覆盖的范围看,很多接入网还属于局域网。从作用上看,接入网只是起到让用户能够与互联网连接的“桥梁”作用。
1.6 计算机网络的性能
1.6.1 计算机网络的性能指标
1.速率
计算机发出的信号都是数字形式的。比特(bit)来源于binary digit,意思是一个“二进制数字”,因此一个比特就是二进制数字中的一个1或者0。网络技术中的速率指的是数据的传输速率,单位是bit/s。
2.带宽
在计算机网络中,带宽用来表示网络中某通道传输数据的能力,因此网络带宽表示在单位时间内网络中的某通道所能通过的“最高数据率”。这种意义的带宽的单位就是数据率的单位 bit/s,是“比特每秒”。
一条通信链路的“带宽”越宽,其所能传输的“最高数据率”也越高。
3.吞吐量
吞吐量表示在单位时间内通过某个网络(或信道、接口)的实际的数据量。吞吐量受网络的带宽或网络的额定速率的限制。注意:吞吐量还可以用每秒传送的字节数或帧数来表示。
4.时延
时延是指数据(一个报文或分组,甚至是比特)从网络(链路)的一端传送到另一端所需的时间。时延是个很重要的性能指标,它有时也称为延迟或迟延。
- 发送时延
- 传播时延
- 处理时延
- 排队时延
总时延 = 发送时延 + 传播时延 + 处理时延 + 排队时延
5.时延带宽积
时延带宽积 = 传播时延 x 带宽
6.往返时间RTT
7.利用率
计算机网络的非性能特征
1.费用
2.质量
3.标准化
4.可靠性
5.可扩展性和可升级性
6.易于管理和维护
1.7 计算机网路体系结构
1.7.1 计算机网络体系结构的形成

“分层”可将庞大而复杂的问题,转化为若干较小的局部问题,而这些较小的局部问题就比较易于研究和处理。
得到最广泛应用的不是法律上的国际标准OSI,而是非国际标准TCP/IP。这样,TCP/IP就常被称为是事实上的国际标准。从这种意义上说,能够占领市场的就是标准。
1.7.2 协议与划分层次
在计算机网络中要做到有条不絮地交换数据,就必须遵守一些事先约定好的规则。这些规则明确规定了所交换的数据的格式以及有关的同步问题。
这些为进行网络中的数据交换而建立的规则、标准或约定称为网络协议(network protocol)。网络协议也可简称为协议。网络协议主要由以下三个要素组成:
- 语法,即数据与控制信息的结构或格式;
- 语义,即需要发出何种控制信息,完成何种动作以及做出何种响应;
- 同步,即事件实现顺序的详细说明。

对于非常复杂的计算机网络协议,其结构应该是层次式的。

分层的好处:
- 各层之间是独立的
- 灵活性好
- 结构上可分割开
- 易于实现和维护
- 能促进标准化工作
通常各层所要完成的功能主要有以下一些(可以只包括一种,也可以包括多种)

计算机网络的各层及其协议的集合就是网络中的体系结构。换种说法,计算机网络的体系结构就是这个计算机网络及其构件所应完成的功能的精确定义。
体系结构是抽象的,而实现则是具体的,是真正在运行的计算机硬件和软件。
1.7.3 具有五层协议的体系结构

-
1.应用层(application layer)
应用层是体系结构中的最高层。应用层的任务是通过应用进程间的交互来完成特定网络应用。应用层协议定义的是应用进程间通信和交互的规则。这里的进程就是指主机中正在运行的程序。对于不同的网络应用需要有不同的应用层协议。在互联网中的应用层协议很多,如域名系统DNS,支持万维网应用的HTTP协议,支持电子邮件的SMTP协议,等等。我们把应用层交互的数据单元称为报文(message)。 -
2.运输层(transport layer)
运输层的任务就是负责向两台主机中进程之间的通信提供通用的数据传输服务。应用进程利用该服务传送应用层报文。所谓“通用的”,是指并不针对某个特定网络应用,而是多种应用可以使用同一个运输层服务。由于一台主机可同时运行多个进程,因此运输层有复用和分用的功能。复用就是多个应用层进程可同时使用下面运输层的服务,分用和复用相反,是运输层把收到的信息分别交付上面应用层中的相应进程。运输层主要使用以下两种协议:
●传输控制协议TCP (Transmission Control Protocol)-- 提供 面向连接的、可靠的数据传输服务,其数据传输的单位是报文段(segment)。
●用户数据报协议UDP(User Datagram Protocol)-- 提供无连接的、尽最大努力(best-effort)的数据传输服务(不保证数据传输的可靠性),其数据传输的单位是用户数据报。
顺便指出,有人愿意把运输层称为传输层,理由是这一层使用的TCP协议就叫做传输控制协议。从意思上看,传输和运输差别也不大。但OSI定义的第4层使用的是Transport,而不是Transmission。 这两个字的含义还是有些差别。因此,使用运输层这个译
名较为准确。 -
3.网络层(network layer)
网络层负责为分组交换网上的不同主机提供通信服务。在发送数据时,网络层把运输层产生的报文段或用户数据报封装成分组或包进行传送。在TCP/IP体系中,由于网络层使用IP协议,因此分组也叫做IP数据报,或简称为数据报。本书把“分组”和“数据报”作为同义词使用。
请注意:不要将运输层的“用户数据报UDP”和网络层的“IP 数据报”弄混。此外,无论在哪一层传送的数据单元,都可笼统地用“分组”来表示。
网络层的另一个任务就是要选择合适的路由,使源主机运输层所传下来的分组,能够通过网络中的路由器找到目的主机。
这里要强调指出,网络层中的“网络”二字,已不是我们通常谈到的具体网络,而是在计算机网络体系结构模型中的第3层的名称。
互联网是由大量的异构(heterogeneous)网络通过路由器(router)相互连接起来的。互联网使用的网络层协议是无连接的网际协议IP (Internet Protocol)和许多种路由选择协议,因此互联网的网络层也叫做网际层或IP层。在本书中,网络层、网际层和IP层都是同义语。 -
4.数据链路层(data link layer)
数据链路层常简称为链路层。我们知道,两台主机之间的数据传输,总是在一段一段的链路上传送的,这就需要使用专门的链路层的协议。在两个相邻结点之间传送数据时,数据链路层将网络层交下来的IP数据报组装成帧(framing),在两个相邻结点间的链路上传送帧(frame)。每一帧包括数据和必要的控制信息(如同步信息、地址信息、差错控制等)。
在接收数据时,控制信息使接收端能够知道一个帧从哪个比特开始和到哪个比特结束。这样,数据链路层在收到一个帧后,就可从中提取出数据部分,上交给网络层。
控制信息还使接收端能够检测到所收到的帧中有无差错。如发现有差错,数据链路层就简单地丢弃这个出了差错的帧,以免继续在网络中传送下去白白浪费网络资源。如果需要改正数据在数据链路层传输时出现的差错(这就是说,数据链路层不仅要检错,而且要纠错),那么就要采用可靠传输协议来纠正出现的差错。这种方法会使数据链路层的协议复杂些。 -
5.物理层(physical layer)
在物理层上所传数据的单位是比特。发送方发送1 (或0)时,接收方应当收到1 (或0)而不是0 (或1)。因此物理层要考虑用多大的电压代表“1”或“0”,以及接收方如何识别出发送方所发送的比特。物理层还要确定连接电缆的插头应当有多少根引脚以及各引脚应如何连接。当然,解释比特代表的意思,就不是物理层的任务。请注意,传递信息所利用的一些物理媒体,如双绞线、同轴电缆、光缆、无线信道等,并不在物理层协议之内而是在物理层协议的下面。因此也有人把物理层下面的物理媒体当作第0层。
在互联网所使用的各种协议中,最重要的和最著名的就是TCP和IP两个协议。现在人们经常提到的TCP/IP并不一定是单指TCP和IP这两个具体的协议,而往往是表示互联网所使用的整个TCP/IP协议族(protocol suite)”。
1.7.4 实体、协议、服务和服务访问点
当研究开放系统中的信息交换时,往往使用实体(entity)这一较为抽象的名词表示任何可发送或接收信息的硬件或软件进程。在许多情况下,实体就是一个特定的软件模块。
协议是控制两个对等实体(或多个实体)进行通信的规则的集合。协议的语法方面的规则定义了所交换的信息的格式,而协议的语义方面的规则就定义了发送者或接收者所要完成的操作,例如,在何种条件下,数据必须重传或丢弃。
在协议的控制下,两个对等实体间的通信使得本层能够向上一层提供服务。要实现本层协议,还需要使用下面一层所提供的服务。
1.7.5 TCP/IP的体系结构
还有-种方法,就是分层次画出具体的协议来表示TCP/IP协议族(图1-24), 它的特点是上下两头大而中间小:应用层和网络接口层都有多种协议,而中间的IP层很小,上层的各种协议都向下汇聚到一个IP协议中。这种很像沙漏计时器形状的TCP/IP协议族表明:TCP/IP协议可以为各式各样的应用提供服务(所谓的everything over IP),同时TCP/IP协议也允许IP协议在各式各样的网络构成的互联网上运行(所谓的IP over everything)。正因为如此,互联网才会发展到今天的这种全球规模。从图1-24不难看出IP协议在互联网中的核心作用。

最后
第一章的概念实在是太多了,全部看下来头都大了~
以上文字内容为手打,有错别字的地方请指出~~~~
最后
以上就是陶醉发卡最近收集整理的关于计算机网络学习笔记第一章计算机网络第一章 概述最后的全部内容,更多相关计算机网络学习笔记第一章计算机网络第一章内容请搜索靠谱客的其他文章。
发表评论 取消回复