Privacy-preserved pseudonym scheme for fog computing supported internet of vehicles
文献翻译
目录
- Privacy-preserved pseudonym scheme for fog computing supported internet of vehicles
- 雾计算支持的车联网隐私保护假名方案
- 一、摘要
- 二、索引词
- 1.雾计算
- 2.车联网
- 3.假名管理
- 4.博弈论
- 三、目录
- 四、各部分简述
- I.引言
- II.相关工作
- III.假名管理的层次结构
- A.概述
- 用户层
- 雾层
- 云层(网络的核心)
- B.层次结构中的安全模型
- 云层
- 雾层
- 用户层
- C.层次架构的优势
- 降低了管理开销
- 及时的假名分发
- 上下文感知假名更改
- IV.隐私保护假名方案
- A.P^3^方案的概述
- 地方当局本地管理自己的假名并上传
- 车辆请求新的假名
- 两个关键机制
- B.有关关键操作的详细信息
- 1)系统初始化和密钥生成
- 2)假名管理的基本操作
- 3)本地假名请求
- 4)上下文感知假名更改分组
- 5)更改本地假名
- 6)跨区域假名请求
- 7)跨区域假名更改
- 8)假名撤销
- V.上下文感知假名更改游戏
- A.威胁模型
- B.车侧假名熵
- C.P³方案的熵增强的假名更改
- VI.性能评估
- A.安全性分析
- B.数值结果
- VII.结论
雾计算支持的车联网隐私保护假名方案
一、摘要
作为物联网的一个有前途的分支,车联网(IoV)有望成为智能交通系统中重要的数据传感与处理平台。在本文中,我们旨在解决车联网中的位置隐私问题。在传统的假名系统中,假名管理是通过一种集中的方式进行的,这导致了很大的延迟和较高的成本。因此,我们提出了一种名为由雾计算支持的车联网(F-IoV)的新范例,以利用网络边缘的资源进行有效的假名管理。 通过利用丰富的边缘资源,在F-IoV中提出了一种保护隐私的假名(P3)方案。此方案中的假名管理已转移到网络边缘的专用化雾,即假名雾,由路边基础结构组成,并部署在车辆附近。P3方案具有以下优点:
1)上下文感知的假名变化;
2)及时的假名分配;
3)减少假名管理的开销。
此外,在F-IoV中引入了用于P3方案的层次结构。在该架构的支持下,提出了一种上下文感知的假名更改游戏和安全的假名管理通信协议。安全分析表明,P3方案为车辆提供了安全的通信和隐私保护。数值结果表明,P3方案有效地提高了位置保密性并减少了车辆的通信开销。

二、索引词
索引词——车联网,雾计算,位置隐私,假名管理,博弈论
1.雾计算
雾计算:可理解为本地化的云计算
现在正在流行的“云计算”,是把大量数据放到“云”里去计算或存储,解决诸如电脑或手机存储量不够,或者是运算速度不够快的问题。

在终端和数据中心之间再加一层,叫网络边缘层。如再加一个带有存储器的小服务器或路由器,把一些并不需要放到“云”的数据在这一层直接处理和存储,以减少“云”的压力,提高了效率,也提升了传输速率,减低了时延,这个工作原理其实就可以理解为:雾计算
雾计算与云计算
- 都基于虚拟化技术,从共享资源池中,为多用户提供资源服务等。
- 云计算重点放在研究计算的方式,雾计算更强调计算的位置。它们在网络拓扑中的位置不同!
- 相对于云计算来说,雾计算离产生数据的地方更近。
- 雾计算就是弥补云计算本地化计算问题。
- 更轻压(云计算平台为云用户提供数据中心中的资源,雾节点更加轻!),更底层,更可靠,更低延,更灵便,更节能。
“雾计算介于云计算和个人计算之间的,是半虚拟化的服务计算架构模型。此外,雾计算实际上并没有强力的计算能力,雾计算是将物理上分散的计算机联合起来,形成较弱的计算能力,不过这样的计算能力对于中小型的数据中心,完全够用了”
雾计算是一个崭新的领域,不能替代云计算,但可以与云计算优势互补,是一种全新的产品和理念。云服务+雾服务是下一代互联网的必然形成的局面。
用例
目前的城市道路监控系统,从监控探头到本地中心机房的通信跳数一般在3~4跳甚至更高,如果系统需要做出实时决策会面临网络延迟的挑战。

图中所示是一个智能交通灯系统,除了监控探头作为传感器,还有交通灯作为执行器。雾计算的引入将为这一系统带来更多的可能性。如:
监控过程中,相比上一帧画面,通常只有一部分画面变化,而另一部分不变,非常适于压缩处理。对于需要人为监控的画面,雾节点将视频流直接转发给中心机房;而其他监控视频只需要存储,对实时性要求不高,可以在雾节点处缓存若干帧画面,压缩后再传向中心机房。这样从雾节点到机房的网络带宽将得到缓解。
在雾节点处,可判断监控画面中是否有救护车头灯闪烁,做出实时决策发送给对应交通灯,协助救护车通过。
上例仅是智慧城市中的一个具体缩影,雾计算在智能电网,车联网,智慧家庭等领域的应用场景不胜枚举。
怎么看待雾计算
毋庸置疑的雾计算
2.车联网
车联网的内涵主要指:
车辆上的车载设备通过无线通信技术,对信息网络平台中的所有车辆动态信息进行有效利用,在车辆运行中提供不同的功能服务。可以发现,车联网表现出以下几点特征:
- 车联网能够为车与车之间的间距提供保障,降低车辆发生碰撞事故的几率;
- 车联网可以帮助车主实时导航,并通过与其它车辆和网络系统的通信,提高交通运行的效率。
车联网-百度百科
3.假名管理
- 为了防止恶意攻击者跟踪车辆,通常使用假名来代替车辆的真实身份传输
- 造成了复杂的假名管理和较高的计算成本,并导致高延迟
4.博弈论
博弈论主要研究公式化了的激励结构间的相互作用,是研究具有斗争或竞争性质现象的数学理论和方法。 博弈论考虑游戏中的个体的预测行为和实际行为,并研究它们的优化策略。
纳什均衡
在一策略组合中,所有的参与者面临这样一种情况,当其他人不改变策略时,他此时的策略是最好的。也就是说,此时如果他改变策略他的支付将会降低。
- 囚徒困境
博弈论-百度百科
三、目录

四、各部分简述
I.引言
云与车联网存在:
- 通信往返延迟大
- 耗能高
- 很少支持感知
为了解决以上问题、提高IOV整体性能
↓
利用雾计算
将计算和存储功能扩展到网络边缘,补充云计算
实现本地化决策,低延迟通信
↓
F-IOV
F-IOV具有许多优势:
- 无处不在的通信和计算资源
- 高速率
- 稳定连接
- 场景感知
- 改善服务质量
- 降低耗能
F-IOV安全性和隐私问题:

II.相关工作
广播的安全消息:{ID,位置,速度,方向,内容,时间}
解决由于长时间车辆使用相同假名导致的被敌人跟踪的问题提出以下方案:
1)Mix-zone混合区域
- 在具有多个车辆的道路交叉口中构建
- 车辆更改其假名并分别从不同的出口离开,从而实现了假名的不可链接性
- 受到假名变更时出现的车辆数量的限制,在少数车辆或交通不畅的地方,这种方案可能效果不佳
2)群签名
- 车辆加入组并使用一个组标识签署安全信息以保护位置隐私
- 只有信任小组负责人知道车辆的真实身份,并有权在必要时追查任何小组成员
- 群签名方案受组大小限制,大型团体的签名管理效率较低,小型团体的隐私保护能力很弱
3)静默期
- 进入感兴趣的区域的目标车辆首先广播安全消息,然后保持沉默并在从位置L1到L2的移动过程中在一个随机的静默时段内更新其假名,最后在L2进行广播
- 如果相邻车辆从位置L3到L4更新了假名,则可能误导敌人以将该相邻车辆作为目标
- 敌人仍然可以通过推断车辆的时空关系来跟踪目标
车辆获得新假名的两类方方案:
- 一次请求尽可能多的假名→高成本、信息冗余
- 仅向本地管理者请求一些假名,假名来自远程数据中心→不绿色,效率不高
因此,设计一种有效的具有上下文感知,按需生成和及时分发的假名系统有重要意义。
III.假名管理的层次结构

A.概述
用户层
- 车辆通过车辆与车辆之间的通信进行相互通信,并连接到雾基础设施以请求新的假名
雾层
- 雾基础设施位于网络边缘,其中雾环境为车辆提供类似云的服务
- 雾设备可以通过有线和无线方式与其他实体通信
- 在某个区域中,雾层中的雾装置被组合以形成假名雾
- 每个假名雾为附近的车辆管理并分配假名资源,以保护位置隐私
云层(网络的核心)
- 通过丰富的计算和存储资源来执行长期而复杂的任务
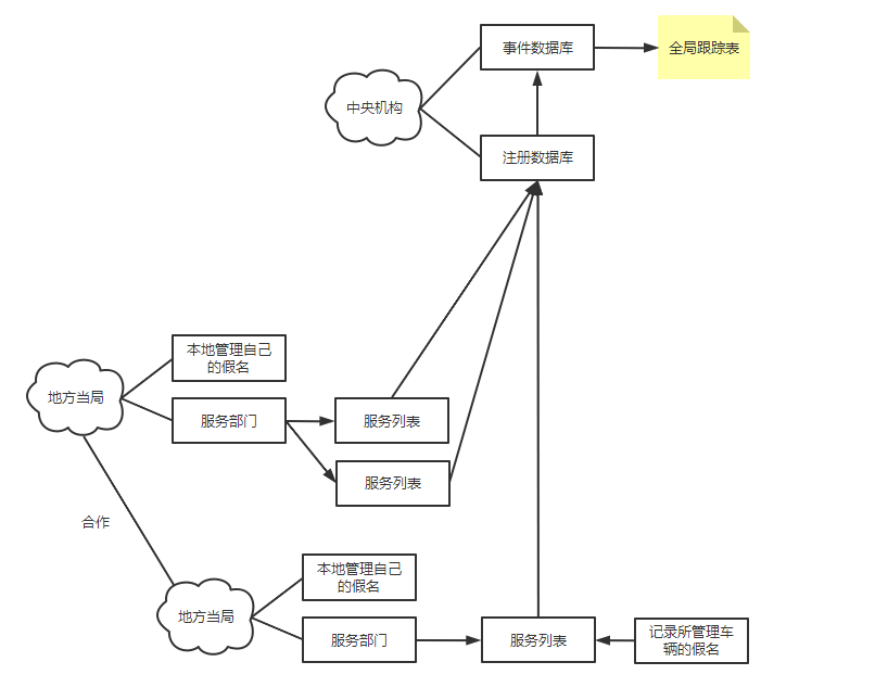
B.层次结构中的安全模型

云层
中央机构:
- F-IoV中管理假名的优先级最高,由ITS的政府部门负责
- 配备有防篡改硬件并部署在远程云中,该云可以利用足够的云资源来防御潜在的攻击
- 一个完全值得信赖的人并且不会受到损害
- 在道路上行驶之前,车辆应注册与身份相关的信息,该信息可用于唯一标识车辆和所有者
- 注册后,中央机构会生成并向所有车辆分发公钥,私钥和数字证书
- 管理车辆的初始安全参数和密钥
注册数据库:
- 注册后的注册信息存储在远程云中的注册数据库中
- 所有车辆的全球假名使用信息,也被上载并存储到注册数据库中
事件数据库:
- 事件数据库将记录F-IoV中发生的正常事件和违规事件,以进行责任调查。详见IV。
雾层
技术:
- 在F-IoV中,附近的网络基础设施部署在网络边缘,它们相互连接以形成假名雾
- 在网络基础设施中,存在专用的本地雾服务器,它们通过有线方式连接到互联网,并为车辆提供无线电接口以访问计算和存储资源
- 这些雾服务器利用网络功能虚拟化技术对雾基础设施中的物理资源进行高度虚拟化,从而建立用于计算实例的虚拟机
- 为了在雾服务器之间灵活分配资源,软件定义的网络技术用于根据不同的网络状态动态创建,迁移,卸载和销毁虚拟机。
假名雾的组成:
假名池:
- 在本地生成并将假名存储在F-IoV中
雾设备:
- 路边单元(RSU)相互组合以提供边缘资源
地方当局:
组成:
- 发行部门:将假名池生成的新假名分发给请求的车辆
- 服务部门:建立一个列表,以记录本地车辆的假名使用情况,将每个假名与相应的车辆进行匹配
- 撤销部门
通信
- 假名雾通过有线或无线通信技术相互通信
- 将车辆的认证信息发送到其他地方当局,从而通过生成假名的假名雾来认证假名的合法性
事件数据记录器:
- 记录本地假名雾中的车辆或路边单元(RSU)的所有不当行为
- 监视相邻的假名雾和其他地方当局以进行相互监督
- 然后,事件数据记录器生成一个黑名单,并将其上传到远程云中的事件数据数据库,以揭示真实身份并调查非法车辆的责任
用户层
车辆配备:
- 车载单元
- 无线通信设备
- 全球定位系统
- 假名存储单元:存储由本地假名雾发布的假名以及对应的公共和私有密钥
系统角度:
全球社交热点:
- 一些车辆在特定的时间相遇。例,繁忙街道的路口
- 有利于车辆将社交热点视为自然混合区,集体更改该点的假名以提高位置隐私水平
上下文信息(有多少其他车辆要同步参与更改假名):
- 热点中的车辆可以参加假名更改游戏,以确定到达热点时是否更改其假名
- 为了有效地更改假名,上下文信息是车辆合理决策的关键
运作:
- 在F-IoV中,地方当局收集信息并将信息广播到社交热点中的车辆
- 通过与地方当局的实时交会,车辆根据动态上下文信息做出更改假名的各种决定
- 当上下文信息不变时,决策也是稳定的
C.层次架构的优势
降低了管理开销
- 假名管理的总负载在地理分布的假名雾中得到平衡
- 地方当局启用了底层的分散式假名管理
- 当附近的地方当局与旁路车辆互动时,支持“短而胖”通信
- 由于带宽减少和功率降低,大大减少了管理开销
及时的假名分发
- 多个地方当局的边缘部署便于及时分发新的假名
- 假名生成和分发以分布式方式进行
- 在大量同时发生的假名请求引起的情况下,这减少了拥塞延迟
- 检测到假名请求并以更少的响应时间和往返延迟对它们进行本地处理
- 请求车辆能够及时获得新的假名
上下文感知假名更改
- 地方当局为社交热点中的车辆广播必要的上下文信息
- 车辆根据上下文信息选择是否更改假名
- 对于车辆,通过地方当局的实时交互,可以很好地执行上下文感知假名更改策略
- 由于地方当局的协助,更多车辆可以参与同步假名更改
- 提升了所获得的位置的私密性
IV.隐私保护假名方案
P3( PRIVACY-PRESERVATION PSEUDONYM)方案
A.P3方案的概述
地方当局本地管理自己的假名并上传

由于以下优点,每个地方当局都管理其本地生成的假名:
- 每辆车的私人信息仅记录在相应的地方当局中,而不是在多个当局之间共享,减少隐私泄露的可能性
- 如果车辆受损, 具有车辆全部信息的地方当局可以及时撤销车辆的相应假名,减少多余搜索
- 我们认为大多数车辆通常在某个区域内行驶,例如城市,所有地方当局均通过有线网络连接,以改善信息传输,因此地方当局之间的跨区域假名管理可以以分散且有效的方式在可接受的开销下执行
车辆请求新的假名
本地假名更改

车辆离开本地

两个关键机制
为了实现P³方案,设计了以下两个关键机制:
假名机制
- 请求的假名的数量取决于车辆的驾驶计划
- 有效的假名更改可以避免车辆被连续跟踪
- 车辆根据当前上下文信息更改假名
- 在两个社交热点之间,车辆可以在行驶过程中定期更改假名
加密和认证
- 为了保护无线通信的安全并排除非法车辆
- 三组密钥,证书:替代了使用车辆的真实身份
| 密钥,证书 | 功能 |
|---|---|
| 车辆 i 的公钥和私钥,证书 | 用于车辆到基础设施的通信 |
| 车辆 i 的第k个假名,第k个假名的私钥,第k个假名的证书 | 在车辆广播安全消息时保护真实身份 |
| 想要更改假名的第c个车辆组,第c个车辆组的私钥,第c个车辆组的证书 | 在更改假名之前发送请求和响应 |
B.有关关键操作的详细信息
1)系统初始化和密钥生成

2)假名管理的基本操作
- 车辆vi更改了假名,以防止在驾驶过程中潜在的敌人的不断跟踪
- 为了确保消息始发者的责任和消息接收者的安全,vi用时间戳签署它的安全消息以确保消息新鲜度,并包括一个假名证书以提供验证的权利
协议一
- vi:得到来自邻居和附近的由假名雾LCi管理的路边单元RSUm的信息
- vi:验证来自RSUm和邻居的签名与时间戳的信息
- 如果(vi即将用完由LCi分发的假名)
3.1 如果(vi在LCi的覆盖范围中)
3.11 vi:使用本地假名请求协议
否则
3.12 vi:使用跨区域假名请求协议
否则
3.2 如果(vi在LCi更改它的第n个假名)
3.21 如果(由LCi分发第n个假名)
vi:使用本地假名更改协议
否则
vi:使用跨区域假名更改协议
否则
3.22 vi:到1
3)本地假名请求
- 在用完所有假名之前,vi必须请求新的假名以保护隐私
- 在加密后 ↓
协议二
- vi 向 RSUm发送:
请求 = RSUm 与 使用 i 第n个假名的公钥加密的信息(Pseu_request 与 i第n个假名 与 i公钥 与 i的证书 与 i第n个假名的证书)
此处 Pseu_request = { i的位置 与 请求的假名数量 与 时间戳} - 地方当局LAj: 如果(i第n个假名 和 i的公钥通过验证) 并且( vi在RSUm中)
2.1 LAj通过RSUm发送给vi
回复 = 使用 i 第n个假名的公钥加密的信息( i请求所有假名,所有假名的私钥,所有假名的证书)与 时间戳
2.2 LAj:记录 =(i的公钥 和 { i的第k个假名,i的第k个假名的私钥, i的第k个假名的证书} 与 i的证书)与 时间戳
2.3 LAj上传到中央机构CA:
跟踪表 = 使用CA的公钥加密的信息(记录 与 LAj的证书)与 时间戳,
CA:存储并更新vi的跟踪表
否则
LAj:不回复
4)上下文感知假名更改分组
- 对于车辆,假名更改基于同时更改假名的车辆总数
- 在第V-C节中提供了有关更改假名的组大小的更多详细信息
- LAj担任组管理者
协议三
- LAj:为假名更改创建一个组并且向所有在LAj覆盖范围的车辆发送一个邀请
邀请 = {邀请内容 与 LAj的证书 与 组c 与 c的证书 与 假名更改的时间窗口} 与 时间戳 - vi响应LAj:响应 = 使用 LAj的公钥加密的信息(加入的组 与 i的公钥 与 i的证书 与 时间戳)
(以下以vi为例)
- LAj验证来自vi的响应后,LAj将组信息发送给vi:组信息 = 使用 i 的公钥加密的信息(第 i 组想要更改假名的车辆 与 第 i 组想要更改假名的车辆的公钥 与 第 i 组想要更改假名的车辆的证书 与 时间戳)
- 如果vi想要更改其假名,vi会发送给LAj:回复 = (标识 与 第 i 组想要更改假名的车辆 与 第i组想要更改假名的车辆的证书 与 时间戳)
其中标识为0或1(“1”表示加入同步更改假名,而“0”表示不加入) - 一定时间后,LAj会计算决定加入的车辆的总数量,并将此上下文信息发送给所有车辆:信息 = 使用车辆 i 的公钥加密的信息(总数量 与 LAj的证书 与 时间戳)
- vi根据上下文信息动态决定是否在特定时间窗口更改其假名
- LAj收集他们的响应,更新上下文信息并再次广播它们,直到上下文信息不变为止。然后,最终确定加入同步更改假名的车辆会适当共同更改他们的假名:确认 = (标识 与 第 i 组想要更改假名的车辆 与 第 i 组想要更改假名的车辆的证书 与 时间戳)
5)更改本地假名
- 如果使用 i 假名的vi想要更改其假名,则加密后它将向LAj发送协议4中所示的消息
协议四
- vi向LAj发送:信息 = 使用 LAj的公钥加密的信息(i的公钥 与 i的证书 与 i的第k个假名 与 i的第k个假名的证书 与 new_pseu 与 时间戳)
此处 new_pseu = (i的第k+1个假名 与 i的第k+1个假名的证书) - LAj:验证来自vi的信息,并更新LCj中服务列表
服务列表 =(i的公钥 与 i的第k+1个假名 与 i的第k+1个假名的证书 与 时间戳) - LAj向vi发送:回复 = 使用 i 的公钥加密的信息(已更新 与 LAj的证书 与 时间戳)
- LAj向CA发送:服务信息 = 使用CA的公钥加密的信息(LAj的证书 与 {服务列表} 与 时间戳)
6)跨区域假名请求
- 如果vi在另一个区域(由LAm管理)使用的是LAj分发的最后一个假名,则vi将向LAm发送一个:假名请求 = 使用LAm的公钥加密的信息(Pseu_req 与 i的公钥 与 i的证书 与 i的LAj分发的最后一个假名 与 i的LAj分发的最后一个假名的证书 与 时间戳)
- LAm:根据验证旧假名证书及其签名来验证vi的有效性
- 认证之后,LAm与LAj通信,以发送关于vi的记录删除通知
- LAj停止更新有关vi的记录
- LAm开始记录vi并向vi分配一组新的假名(LAm本地假名请求)
7)跨区域假名更改
- 当vi在LAm的覆盖范围内使用由LAj发行的 i 的第k个假名时,vi想要更改假名并向LAm发送一个跨区域请求。该消息与本地假名更改操作中的消息相同
- LAm接收来自vi的请求,并验证其有效性。通过认证,LAm知道这是由LAj管理的车辆
- 在用LAj的公钥加密后,LAm将有关vi的记录更新通知发送给LAj
- LAj验证此通知并更新服务列表中vi上的记录
8)假名撤销
- 在P³方案中,任何违规车辆都将由相邻的车辆或雾基础设施进行监视和指控
例如
- 如果vi检测到使用k的假名的违规车辆vk,vi将记录vk的违规行为,并报告给附近的地方当局LAj
此处 报告 = 使用LAj的公钥加密的信息(违规类型 与 k假名的证书 与 i假名的证书 与 使用 i 假名的私钥加密的数字签名(违规类型 与 k假名的证书 与i假名的证书 与 时间戳 )与 时间戳) - 如果vk已加入组Gk,它将把组ID,第k组想要更改假名的车辆 和证书集成到报告中
- 收到报告后,LAj将检查报告以及vi身份的有效性,并将报告存储在一个事件数据记录器中,然后将报告转发给CA
- CA将验证该报告并通过CA中的跟踪表揭露vk的真实身份
- 如果确认违规,则CA会将vk添加到其黑名单中,并将信息传播到车辆附近的RSU
V.上下文感知假名更改游戏
A.威胁模型
- 在F-IoV中,窃听者通过在网络中部署一些带有监听设备的基础设施,利用定期的安全消息广播来跟踪目标车辆,但是,假名和密钥的生成和分发过程不能被敌人更改或控制
- 使用交通监控摄像头的基于视频的方法能够在视觉上识别目标 → 成本高
在本文中,我们考虑使用基于无线电窃听的敌人,这仅涉及适度的系统成本
B.车侧假名熵
-
敌人窃听安全消息广播,以跟踪目标车辆
-
为了降低长期可链接性,车辆使用多个假名并更改假名以广播安全消息
-
在这里,位置隐私的级别通过名为假名熵的度量进行定量评估,熵度量从敌人的角度评估将不同的假名映射到车辆的真实身份时的不确定性
-
考虑一个社交热点(例如,十字路口和停车场),其中由V={v1,v2,…,vK}表示的一组车辆将集体更改假名。令pi表示假名更改后车辆vi的成功跟踪概率
-
如果V组中所有车辆的跟踪概率满足均匀概率分布(如果随机变量在长度相等的每个区间内取值的概率相同 ; 则它服从均匀概率分布),则V中获得的最大熵为

-
我们使用上限作为近似值,依据熵来评估车辆的位置隐私
-
获得的熵取决于同时更改假名的车辆数量
-
在社交热点,想要更改其假名的车辆使用IV-B节中的协议3发起更改假名
-
附近的车辆从协议3中的组管理者收到邀请,并进入一个时间窗口,在此期间,车辆根据上下文信息决定是否更改其假名。在时间窗口结束时,那些愿意配合同步更改假名的车辆会同时更改其假名。
-
提出了一种车辆侧熵度量,每个车辆随时间本地估计其位置隐私级别
-
不断观察敌人会导致车辆的熵损失。当熵减小到0时,车辆可能会被追踪
-
为了保护位置的隐私,每辆车有意识地估计其潜在的熵。车辆到达热点时决定是否更改其假名
-
假名更改后,车辆可以在每个时隙中估计其假名熵值。
-
在本文中,vi的车侧熵表示为

-
第二个带H的式子表示从上次假名更改获得的熵
-
△t是从上次假名更改到当前时间的时间间隔
-
θ帽表示熵损失的估计值,它从vi的角度测量敌人的跟踪能力。随着θ帽的增加,车辆倾向于更频繁地更改假名
-
在远程云中进行长期且复杂的参数估计(例θ帽)计算
-
最后,系统获取关于θ帽相应的平均值和标准差,分别表示为μ和σ
C.P³方案的熵增强的假名更改
part 1
在本文中,我们在F-IoV中制定了一个上下文感知的假名更改游戏。
车辆愿意在更多车辆同时更改假名以获得更高的隐私级别的热点更改假名。
但是,车辆可能不会在每个热点上都更改假名,尤其是当它们在先前的热点上获得了高级别的位置隐私时。
我们定义一个游戏G,来制定根据上下文信息更改假名的步骤:

part 2
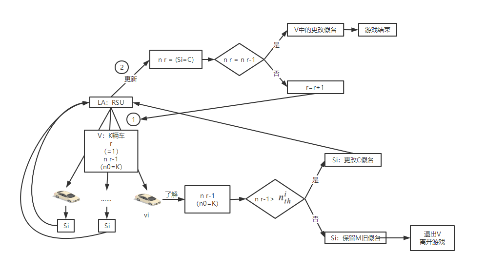
对于车辆,在与地方当局的实时互动中建立了假名更改游戏。
第一步:地方当局LA安排到达特定时间窗口的车辆加入假名更改游戏。RSU创建一个玩家集,V,包括K辆车。
第二步:初始化 r = 1 。LA通过RSU把被初始化的上下文信息nr-1 = K 广播给所有的玩家。
第三步:在第 r 轮,在V中的vi,如果它也参与了这一轮的假名更改,就会知道有nr-1个跟随者。当nr-1>nthi时,vi决定更改假名。否则,vi保留旧的假名。vi给RSU回复他的决定Si。如果Si = M(保留)意味着vi会退出V并且离开此游戏。
第四步:LA收到所有的回复并且将在第r轮一共有多少车辆决定更改旧假名的最新数字进行统计。因此,这一轮的上下文信息,nr,被更新。
第五步:如果nr等于nr-1,LA通知这些仍在V中的车辆准备在同一时间更改他们的假名。游戏结束。否则,进行下一轮游戏,r=r+1,返回到第三步。

定理一:对于游戏的任何一轮,总是存在nr-1 ≥ nr
定理二:游戏可以覆盖并达到纳什均衡
在有限的回合之后,当玩家的集合V不变时,游戏达到收敛。可以在游戏收敛的稳态下达到纳什均衡。
组的大小最终达到一个收敛,即该组中的所有车辆都可以实现更高级别的位置隐私。
VI.性能评估
A.安全性分析
1)车辆的匿名性
- 位置隐私保护的强度取决于将假名映射到车辆的真实身份时的不确定性(即假名熵)
- 窃听车辆的安全消息并观察车辆的时间和位置,以便得出目标车辆假名可能的映射
- 如果假名更改地点中的车辆很少,那么敌人很有可能会跟踪目标车辆
- 在稀疏车辆的情况下,车辆会定期更改其假名以保护隐私
- 在热点处,车辆估计自己的车辆侧假名熵,根据当前上下文信息来决定假名改变的时间和地点
- 在这种情况下,为了最大化车辆侧假名熵,车辆更愿意在具有足够车辆的热点上更改假名
- 当目标与许多车辆邻居“混合”时,全球被动敌人很难连续跟踪目标
- 如果这些车辆在热点同时更改其假名,则所有这些车辆看起来都像目标车辆
- 结果,全球被动敌人将失去追踪目标车辆
- 与集中假名管理相比,本方案的通信消耗主要包括假名游戏中适度的通信开销
2)基本安全要求
P³方案通过标准的密码学原语(包括基于不对称/对称密钥的加密),对许多安全攻击具有良好的防御能力
- 由于采用了加密和身份验证机制,敌人无法通过发起暴力破解密码分析攻击来打开加密的消息
- 由于使用了时间戳,因此重放攻击将不会成功
- 敌人无法模拟RSU或伪造RSU消息
- 为了防御女巫攻击(利用社交网络中的少数节点控制多个虚假身份,从而利用这些身份控制或影响网络的大量正常节点的攻击方式,他指出这种攻击将破坏分布式存储系统中的冗余机制),当车辆更改其假名时,旧的假名会过期并从车辆的内存中删除
3)数据完整性和身份验证
- 在数字签名的帮助下,所有实体都会在通信过程中验证数字签名
- 没有签名者的私钥,任何实体都无法伪造其他实体的数字签名
- 由于数字签名仅由特定的签名者生成,因此带有数字签名的任何信息都可以进行身份验证和验证,无论签名者是否为发送者
- 因此,敌人很难模拟合法车辆。如果修改了一条消息,则接收方可以在验证过程中发现它,从而保证了完整性和身份验证
B.数值结果
场景
我们考虑一种车辆雾计算场景,该场景在中央商务区的20 km2区域中具有10×10均匀的街道网格。街道是两车道,双向通行。 在这些街道上,有8个大型十字路口被视为社交热点,其中每个热点附近都有一个已部署的RSU。RSU的无线电覆盖半径设置为350 m。车辆以泊松过程到达十字路口,其平均值(λ)为每分钟30到120辆。每个路口的红绿灯红色时间设置为60秒。 熵损失率θ帽(熵/分钟)满足正态分布特性:θ帽〜N(0.1,σ2)。更改假名的成本(c)来自集合[0.3,0.5,0.7] 中的值。观察时间为120分钟。此外,我们在加密操作和传输延迟上使用与在文献[18](传统方案)中相同的参数(如下加密操作时间)。
加密操作时间
非对称加密为1.86毫秒,解密为0.94毫秒;签名生成和验证分别为0.93 ms和1.11 ms;5.42 ms用于证书验证。对于时间延迟,车载单元与RSU之间的延迟,RSU与地方当局之间的延迟,RSU与中央机构之间的延迟分别为20毫秒,5毫秒和10毫秒。
实验与结果分析
part 1
图3(a)显示了我们提出的P³与[18]中提出的传统假名管理方案之间的假名请求延迟比较
- 假名请求的本地化处理可以减少响应时间和往返延迟
- 在我们的方案中,关于车辆假名请求延迟存在更好的表现
- 随着地方当局的增多,由于地方当局之间的工作负载平衡,因此假名请求延迟得以减少

- 考虑一种情况,所有到达的车辆都请求新的假名
- 随着到达率λ的增加,请求延迟的优势更加明显
- 随着更少的假名请求延迟,由于对图3(b)中的假名请求进行了本地化处理,通信开销也降低了
- 随着地方当局的边缘部署,这些当局通过我们方案中的“短而胖”通信而不是现有方案中的“长又瘦”通信与车辆进行交互
- 对于车辆而言,避免较大的通信开销是有益的
- 减少的总通信开销随着λ的增加而增加

part 2
图4分别展示出了针对不同的交通状况和由λ和c评估的假名改变成本,不同假名方案(即,我们的P³和传统的假名管理方案)的假名熵比较 - 密度较大的流量和较低的伪成本变化对改善获得熵的积极影响
- 在十字路口红灯期间,由于上述较少的假名请求延迟,地方当局可以安排更多的车辆参加假名更改游戏。因此,更多的车辆选择集体更改其假名,以改善假名熵,从而获得更好的隐私保护
- 随着c的增加,越来越少的车辆希望在社交热点上更改其假名,这带来了较小的假名熵

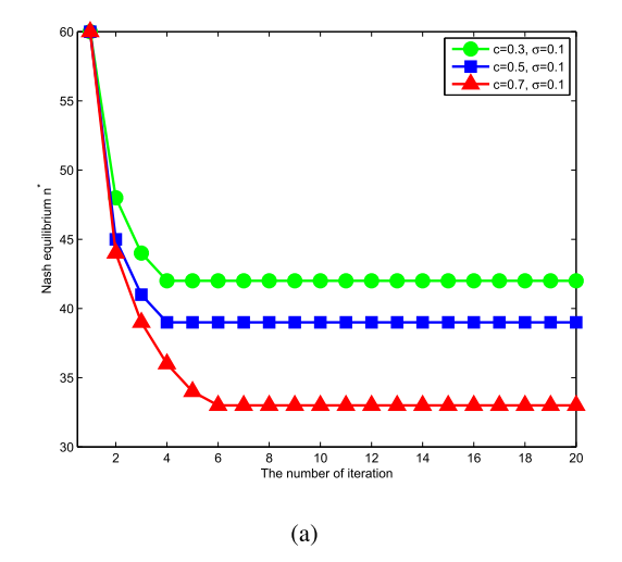
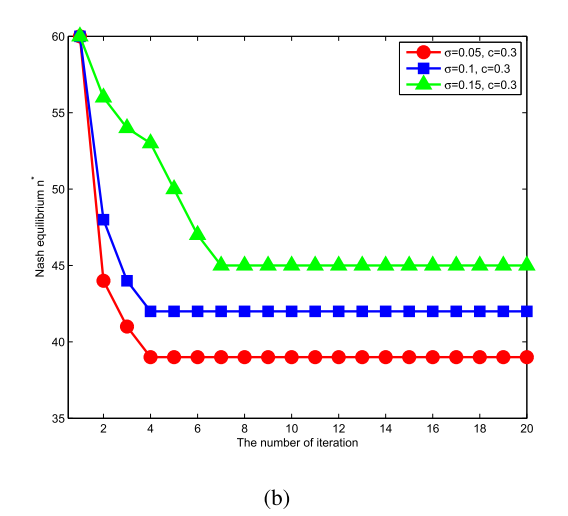
part 3
图5(a)和图5(b)展示出了相对于不同的假名变更成本和熵损失估计参数的假名变更游戏的纳什均衡比较,在此,车辆到达的平均值λ为每分钟60 - 对于指定的社交热点,我们可以观察到游戏快速收敛,并经过多次迭代后达到了纳什均衡
- 当假名改变成本增加时,除非该社交热点处的位置隐私的改善足够高,否则一些车辆不愿意改变假名
- 较高的假名更改成本导致较少的车辆最终选择在此社交热点处更改其假名,如图5(a)所示

- 图5(b)显示了关于熵损失的估算值的标准差(即σ)对纳什均衡的性能影响
- 游戏的最终大小(n*)随着σ的减小而增加
- 当σ增大时,车辆对敌人的了解就会减少
- 车辆更愿意更改假名以获得足够高的隐私级别
- 鼓励了改变假名wc的意愿,同时抑制了保持旧假名wm的意愿

假名更改成本c和熵损失的估计值的标准差σ对假名更改游戏具有负面影响
总结
P³方案在F-IoV中以较低的通信开销有效地保护了位置隐私
VII.结论
总结
- 提出了一种具有分层体系结构的隐私保护的假名方案,以在网络边缘实现假名管理
- 用于假名管理的地理分布机构部署在假名雾中,生成假名,并及时将其分发给车辆
- 为了安全有效地进行假名管理,在F-IoV中设计了用于隐私保护的安全通信协议
- 为车辆提供了一个上下文感知的假名更改游戏,以在具有上下文感知的情况下更改假名
- 安全分析表明,我们提出的方案为车辆提供了安全通信和隐私保护
- 数值结果表明,该方案在改善车辆的位置隐私和减少通信开销方面优于现有的假名管理方案
展望
- 提出的方案不适用于稀疏车辆的情况,可以进一步研究
- 在以后的工作中,我们将考虑这些情况,并设计在F-IoV中假名管理的增强方案
- 我们还计划考虑涉及车辆的社交网络,即通过车辆之间的社交关系来解决假名管理问题
注:以上仅代表个人理解
最后
以上就是积极花卷最近收集整理的关于论文笔记—雾计算+车联网+假名—Privacy-preserved pseudonym scheme for fog computing supported internet of vehiclesPrivacy-preserved pseudonym scheme for fog computing supported internet of vehicles一、摘要二、索引词三、目录四、各部分简述的全部内容,更多相关论文笔记—雾计算+车联网+假名—Privacy-preserved内容请搜索靠谱客的其他文章。
发表评论 取消回复