我是靠谱客的博主 每日一库,这篇文章主要介绍5G术语大全!,现在分享给大家,希望可以做个参考。

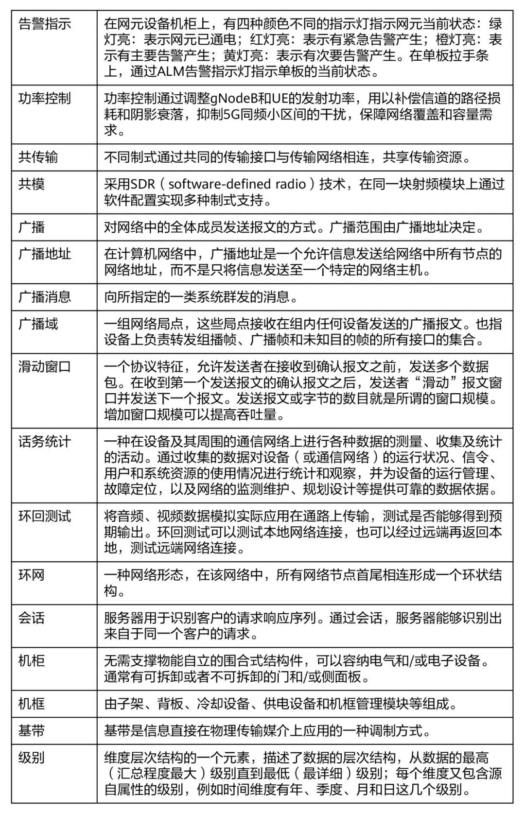
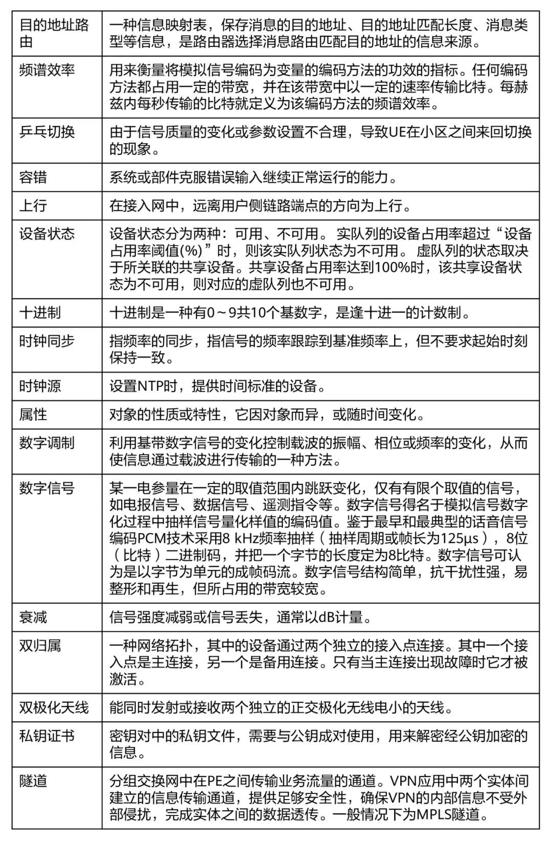
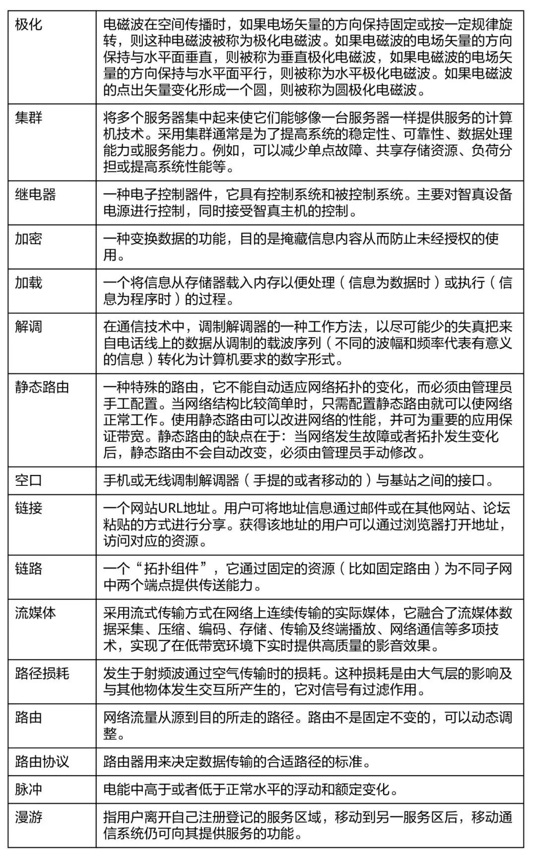
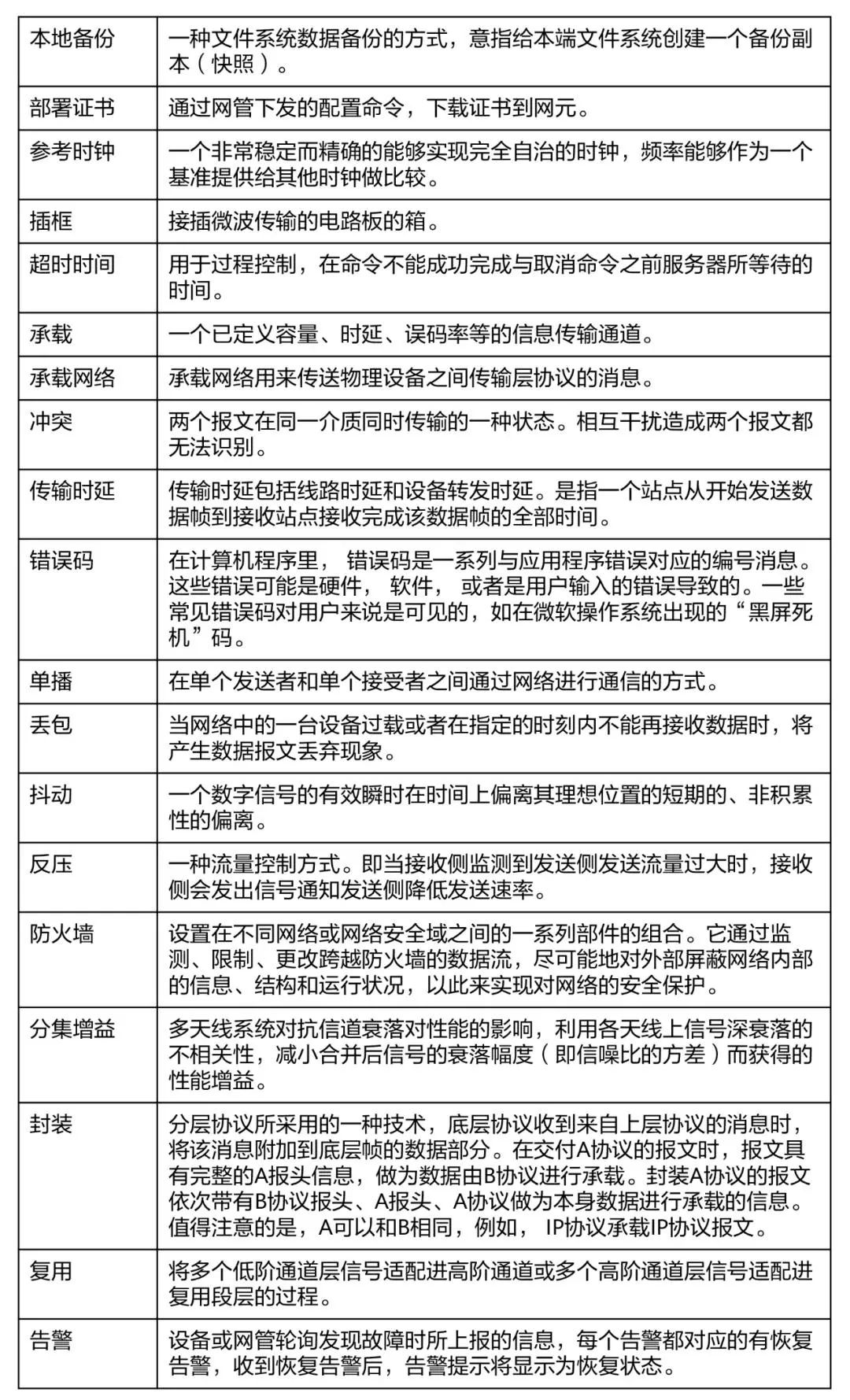
“5G”热度居高不下。作为一种尖端通信技术,5G有着许多术语。这篇文章帮大家梳理、解释一下常见的5G术语。

最新5G资讯都在这里!

最后

以上就是每日一库最近收集整理的关于5G术语大全!的全部内容,更多相关5G术语大全内容请搜索靠谱客的其他文章。

本图文内容来源于网友提供,作为学习参考使用,或来自网络收集整理,版权属于原作者所有。
点赞(428)

评论列表共有 0 条评论

立即
投稿
返回
顶部