目录
- 1.基本信号的MATLAB表示
- 1.1.指数信号
- 1.2.指数序列
- 1.3.正弦型信号
- 1.4.抽样函数Sa(t)
- 1.5.矩形脉冲函数
- 1.6.三角波脉冲信号
- 1.7.单位采样序列
- 1.8.单位阶跃序列
- 2.信号基本运算的MATLAB实现
- 2.1.信号的尺度变换、翻转、时移(平移)
- 2.2.信号的相加与相乘
- 2.3.离散序列的差分与求和
- 2.4.连续信号的微分与积分
- 3.利用MATLAB对LTI系统进行分析
- 3.1.连续时间系统零状态响应的求解
- 3.2.连续系统冲激响应和阶跃响应求解
- 4.利用MATLAB对DTS系统进行分析
- 4.1.离散时间系统单位脉冲响应的求解
- 4.2.离散卷积的计算
- 5.3/4案例分析
- 1.零状态响应
- 2.冲激响应
- 3.滑动平均系统的响应
- 4.求单位脉冲响应
- 5.计算x[k]* y[k]并画出卷积结果
- 6.利用MATLAB进行信号的频域分析
- 6.1.画出图示周期三角波信号的频谱
- 6.2.用数值积分分析非周期信号频谱
- 6.2.1.用数值方法近似计算三角波信号的频谱
- 7.利用MATLAB进行系统频域分析
- 7.1.连续系统频率响应的计算
- 7.2.离散系统频率响应的计算
- 8.利用MATLAB进行连续系统的复频域分析
- 8.1.部分分式展开的MATLAB实现
- 8.2.H(s)的零极点与系统特性的MATLAB计算
- 9.利用MATLAB进行离散系统的z域分析
- 9.1.部分分式展开的MATLAB实现
- 9.2.H(z)的零极点与系统特性的MATLAB计算
1.基本信号的MATLAB表示
1.1.指数信号
%指数信号A*exp(a*t)
t = 0:0.1:10;
A = 1;
a = -0.4;
ft = A * exp(a *t );
plot(t,ft)

1.2.指数序列
%指数序列b^k使用.^实现
k = 1:0.1:10;
b = 3;
ft1 = b.^k;
plot(ft1)

1.3.正弦型信号
注意信号是弧度制(sin)或角度值(sind)
%正弦信号sin,sind
m = 0:0.01:2*pi;
n = 0:1:360;
ft2 = sin(m);
ft3 = sind(n);
figure(3)
subplot(2,1,1)
plot(ft2)
title('弧度制')
subplot(2,1,2)
plot(ft3)
title('角度制')

1.4.抽样函数Sa(t)
Sinc(t)
clear all
clc
t = -10:0.01:10;
y = sinc(t);
plot(t,y);
xlabel('时间/s');ylabel('振幅'); title('抽样函数')

1.5.矩形脉冲函数
rectpuls(t,width)
产生一个幅值为1,宽度为2,相对于t=0点左右对称的矩形波信号,该函数的横坐标范围由向量t决定,是以t=0为中心向左右各展开width/2的范围,width的默认值为1
ylim([yl yr]);:限定y轴上限值,yl:下限,yr:上限
axis( [xmin xmax ymin ymax] ):设置当前坐标轴 x轴 和 y轴的限制范围
%矩形脉冲
width=2;
t=-2:0.001:3;
ft=rectpuls(t,width);
plot(t,ft)
%ylim([-1 2])
axis([-2,2,-1,2])

1.6.三角波脉冲信号
y=tripuls(T, w, s)
T是一个数组,表示信号时间
w是三角波的宽度(默认值为1)
s是三角波是斜率(-1<s<1)
%三角波脉冲
t=-3:0.001:3;
ft1=tripuls(t,4,0);
ft2=tripuls(t,4,1);
subplot(2,1,1)
plot(t,ft1)
subplot(2,1,2)
plot(t,ft2)

1.7.单位采样序列
直接生成:
%单位采样序列
k=-50:50;
delta=[zeros(1,50),1,zeros(1,50)];
stem(k,delta)

函数生成:
function [f,k]=unitimpuls(k0,k1,k2)
%产生 f[k]=delta(k-k0);
%k1<=k<=k2
k=k1:k2;
f=(k-k0)==0;
end
k0 =0;k1=-50;k2=50;
[f,k]=unitimpuls(k0,k1,k2);
stem(k,f)

1.8.单位阶跃序列
直接生成:
%单位阶跃序列
k=-50:50;
uk=[zeros(1,50), ones(1,51)];
stem(k,uk)

函数生成:
function [f,k] = unitstep(k0,k1,k2)
%产生 f[k]=u(k-k0);k1<=k<=k2
k=k1:k2;
f=(k-k0)>=0;
end
k0=0;k1=-50;k2=50;
[f,k]=unitstep(k0,k1,k2);
stem(k,f)

2.信号基本运算的MATLAB实现
2.1.信号的尺度变换、翻转、时移(平移)
压缩: 横坐标
*n(n>1压缩,n<1扩展)
翻转: 横坐标*-1
平移: 横坐标+-n(左+右-)
%信号的尺度变换、翻转、时移(平移)
t=-4:0.001:4;
ft=tripuls(t,4,0.5); % 原始信号
subplot(2,2,1); plot(t,ft); title('x(t)')
ft1=tripuls(2*t,4,0.5); % 压缩
subplot(2,2,2); plot(t,ft1); title('x(2t)')
ft2=tripuls(-t,4,0.5); % 翻转
subplot(2,2,3); plot(t,ft2); title('x(-t)')
ft3=tripuls(t+1,4,0.5); % 平移
subplot(2,2,4); plot(t,ft3); title('x(t+1)')
2.2.信号的相加与相乘
相加:
+
相乘:.*

%绘制信号波形
t=0:0.01:8;
A=1; a=-0.4;
w0=2*pi;phi=0;
ft1=A*exp(a*t).*sin(w0*t+phi);
plot(t,ft1)

2.3.离散序列的差分与求和
差分: y=diff(f);
y = [f(2)-f(1) f(3)-f(2) … f(m)-f(m-1)]
求和: y=sum(f(k1:k2))
y = f(k1)+f(k1+1)+…+f(k2)
2.4.连续信号的微分与积分
微分: y=diff(f)/h;
h为数值计算所取时间间隔
定积分: integral(function_handle,a,b);
function_handle被积函数句柄,a和b定积分区间
例子: 已知三角波x(t),画出其微分与积分的波形
%已知三角波x(t),画出其微分与积分的波形
% 原始信号
h=0.01;
t=-4:h:4;
ft=tripuls(t,4,0.5);
subplot(2,1,1);
plot(t,ft);
title('x(t)');
grid on
% 微分
y1=diff(ft)*1/h;
subplot(2,2,3)
plot(t(1:length(t)-1),y1);
title('dx(t)/dt')
grid on
% 积分
for x=1:length(t)
y2(x)=integral(@(t) tripuls(t,4,0.5),t(1),t(x));
end
subplot(2,2,4)
plot(t,y2)
title('intx(t)dt')
grid on

3.利用MATLAB对LTI系统进行分析
线性时不变系统(LTI): 参数不随时间改变,且满足叠加性和时不变性的系统
分析方法: 时域方法或变换域方法,如傅立叶变换、拉普拉斯变换和Z变换
系统分类: 连续时间系统和离散时间系统
描述方法: 常系数微分方程、系统的传递函数或状态方程
3.1.连续时间系统零状态响应的求解
y = lsim(sys,x,t)
t: 计算系统响应的抽样点向量
x: 系统输入信号向量
lsim: 针对线性时不变模型,给定任意输入,得到任意输出
sys: LTI系统模型
sys = tf(b,a)- b和a分别为微分方程右端(分子)和左端(分母)各项的系数向量
3.2.连续系统冲激响应和阶跃响应求解
冲激响应: y = impulse(sys,t)
阶跃响应: y = step(sys,t)
4.利用MATLAB对DTS系统进行分析
4.1.离散时间系统单位脉冲响应的求解
单位脉冲响应: h = impz(b,a,k)
sys: LTI系统模型
t: 计算系统响应的抽样点向量
k: 输出序列的取值范围
b, a: 分别是差分方程右、左端的系数向量
4.2.离散卷积的计算
离散卷积: c = conv(a,b)
a,b: 待卷积两序列的向量表示
conv函数也可用于计算两个多项式的积
5.3/4案例分析
1.零状态响应
求系统 y"(t)+2y’(t)+100y(t)=10x(t) 的零状态响应,已知x(t)=sin(2pt) u(t)
%连续时间系统零状态响应
ts=0;te=5;dt=0.01;
sys=tf([10],[1 2 100]);
t=ts:dt:te;
x=sin(2*pi*t);
y=lsim(sys,x,t);
plot(t,y);
xlabel('Time(sec)')
ylabel('y(t)')

ts=0;te=5;dt=0.01;
sys=tf([10],[1 2 100]);
t=ts:dt:te;
x=sin(2*pi*t);
lsim(sys,x,t);
grid on

2.冲激响应
求系统 y" (t)+2y ’ (t)+100y(t)=10x(t) 的冲激响应,已知x(t) =d (t)
%连续时间系统的冲激响应
ts=0;te=5;dt=0.01;
sys=tf([10],[1 2 100]);
t=ts:dt:te;
y=impulse(sys,t);
plot(t,y);
xlabel('Time(sec)')
ylabel('h(t)')

ts=0;te=5;dt=0.01;
sys=tf([10],[1 2 100]);
t=ts:dt:te;
impulse(sys,t)

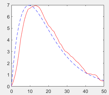
3.滑动平均系统的响应
分析噪声干扰的信号x[k]=s[k]+d[k]通过M点滑动平均系统的响应

其中s[k]=(2k)0.9^k是原始信号,d[k]是噪声
%离散时间系统零状态响应
R =51 ; d = rand(1,R) - 0.5;
k=0:R-1;
s=2*k.*(0.9.^k); x=s+d;
figure(1);
plot(k,d,'r-.',k,s,'b--',k,x,'g-');
M =5; b = ones(M,1)/M; a = 1;
%滤除向量x中的数据,向量b为x[k]、x[k-1]、…的系数,向量a为y[k]、y[k-1]、…的系数
y = filter(b,a,x);
figure(2);
plot(k,s,'b--',k,y,'r-');


4.求单位脉冲响应
求系统y[k]+3y[k-1]+2y[k-2]=10x[k]的单位脉冲响应
% 离散系统的单位脉冲响应
k=0:10;
a=[1 3 2];
b=[10];
h=impz(b,a,k);
stem(k,h)

5.计算x[k]* y[k]并画出卷积结果
计算x[k]* y[k]并画出卷积结果,已知x[k]={1,2,3,4; k=0,1,2,3},y[k]={1,1,1,1,1; k=0,1,2,3,4}
% 卷积
x=[1,2,3,4];
y=[1,1,1,1,1];
z=conv(x,y);
N=length(z);
stem(0:N-1,z);

6.利用MATLAB进行信号的频域分析
频谱Fn一般为复数,可分别利用abs和angle函数获得其幅频特性和相频特性
x = abs(Cn)
y = angle(Cn)
周期信号的频谱Cn为离散信号,可以用stem画出其频谱图
6.1.画出图示周期三角波信号的频谱

周期信号的频谱为:

N=8;
%计算n=-N到-1的Fourier系数
n1= -N:-1;
c1= -4*j*sin(n1*pi/2)/pi^2./n1.^2;
%计算n=0时的Fourier系数
c0=0;
%计算n=1到N的Fourier系数
n2=1:N;
c2= -4*j*sin(n2*pi/2)/pi^2./n2.^2;
cn=[c1 c0 c2];
n= -N:N;
subplot(2,1,1);
stem(n,abs(cn));ylabel('Cn的幅度');
subplot(2,1,2);
stem(n,angle(cn));
ylabel('Cn的相位');
xlabel('omega/omega0');

6.2.用数值积分分析非周期信号频谱
y = integral(function_handle,a,b)
计算非周期信号频谱
function_handle: 函数句柄
a,b: 定积分的下限与上限
6.2.1.用数值方法近似计算三角波信号的频谱

三角波表示为:

三角波信号频谱的理论值:X(jw)= Sa^2(w / 2)
sf = @(t,w)(t>=-1 & t<=1).*(1-abs(t)).*exp(-j*w*t);
% 三角脉冲信号傅里叶变换公式
w=linspace(-6*pi,6*pi,512);
N=length(w);X=zeros(1,N);
% 数值积分计算频谱
for k=1:N
X(k)=integral(@(t) sf(t,w(k)),-1,1);
end
subplot(2,1,1);
plot(w,real(X));title('')
xlabel('omega');ylabel('X(jomega)');
subplot(2,1,2);
plot(w,real(X)-sinc(w/2/pi).^2);
xlabel('omega');title('计算误差');

7.利用MATLAB进行系统频域分析
7.1.连续系统频率响应的计算
H = freqs(b,a,w)
b: 分子多项式系数
a: 分母多项式系数
w: 需计算的H(jw)的抽样点(数组w中少需包含两个w的抽样点)
abs: 幅频特性
angle: 相频特性
例: 三阶归一化的Butterworth低通滤波器的系统函数为

画出|H(jw)| 和φ(w)
w=linspace(0,5,200);
b=[1];a=[1 2 2 1];
h=freqs(b,a,w);
subplot(2,1,1);
plot(w,abs(h))
grid on
subplot(2,1,2);
plot(w,angle(h))
grid on

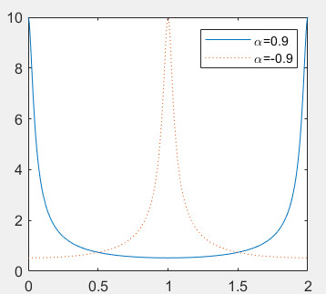
7.2.离散系统频率响应的计算
h = freqz(b,a,w)
b: 分子多项式系数
a: 分母多项式系数
w: 需计算的H(jw)的抽样点(数组w中少需包含两个w的抽样点)
abs: 幅频特性
angle: 相频特性

b = 1;
a1 = [1 -0.9];
a2 = [1 0.9];
w = linspace(0,2*pi,512);
h1 = freqz(b,a1,w);
h2 = freqz(b,a2,w);
plot(w/pi,abs(h1),w/pi,abs(h2),':')
legend('alpha=0.9','alpha=-0.9')

8.利用MATLAB进行连续系统的复频域分析
8.1.部分分式展开的MATLAB实现
[r,p,k] = residue(num,den)
num,den: 分别为X(s)分子多项式和分母多项式的系数向量
r: 部分分式的系数
p: 极点
k: 多项式系数(若为真分式,则k为零)
例: 用部分分式展开法求X(s)的反变换

format rat %将结果数据以分数的形式输出
num=[1 2];
den=[1 4 3 0];
[r,p]=residue(num,den)

展开式:
反变换:
例: 用部分分式展开法求X(s)的反变换

num=[2 3 0 5];
den=conv([1 1],[1 1 2]);
%将因子相乘的形式转换成多项式的形式
[r,p,k]=residue(num,den)
magr=abs(r) %求r的模
angr=angle(r) %求r的相角
运行结果:
r =-2.0000 + 1.1339i, -2.0000 - 1.1339i, 3.0000
p =-0.5000 + 1.3229i, -0.5000 - 1.3229i, -1.0000
k =2
magr =2.2291, 2.2991, 3.0000
angr =2.6258, -2.6258, 0
展开式:
反变换:
8.2.H(s)的零极点与系统特性的MATLAB计算
r = roots(D)
计算多项式D(s)的根
[z,p,k] = tf2zp(b,a)
b、a: 分子多项式系数、分母多项式系数
z: 零点
p: 极点
k: 增益常数
pzmap(sys)
画出sys所描述系统的零极点图
例: 画出系统

的零极点分布图,求其单位冲激响应h(t)和频率响应H(jw)
num=[1];den=[1 2 2 1];
sys=tf(num,den);
poles=roots(den)
figure(1);
pzmap(sys);
t=0:0.02:10;
h=impulse(sys,t);
figure(2);
plot(t,h)
title('Impulse Respone')
[H,w]=freqs(num,den);
figure(3);plot(w,abs(H))
xlabel('omega')
title('Magnitude Respone')

num=[1];den=[1 2 2 1];
sys=tf(num,den);
poles=roots(den)
figure(1);pzmap(sys);
figure(2)
impulse(sys);
figure(3)
freqs(num,den)

9.利用MATLAB进行离散系统的z域分析
9.1.部分分式展开的MATLAB实现
[r,p,k] = residuez(num,den)
num、den: 分子多项式和分母多项式的系数向量
r: 部分分式的系数
p: 极点
k: 多项式系数,若为真分式,则k为零
例: 将X(z)用部分分式展开

num = [18];
den = [18 3 -4 -1];
[r,p,k] = residuez(num,den)
运行结果
r =0.3600 , 0.2400 , 0.4000
p =0.5000 , -0.3333 , -0.3333
k =[]
展开式:
9.2.H(z)的零极点与系统特性的MATLAB计算
[z,p,k] = tf2zpk(b,a)
b、a: 分子多项式和分母多项式的系数向量
z: 零点
p: 极点
k: 增益常数
zplane(b,a)
绘制零极点分布图
例: 画出系统

的零极点分布图,求其单位冲激响应h[k]和频率响应H(e^jΩ)
b =[0 1 2 1];a =[1 -0.5 -0.005 0.3];
figure(1);
zplane(b,a);
num=[0 1 2 1];
den=[1 -0.5 -0.005 0.3];
h=impz(num,den);
figure(2);
stem(h)
xlabel('k')
title('Impulse Respone')
[H,w]=freqz(num,den);
figure(3);
plot(w/pi,abs(H))
xlabel('Frequency omega')
title('Magnitude Respone')

b =[0 1 2 1];a =[1 -0.5 -0.005 0.3];
figure(1);
zplane(b,a);
num=[0 1 2 1];
den=[1 -0.5 -0.005 0.3];
figure(2);
impz(num,den);
figure(3);
freqz(num,den);

例: 求出系统

的零极点的值,单位冲激响应和频率响应
b=conv([1,-1],[2,3]); a=[1 -0.5 -0.3 0.5];
[z,p1,k1]=tf2zpk(b,a)
figure(1)
zplane(b,a);
figure(2)
impz(b,a);
figure(3)
freqz(b,a)


最后
以上就是鲤鱼煎饼最近收集整理的关于MATLAB信号与系统1.基本信号的MATLAB表示2.信号基本运算的MATLAB实现3.利用MATLAB对LTI系统进行分析4.利用MATLAB对DTS系统进行分析5.3/4案例分析6.利用MATLAB进行信号的频域分析7.利用MATLAB进行系统频域分析8.利用MATLAB进行连续系统的复频域分析9.利用MATLAB进行离散系统的z域分析的全部内容,更多相关MATLAB信号与系统1.基本信号内容请搜索靠谱客的其他文章。





发表评论 取消回复